Themabewertung:
  • 0 Bewertung(en) - 0 im Durchschnitt
  • 1
  • 2
  • 3
  • 4
  • 5
Delgado Doce: Die "schlanke" Zwölf
#41
NuSin schrieb:Danke für das Feedback. Die HT Messungen suche ich morgen mal raus.

Hi
was mir auffällt: beide Zweige trennst Du relativ steil mit 4.Ordnung ...

Andere Mglichkeit: Der TT läuft ja relativ zahm - den mit 12dB/okt
und relativ großer Spule - so was wie 2,7/3,3mH plus 10-15µF oder so - ggf, Spule gebrückt mit RC für die Resos ab 2-3kHz (was ja auch die Trennung wieder steiler macht), so 1 bis 1,5µF + R??
So nimmst Du dem TT vielleicht 1dB an Wirkungsgrad, was wieder dem HT zugute kommt.
Den HT-Zweig mit 18dB da ran - das braucht gar nicht tiefer, vielleicht kommst Du bei 2kHz raus - durch den flacheren Übergang ändert sich ja auch die Directivity im (dann breiteren) Übernahmebereich.

Testen ?
Beste Grüße Smile
Jörn

what the bleep do we ... - listen to ?
Zitieren

#42
NuSin schrieb:Mir ist bewusst, dass das ein absoluter Grenzfall ist, da der Hochtöner ein wenig zu leise ist für den TMT.

Sieht doch gut aus.

Zitat:Und das wird auch keine Power Hifibox, da einiges an Wärme auf der Weiche verbraten würde.

Wie denn, wo denn, was denn? Der 10 Ohm, der könnte im Betrieb vielleicht handwarm werden, das war es dann auch schon. Vielleicht bekommt die 1,5 mH ein wenig Schweiß auf dem Draht, wenn der zu dünn gewählt wurde. Ansonsten wird da nichts verbraten.

Den Hochtöner ist in dem Bereich, in dem noch etwas Leistung gefordert wird, auch schon 10 dB runter, insgesamt wird der vielleicht 1/20 der abgegebenen Verstärkerleistung sehen. Eher noch weniger.

Die 170 Hz Resonanz ist noch komisch. Wie lang ist denn das BR-Rohr?
Zitieren

#43
Joern schrieb:Hi
was mir auffällt: beide Zweige trennst Du relativ steil mit 4.Ordnung ...

Andere Mglichkeit: Der TT läuft ja relativ zahm - den mit 12dB/okt
und relativ großer Spule - so was wie 2,7/3,3mH plus 10-15µF oder so - ggf, Spule gebrückt mit RC für die Resos ab 2-3kHz (was ja auch die Trennung wieder steiler macht), so 1 bis 1,5µF + R??

Testen ?


[ATTACH=CONFIG]78077[/ATTACH][ATTACH=CONFIG]78078[/ATTACH][ATTACH=CONFIG]78079[/ATTACH]

Anbei Messung auf Achse unbeschaltet, ein Versuch nach Deiner Anleitung und das Ergebnis (Quick&Dirty). Ist definitv auch einen Versuch wert, Danke!


Angehängte Dateien Thumbnail(s)
           
Zitieren

#44
JFA schrieb:Sieht doch gut aus.

Wie denn, wo denn, was denn? Der 10 Ohm, der könnte im Betrieb vielleicht handwarm werden, das war es dann auch schon. Vielleicht bekommt die 1,5 mH ein wenig Schweiß auf dem Draht, wenn der zu dünn gewählt wurde. Ansonsten wird da nichts verbraten.


Die 170 Hz Resonanz ist noch komisch. Wie lang ist denn das BR-Rohr?

Ist vielleicht unkritischer als ich das dachte mit den Verlusten.

Die 170Hz Resonanz ist in der Tat seltsam. Sie verschiebt sich mit der Bedämpfung im Gehäuse. Allerdings passt die Frequenz nicht wirklich gut zur Längsresonanz, vielleicht verursacht das Horn hier innen noch für Umwege und eine Verlängerung?
Das BR Rohr hat 12cm Länge. Die Längsreso vom BR Rohr sollte dann doch eigentlich außerhalb des für den TMT relevanten Bereichs liegen, oder?
Zitieren

#45
NuSin schrieb:[ATTACH=CONFIG]78077[/ATTACH][ATTACH=CONFIG]78078[/ATTACH][ATTACH=CONFIG]78079[/ATTACH]

Anbei Messung auf Achse unbeschaltet, ein Versuch nach Deiner Anleitung und das Ergebnis (Quick&Dirty). Ist definitv auch einen Versuch wert, Danke!

Moin,

Du scheinst für die Weichensimu ungefensterte Messungen zu nutzen?
Da sind dann alle Raumreflexionen etc. mit enthalten.....am Messplatz, nicht am Hörplatz?!
Die Weichenentwicklung mache ich grundsätzlich mit gefensterten Messungen da ungefensterte imho zu Fehlschlüssen führen können.
Beispiel: TMT meiner passiven WW - unbeschaltet vs beschaltet, gefenstert, Achse:
[ATTACH=CONFIG]78080[/ATTACH]
Bafflestep Entzerrung ca. 3-3,5dB.

Deine Messung HT+TMT unbeschaltet (gleiche Klemmenspannung ?) deutet für mich darauf hin das der HT genug Pegel hat.....ich würde ihn aber ganz anders entzerren.Smile
Mit einem kleinen (ersten) Kondi ab ca. 11Khz die Hornladung linearisieren* und dann die Trennung machen.....den leichten Abfall im oberen SHT würde ich in Kauf nehmen.
*Mit einem Auge auf dem Verhalten unter Winkel.
[ATTACH=CONFIG]78081[/ATTACH]

Ich entwickle noch nach Altväter Sitte und sehe / höre die Auswirkungen der Beschaltung am lebenden Objekt.Big Grin

:prost:


Angehängte Dateien Thumbnail(s)
       
Gruß Karsten

Wenn die Menschen nur über das sprächen, was sie begreifen, dann würde es sehr still auf der Welt sein.
Zitieren

#46
Moin,
na da sind ja eine Reihe wertvoller Hinweise zusammen gekommen.

Was mir auffällt - gerade mit dem Test 3,3mH / 15µF udn auch schon vorher - da hab ich den Eindruck, dass Du auf Teufel-komm-raus ganz tief trenn willst - wozu?

Nur weil diese Sau so gern durchs Foren-Dorf getrieben wird - ne, das ist nur eine bestimmte Klientel, die das immer wieder wiederholt.
Mit großen historischen Hörnern und Treibern mit 44mm Schwingspule (und größer) bei sehr großen TT-Treibern macht das Sinn.
Dazu ist Dein HT-Treiber zu klein und das Horn - das ja ganz gut läuft - eigentlich auch bzw. diese Kombi.

Erlaub Dir mal, da höher zu gehen - wenn Du ein Directivity-Vorzeigeprojekt bauen willst, nimm einen 13er oder 17er.... Big Grin

So kleine Zugeständnisse wirst Du machen müssen - bau den Lautsprecher zum Hören und Spaß haben und weniger fürs Lehrbuch.

Das Material, die bisher gezeigt Daten und Ergebnisse sind doch vielversprechend !
Das wird schon sehr ordentlich werden !
Beste Grüße Smile
Jörn

what the bleep do we ... - listen to ?
Zitieren

#47
4711Catweasle schrieb:Moin,

Du scheinst für die Weichensimu ungefensterte Messungen zu nutzen?
Da sind dann alle Raumreflexionen etc. mit enthalten.....am Messplatz, nicht am Hörplatz?!
[...]

Deine Messung HT+TMT unbeschaltet (gleiche Klemmenspannung ?) deutet für mich darauf hin das der HT genug Pegel hat.....ich würde ihn aber ganz anders entzerren.Smile
Mit einem kleinen (ersten) Kondi ab ca. 11Khz die Hornladung linearisieren* und dann die Trennung machen.....den leichten Abfall im oberen SHT würde ich in Kauf nehmen.
*Mit einem Auge auf dem Verhalten unter Winkel.

Zur Messung: Ja, die ist ungefenstert und auf 1/6Oct. geglättet. Da ich meine Messungen i.d.R. im Garten mache, finde ich das auf die Weise eigentlich ganz sinnvoll.

Hier mal ein Beispiel derselben Messung einmal ungefenstert und geglättet, vs. Fenster von 4ms:

[Bild: attachment.php?attachmentid=78082&d=1761044647]



Zur Weiche: mit 10µF kann ich den "Buckel" vom Horn entzerren. Wie würdest Du dann die Trennung gestalten? Einfach nur mit einem Filter zweiter Ordnung?


Angehängte Dateien Thumbnail(s)
   
Zitieren

#48
Joern schrieb:Moin,
na da sind ja eine Reihe wertvoller Hinweise zusammen gekommen.

Was mir auffällt - gerade mit dem Test 3,3mH / 15µF udn auch schon vorher - da hab ich den Eindruck, dass Du auf Teufel-komm-raus ganz tief trenn willst - wozu?


Erlaub Dir mal, da höher zu gehen - wenn Du ein Directivity-Vorzeigeprojekt bauen willst, nimm einen 13er oder 17er.... Big Grin

So kleine Zugeständnisse wirst Du machen müssen - bau den Lautsprecher zum Hören und Spaß haben und weniger fürs Lehrbuch.

Nur kurz (da Mittagspause):

Danke, das ist sicherlich alles richtig. Man lässt sich gerne von dem aktuellen Trend das Abstrahlverhalten tot zu optimieren vielleicht zu sehr beeinflussen. Aber: Einen Tod muss man eh sterben.
Zu hoch kann ich allerdings auch nicht trennen, da die Membranresonanz dann irgendwann durchschlägt. Auch haben die meisten Zwölfzöller in dem Bereich tendenziell gerne etwas mehr K3 Klirr, der Höchtöner bietet eher K2 (davon allerdings reichlich). Ist quasi eine eingebaute Röhrenemulation Big Grin

Leider habe ich aktuell keinen DSP mit Mehrkanalverstärker übrig. Sonst würde ich das erstmal aktiv hören und dann passiv nachbauen.
Ich mache jetzt mal die zweite Box fertig, passe die Bedämpfung an und dann wird wieder gemessen. Die Weiche kommt dann eh erst nach meinem Urlaub an die Reihe.
Zitieren

#49
NuSin schrieb:Zu hoch kann ich allerdings auch nicht trennen, da die Membranresonanz dann irgendwann durchschlägt. Auch haben die meisten Zwölfzöller in dem Bereich tendenziell gerne etwas m....

Da hast Du ja recht - diese Membran-Reso bedämpfst Du eben mit dem "C" parallel zur Spule ... ich glaube, dass Du gut auf 1.5 bis 1,8kHz gehen könntest mit der Trennfrequenz.
Beste Grüße Smile
Jörn

what the bleep do we ... - listen to ?
Zitieren

#50
NuSin schrieb:Zur Messung: Ja, die ist ungefenstert und auf 1/6Oct. geglättet. Da ich meine Messungen i.d.R. im Garten mache, finde ich das auf die Weise eigentlich ganz sinnvoll.

Hier mal ein Beispiel derselben Messung einmal ungefenstert und geglättet, vs. Fenster von 4ms:

[Bild: attachment.php?attachmentid=78082&d=1761044647]



Zur Weiche: mit 10µF kann ich den "Buckel" vom Horn entzerren. Wie würdest Du dann die Trennung gestalten? Einfach nur mit einem Filter zweiter Ordnung?

Hi,
im Prizip ja.....problematisch sehe ich die "Welligkeiten" im untern Mittelton....das kann (Weichentechnisch) imho zu Fehlschlüssen führen.

Durch die Glaskugel: Im Bereich zwischen 200 und 300Hz ist Bodenrefexion, die Überhöhung bei ca. 160Hz kommt mir auch spanisch vor...ggf. auch Reflexion.

Nochmal Glaskugel: Ich würde den TMT auf den Pegel Deiner gefensterten Messung bei ca. 250Hz (Bafflestep) entzerren.Smile
Das wäre dann für eine Aufstellung im Hörraum mit 20-40cm Abstand des LS zu Begrenzungsflächen (Wand im Rücken).
Bei komplett frei stehenden LS stärker, A'La Bernd Timmermanns, entzerren.

Ich würde dann (wenigstens zur Übersicht) die Nahfeldmessung mal korrekt anfügen (bei 12ern roundabout bis 500Hz gültig), inklusive Schallwandkorrektur (Bafflestep)
um einen "komplett" unbeeinflussten Freifeld Frequenzgang zu haben.
----------------------------------------------------------------------------------------------------------------------------------------------------------------------------------------------------------------------------------
Weiche.....Hmmm, ich hatte noch nie eine Horn / HT Kombi, egal ob Treiber oder Kalotte, wo ich die Hornladung mit so einem großen Kondi komplett entzerrt bekommen habe.
Du hattest bei den ersten Simus doch um 8-9Khz noch nen "Buckel" drin....mit 5,6uF als ersten Kondi.

Ich würde (insgesamt) eine 18dB Schalte machen - erster Kondi holt die Hornladung komplett runter, Spule (hebt wieder etwas an*) und 2ter (großer) Kondi machen die Trennung.
*Da kann man mit kleinem R in Serie zur Spule, wenn notwendig, gegensteuern.
Filterflanke fällt dann akustisch grob mit 18dB/Oct......

Edith meint: Deine Gartenmessungen müßtest Du doch deutlich "länger" fenstern können als nur 4ms ???
Das bekomme ich hier indoor ja schon hin.Big Grin
Apropos Membranreso TMT - eat this:
[ATTACH=CONFIG]78083[/ATTACH]
In Serie zu dem kleinen Kondi sollte man noch einen R mit ca.3,9-4,7 Ohm schalten....empfindliche Amps können sonst mit der Schalte Probleme bekommen.
Impedanz geht seeeeehr hochfrequent in den Keller.


Angehängte Dateien Thumbnail(s)
   
Gruß Karsten

Wenn die Menschen nur über das sprächen, was sie begreifen, dann würde es sehr still auf der Welt sein.
Zitieren

#51
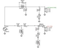
Hallo Karsten,

vielen Dank für den reichlichen Input. Muss ich erstmal verarbeiten Smile


Kurz zur Entzerrung des Horns mit einem 10µF Kondensator: Da war noch ein Spannungsteiler mit im Zweig:

[Bild: attachment.php?attachmentid=78085&d=1761072220]


[Bild: attachment.php?attachmentid=78084&d=1761072220]



Ja, die Nahfeldmessungen noch einmal vernünftig machen und fügen wäre gut. Das habe ich bislang noch nie gemacht. Wäre Zeit das auch zu lernen.

Zur Fensterung:
Da kann ich vermutlich schmerzfrei bis 18ms gehen.

[Bild: attachment.php?attachmentid=78086&d=1761072792]


Mit dem Hochpass dritter Ordnung komme ich noch nicht ganz auf einen grünen Zweig. Vielleicht finde ich im Urlaub etwas Zeit dafür.


Angehängte Dateien Thumbnail(s)
           
Zitieren

#52
Joern schrieb:Da hast Du ja recht - diese Membran-Reso bedämpfst Du eben mit dem "C" parallel zur Spule ... ich glaube, dass Du gut auf 1.5 bis 1,8kHz gehen könntest mit der Trennfrequenz.

Danke! Ist als Plan B notiert.

Wenn ich mehr Geld hätte, würde ich mir Zeit kaufen Rolleyes
Aber muss ja nicht alles bis morgen fertig werden...
Zitieren

#53
NuSin schrieb:Die 170Hz Resonanz ist in der Tat seltsam. [...] Das BR Rohr hat 12cm Länge.

1/4*343/170 ~= halbe Gehäusehöhe+BR-Länge
Passt ungefähr. Aber so richtig klar ist mir nicht, was da dann passieren soll.

Vielleicht auch eine mechanische Resonanz? Dagegen spricht, dass die sich verändert, wenn da Dämpfungsmaterial eingefügt wird (das sich da die Frequenz verschiebt ist nicht ungewöhnlich)
Zitieren

#54
NuSin schrieb:Zur Fensterung:
Da kann ich vermutlich schmerzfrei bis 18ms gehen.
Ich sehe da bei ~3 ms die erste (Boden?)Reflexion. Dann kommt bei 5 ms noch was anderes rein. Beim Fenstern auch immer das linke Fenster knapp vor den Sprung setzen, sonst bekommt man Frequenzganginformationen vorgegaukelt die es gar nicht gibt. Nahfeldmessung fügen geht in VituixCAD sehr einfach. Diffraction Tool für die Bafflestep korrektur, Merger für den Rest. Tutorial: https://youtu.be/cUGDhpleWD0?list=PLEpYb...5gqL8KE3yQ

JFA schrieb:1/4*343/170 ~= halbe Gehäusehöhe+BR-Länge
Passt ungefähr. Aber so richtig klar ist mir nicht, was da dann passieren soll.

Vielleicht auch eine mechanische Resonanz? Dagegen spricht, dass die sich verändert, wenn da Dämpfungsmaterial eingefügt wird (das sich da die Frequenz verschiebt ist nicht ungewöhnlich)

Ich denke das ist einfach die Lambda/2 Reso der Gehäusehöhe. Durch die Bedämpfung und den relativ großen Querschnitt der Linie rutscht die halt deutlich nach unten. Orgelpfeifen werden bei gleicher Tonhöhe auch immer kürzer, je weiter die Mensur ist. Für rechteckige Holzpfeifen ist 2*Tiefe ist eine gängige Faustformel für den Korrekturabzug. Ich habe schon Lambda/4 Resonatoren auf 32 Hz abgestimmmt die ohne Bedämpfung am Ende nur noch 2,2 m lang waren (statt theoretisch 2,68 m)

Gruß, Onno
wissen ist macht. nicht wissen macht auch nichts.
Zitieren

#55
Danke Euch!

Die Info mit den Orgelpfeifen ist interessant. Da sich das in dem Frequenzbereich schlecht dämpfen lässt, wäre ein IRR dann wohl doch eine Option. Ich habe da auch schonmal einen Ansatz geschaffen, der eine einstellbare Länge hat. Das würde hier ja nicht schaden.

Zur Outdoor Messung:
Ja, man sieht da schon die Bodenreflektion, wobei Moos und Grass hier schon ganz brauchbar dämpfen. Weiterhin sieht man Reflexionen vom Bambusstrauch der hinter den Lautsprechern war Wink
Zitieren

#56
Moin,

NuSin schrieb:Kurz zur Entzerrung des Horns mit einem 10µF Kondensator: Da war noch ein Spannungsteiler mit im Zweig:

[Bild: attachment.php?attachmentid=78085&d=1761072220]


[Bild: attachment.php?attachmentid=78084&d=1761072220]
Man sieht aber das die Hornladung zwischen 3,5 und 11Khz noch nicht komplett linearisiert ist.Wink

Als Beispiel, was ich meine:
[ATTACH=CONFIG]78088[/ATTACH]
HT unbeschaltet (blau) vs beschaltet (rot).
Und die Schalte dazu:
[ATTACH=CONFIG]78089[/ATTACH]
Der 3,3uF Kondi greift grob ab 9Khz ins Geschehen ein und entzerrt die Hornladung.

Trennung zum 12 TMT ist markiert (1,5Khz) - so in der Art würde ich Dir das auch empfehlen.Smile

Slaughthammer schrieb:Ich sehe da bei ~3 ms die erste (Boden?)Reflexion. Dann kommt bei 5 ms noch was anderes rein.


Ich denke das ist einfach die Lambda/2 Reso der Gehäusehöhe. Durch die Bedämpfung und den relativ großen Querschnitt der Linie rutscht die halt deutlich nach unten.

Sehe ich auch so.:prost:

Sebastian schrieb das die Störung mit Bedämfung nach oben in der Impedanz rutscht......was mich komplett ratlos zurücklässt......:dont_know:
Das hat vermutlich eine ganz andere Ursache ???


Angehängte Dateien Thumbnail(s)
       
Gruß Karsten

Wenn die Menschen nur über das sprächen, was sie begreifen, dann würde es sehr still auf der Welt sein.
Zitieren

#57
Anbei mal ein Versuch mit einer Weiche mit Tiefpass zweiter Ordnung und Hochpass dritter Ordnung. Auch irgendwie ein Bauteilegrab geworden und man sieht hier dann natürlich deutlich den Sprung im Abstrahlverhalten.

Meinungen: Gerne!

[Bild: attachment.php?attachmentid=78092&d=1761166348]

[Bild: attachment.php?attachmentid=78091&d=1761166348]


Angehängte Dateien Thumbnail(s)
       
Zitieren

#58
Slaughthammer schrieb:Ich denke das ist einfach die Lambda/2 Reso der Gehäusehöhe. Durch die Bedämpfung und den relativ großen Querschnitt der Linie rutscht die halt deutlich nach unten. Orgelpfeifen werden bei gleicher Tonhöhe auch immer kürzer, je weiter die Mensur ist. Für rechteckige Holzpfeifen ist 2*Tiefe ist eine gängige Faustformel für den Korrekturabzug. Ich habe schon Lambda/4 Resonatoren auf 32 Hz abgestimmmt die ohne Bedämpfung am Ende nur noch 2,2 m lang waren (statt theoretisch 2,68 m)

Kann durchaus sein, aber das gilt doch nur, wenn ein Ende offen ist? Weil der Strahlungswiderstand halt nicht Null sondern irgendwas anderes ist. Hier sind die Gehäuseenden aber nicht offen, da ist der Strahlungswiderstand fast unendlich, da gibt es eigentlich keine Korrektur. Und der Bass sitzt mittig, sollte daher die unterste Resonanz kaum anregen.

@NuSin: stopf doch mal das BR zu, was passiert denn dann?
Zitieren

#59
So, es ist ein wenig weiter gegangen. Ich habe die zweite Box fertig gemacht und hier die 3d Druck Teile in einem anderen Farbton gewählt (Bronze), was allerdings noch nicht so gut zur Front passt, das gibt sich hoffentlich dann wenn die Front geölt wird. Ich mag nur gerne das Horn nicht unbedingt schwarz haben.


[ATTACH=CONFIG]78104[/ATTACH][ATTACH=CONFIG]78105[/ATTACH][ATTACH=CONFIG]78106[/ATTACH][ATTACH=CONFIG]78107[/ATTACH][ATTACH=CONFIG]78108[/ATTACH]


Weiterhin habe ich mit der Bedämpfung weiter gespielt. Das ist auch soweit jetzt erstmal ausreichend. Einen IRR werde ich für die Längsresonanz aber noch ausprobieren wollen, die bekomme ich sonst nicht vollständig in den Griff.
Dafür sehen die Nahfeldmessungen von BR Rohr und TMT ganz aufgeräumt aus:

[ATTACH=CONFIG]78109[/ATTACH]

Dafür habe ich bei den Messungen insgesamt einen ziemlichen Bock geschossen. Die letzten Sessions draußen hatte ich mit dem Schaumstoff Verhüterli über dem UMIK-1 gemacht. Die heutigen Messungen ohne. Damit verändert sich das Ergebnis im Hochton doch deutlicher als ich gedacht hatte und das ist nicht vergleichbar.

Leider habe ich heute nur die neuere Box gemessen. Das darf ich dann wohl mit beiden unter gleichen Bedingungen noch einmal machen. Denn für die Weichenentwicklung macht das doch einen erheblichen Unterschied...


Angehängte Dateien Thumbnail(s)
                       

Zitieren

#60
Ich führe mal meinen Monolog weiter.

Gestern und heute habe ich mal versucht mich mit dem Diffraction und dem Merger Tool von VituixCAD anzufreunden. Im gleichen Zug habe ich dann auch die Messungen gefenstert. Ob das alles so richtig war, weiß ich noch nicht. Insbesondere der Pegelabfall zur BR Abstimmfrequenz hin ergibt für mich noch einen zu großen Sprung.

Das schaut mit meiner aktuell favorisierten und vereinfachten Weiche dann so aus:


[Bild: attachment.php?attachmentid=78115&d=1762281141]


[Bild: attachment.php?attachmentid=78116&d=1762281141]

Da ich für diese Weiche nur sehr wenige Teile (und keine teuren) bestellen muss, wird das erstmal so gebaut Smile


Angehängte Dateien Thumbnail(s)
       
Zitieren



Gehe zu:


Benutzer, die gerade dieses Thema anschauen:
2 Gast/Gäste

Deutsche Übersetzung: MyBB.de, Powered by MyBB, © 2002-2026 Melroy van den Berg.