Themabewertung:
  • 0 Bewertung(en) - 0 im Durchschnitt
  • 1
  • 2
  • 3
  • 4
  • 5
Blues Brothers – Selbstbau Horn mit Onken Bass
#21
Moin Stefan,
die einzig wichtige Frage ist, ob Dir gefällt, was Du hörst. Was da auf dem Frickelfest gelaufen ist hat mich beeindruckt. Du hast da einen ganz hervorragenden Lautsprecher auf die Beine gestellt. Daran ändert auch ein Kalle nichts, der der Gehäusesimulation und dam Tool, mit dem sie entstanden ist, nicht traut. Auch die leichte Welligkeit des Horns wäre mir völlig egal. Einzig maßgeblich ist am Ende Dein Ohr und wie es im Gesamten inkl. Deinem Hörraum klingt.

Einen noch zum Thema "alles nur geklaut". Wenn ich sage "ich habe ein Jensen-Ultraflex gebaut", weiss einer, was das ist. Wenn ich sage "ich habe ein Onken gebaut" wissen alle, was gemeint ist. Wenn ich was sage oder schreibe ist mein Ziel, dass ich verstanden werde. Daher baue ich Onken :p.
Gruß Olli
Zitieren

#22
Moin,

hoschibill schrieb:Einzig maßgeblich ist am Ende Dein Ohr und wie es im Gesamten inkl. Deinem Hörraum klingt.
dem stimme ich uneingeschränkt zu und lese weiter sehr interessiert mit. :prost:
Gruß Karsten

Wenn die Menschen nur über das sprächen, was sie begreifen, dann würde es sehr still auf der Welt sein.
Zitieren

#23
Zitat:Ingenieurisch gesprochen ein Sprung des Wellenwiderstands.

Könnte man hier allenfalls einen Kompromiss zugunsten eines gleichmässigeren Amplitudenfrequenzgangs auf Achse zu Lasten einer weniger breiten Abstrahlung am oberen Ende machen, indem man die Kanten des Diffraktionsspaltes etwas verrundet ?

Gruss

Charles
Zitieren

#24
Ja, wäre ein Weg. Bei gleich Außenmaßen des Horns müsste es dann natürlich tiefer werden bzw die Kontur deutlich stärker gekrümmt werden.
Zitieren

#25
4711Catweasle schrieb:>>Einzig maßgeblich ist am Ende Dein Ohr und wie es im Gesamten inkl. Deinem Hörraum klingt.<<
dem stimme ich uneingeschränkt zu und lese weiter sehr interessiert mit. :prost:
Trotzdem ist es schön zu erfahren, was noch besser ginge, auch wenn es möglicherweise nur akademischer Natur ist (ich beziehe mich hier im Wesentlichen auf die Entwicklung des Hochtonhorns). Aus meiner Sicht schmälert das auch die hier gezeigte Leistung nicht, die ich akustisch wie handwerklich nur bewundern kann, weshalb ich mich auf weitere Beträge sehr freue :prost:

Grüße
Chlang

[SIZE=2]Alle selbst ernannten Götter werden dir zürnen, wenn du dich nicht von ihnen erlösen lässt.

[/SIZE]:dont_know:
Zitieren

#26
Was für eine tolle Arbeit. Die gezeigten Bilder gefallen mir sehr. Wenn die Box so gut klingt, wie sie aussieht, ist das Ziel bestimmt erreicht...
Die Idee den Waveguide auch aus dem gleichen Material zu fräsen ist klasse und hab ich vorher in der eckigen Form noch nicht gesehen.
"Hut ab" Emoji fehlt mir hier....Smile
Hier wird nix gewußt...
Zitieren

#27
hoschibill schrieb:Einen noch zum Thema "alles nur geklaut". Wenn ich sage "ich habe ein Jensen-Ultraflex gebaut", weiss einer, was das ist. Wenn ich sage "ich habe ein Onken gebaut" wissen alle, was gemeint ist. Wenn ich was sage oder schreibe ist mein Ziel, dass ich verstanden werde. Daher baue ich Onken :p.

Stimmt, Wissen und Bildung schadet nurSad .
Besser es bleibt so wie es immer war, auch wenn es falsch ist.
Das nennt man dann Fortschritt:p.
Zitieren

#28
Bitte ab sofort beim Thema bleiben !
Ich werde es nicht zulassen das dieses Entwicklungsthema zerredet wird.
Gruß Karsten

Forenregeln
Zitieren

#29
JFA schrieb:Genau. Ingenieurisch gesprochen ein Sprung des Wellenwiderstands. Das gleiche also wie bei einer TML. Weil dein Horn in dem Bereich schon arbeitet (sprich: den Wellenwiderstand des Mundes an den Hals transformiert) sind die Welligkeiten nicht so sehr ausgeprägt. Schaumstoff bzw, Vlies kann helfen um die noch mehr zu dämpfen.

@ Köter:
Ich finde die Kiste absolut geil! Congrats! :prost:

Wenn ich die Anmerkungen von JFA und anderen lese, fällt mir zum Horn folgendes ein:
Für mich als Laien erscheint der Adapter vom runden Treiber auf den Diffraktionsschlitz problematisch. Du hast geschrieben, dass sich darin der Querschnitt nicht ändert. Für mein laienhaftes Verständnis ( Hausverstand ) ist das dann ein Zylinder, der in den Schlitz übergeht. Sowas ist für mich immer "unorganisch"
Ist das eventuell der Grund für die Unstetigkeiten, die man danach mit Dämpfung behandeln muss oder auch nicht?
Und: Zahlt sich deswegen eine Neukonstruktion des Horns in irgendeiner Art und Weise aus? Confused

Gruß
Bernhard
am Ziel
Zitieren

#30
Wow – der Thread nimmt ja richtig fahrt auf! :thumbup:

Vielen Dank für den regen Zuspruch. Das ist doch ein schönes Beispiel dafür, dass dieses Forum weiterhin eine geeignete Plattform für eine solche Projektvorstellung ist. Danke!

@Oli:
Moin Oli, schön dass du den Faden gefunden hast. Für alle Mitleser, Oli ist mein Mentor während dieses Projekts und er hat mir mit seiner sympathischen Art die Welt der Hörner erklärt. Vielen Dank! 😉
Dass wir uns nicht falsch verstehen – ich hätte mir nicht träumen lassen, dass das Ergebnis SO gut wird. Und ich kann behaupten, dass ich bis jetzt niemals besser Musik in meinen eigenen vier Wänden gehört habe…
Nichtsdestotrotz bin ich da ein wenig gestrickt wie Chlang: Es wäre schon irgendwie interessant zu Wissen ob sich diese kleine Maßnahme positiv bemerkbar macht. Das ist aber noch Zukunftsmusik…

@Bernhard:
In dem Kunststoffteil steckt jede Menge Arbeit, auch wenn es unscheinbar aussieht. Mit Worten ist das auch schwierig zu erklären. Ich hab mal ein paar Skizzen gemacht um es zu verdeutlichen:

[ATTACH=CONFIG]71246[/ATTACH]

Auf den ersten 30 Millimetern findet die „Umformung“ vom runden Eingang zum Schlitz statt. Der Schall muss also durch eine Art „8“ und wird dadurch verformt. Währenddessen ändert sich die Fläche quasi nicht. Danach weitet sich der Schlitz stetig, bzw verjüngt er sich stetig. Die Fläche wird dabei langsam größer, weil mein Fräser 8 mm Durchmesser hat. Das ist ein Unterschied zum Original, bei dem sich die Fläche während des Wegs zum Ende des Diffraktionsschlitzes kaum ändert. All das konnte ich nur so realisieren, weil Oli mir erklärt hat wie es im 2382 aussieht, dass er zu dem Zeitpunkt noch sein Eigen nannte.

[ATTACH=CONFIG]71244[/ATTACH]

[ATTACH=CONFIG]71245[/ATTACH]


Wie ihr sehen könnt ist der Hornverlauf im Schnitt sehr sauber und frei von Kanten, sowohl Horizontal als auch Vertikal. Das hat mich im Vorfeld sehr viel Arbeit gekostet, aber es hat sich gelohnt wie ich finde.

Viele Grüße,
Köter


Angehängte Dateien Thumbnail(s)
           
Zitieren

#31
Hallo Bernhard,

kboe schrieb:Für mich als Laien erscheint der Adapter vom runden Treiber auf den Diffraktionsschlitz problematisch. Du hast geschrieben, dass sich darin der Querschnitt nicht ändert. Für mein laienhaftes Verständnis ( Hausverstand ) ist das dann ein Zylinder, der in den Schlitz übergeht.

ein konstanter Querschnitt ist erstmal kein Problem, ganz im Gegenteil. Als Akustiker (oder HF-Techniker, das ist fast das gleiche, nur mit einem völlig anderen Medium) denkt man bei solchen Wellenleiter zuallererst in Impedanzen, in diesem Fall: Z=p/v, also das Verhältnis des Drucks zur Teilchengeschwindigkeit (das ist nicht die Schallgeschwindigkeit!). Druck ist auf die Fläche normiert, also könnte ich auch Z=F/(v*A) schreiben, also Kraft geteilt durch Geschwingkeit mal Querschnittsfläche. Damit wird offensichtlich, dass Querschnittsänderungen sofort zu Impedanzänderungen führen.

Solange die Impedanz in so einem Wellenleiter konstant ist hat man kein Problem*. Sobald die sich ändert wird es allerdings zu einem: wenn die sich zu schnell ändert bekommt man Reflexionen, und Reflexionen in einem Wellenleiter bedeuten immer TML. Ich will das mal versuchen anschaulich zu erklären: die Welle durchläuft den Wellenleiter (im einfachsten Fall ein Rohr). Am Ende, wenn das Rohr in den freien Raum übergeht, drückt der Druck ( Wink ) die Luft wegens des fehlenden Widerstandes ganz schnell aus dem Rohr heraus. Und weil die Luft Masse hat, und weil Masse träge ist, wird noch Luft aus dem Rohr herausgesaugt, obwohl der Druck schon längst auf 0 abgefallen ist. Raussaugen führt zu Unterdruck an Ende des Rohres, und dieser Unterdruck zieht dann Luft aus dem Rohr nach, es läuft also eine Welle im Rohr vom Ende zum Anfang wieder zurück, und diese Welle hat eine umgekehrte Polarität.

Dazu gibt es dann halt drei Lösungen:
1) man macht die Änderung der Impedanz gemächlich. Das ist ein Horn. Damit das funktioniert, muss das Horn allerdings sehr lang werden, und das ist meistens unpraktisch. Wenn du mal die Impedanzgänge von den PA-Hörnern anschaust, der sieht immer so aus wie bei einer TML. Das ist Absicht, um untenrum noch tüchtig laden zu können, dabei das Horn aber nicht zu groß werden zu lassen.
2) man sorgt dafür, dass die hin- und herlaufenden Wellen im Wellenleiter gedämpft werden. Das ist der klassische Fall bei einer TML, dass die mit Wolle oder Schaumstoff teilgefüllt wird. Laienhaft beschrieben, die erste Welle, die durch das Rohr nach außen tritt, wird genau einmal gedämpft, alle anderen mindestens zweimal. Nachrichtentechniker wie ich werden sofort an die Telegrafengleichung denken und schnell woanders hinschauen Cool
3) man sorgt dafür, dass die Luft nicht so schnell aus dem Rohr herauspfeifen kann. Das würde ein Schaumstoffstopfen erledigen, einfach ein Fließwiderstand, der - dann wieder als Akustiker gesprochen - den Realteil der Impedanz am Ausgang des Rohres erhöht.

Bis auf 1) knabbert natürlich jede Maßnahme am Wirkungsgrad, deswegen ist 1) dann auch die beste Lösung, aber dummerweise auch recht unpraktisch. Dennoch gibt es, wie beschrieben, anständige Lösungen im PA-Bereich, nur kosten die halt richtig viel Entwicklungsaufwand.

* Das gilt nur solange die Wellenlänge deutlich größer als der Umfang ist, aber das ist für diese Betrachtung ein unnützes Detail.
Zitieren

#32
Herzlichen Dank für diese Erklärung!:ok:
Ich darf dir hiermit die DIY-HiFi-Forums Handpuppe verleihen!? :prost:Wink
Solche Beiträge sind IMHO die hilfreichsten hier im Forum und leider recht selten.

Gruß
Bernhard
am Ziel
Zitieren

#33
Köter schrieb:Wie ihr sehen könnt ist der Hornverlauf im Schnitt sehr sauber und frei von Kanten, sowohl Horizontal als auch Vertikal. Das hat mich im Vorfeld sehr viel Arbeit gekostet, aber es hat sich gelohnt wie ich finde.

Viele Grüße,
Köter

Ich hoffe, du fühlst dich nicht angegriffen!
Mir war nur der Teil mit dem konstanten Querschnitt unklar.
Siehe voriger Post.

Gruß
Bernhard
am Ziel
Zitieren

#34
Moin,
wir sollten nicht vergessen, dass im Treiber vom Phaseplug auch zum 1" Austritt eine konische Erweiterung die Regel ist, teilweise sogar sehr stark. Ein Bruch im Querschnitt findet hier schon statt. In den mir bekannten Hörnern wird die konische Erweiterung bis zum Diffraktionsschlitz wahrscheinlich auch mit anderem Winkel fortgesetzt.
Jrooß Kalle
Zitieren

#35
Richtig, aber solange der Querschnitt einigermaßen passt ist das bei den tiefen Frequenzen nicht dramatisch. Auch nicht die Änderung des Öffnungswinkels. Das ist etwas für hohe Frequenzen, wenn der Wellenleiter nicht mehr als 1-dimensional vereinfacht werden kann
Zitieren

#36
Köter schrieb:Hi!
@Klaus:
Danke Dir. Schön dass du den Thread entdeckt hast. Deine Interpretation der Ephedra war nicht ganz unschuldig an meinem Design... :prost:
Schönen (Rest-)Sonntag euch allen!
Köter

Uh, das ich ein ganz klein wenig dazu beitragen konnte, freut mich ungemein.
Bin gespannt, wie es bei dir weiter geht.
Beste Grüße
Klaus
Zitieren

#37
Nächster Teil: Frickelfest.

Auf dem Frickelfest hat Oli sich dankenswerter Weise die Zeit genommen um Messungen von meinen Lautsprechern zu machen. Ziel war natürlich bis zum Abend eine funktionierende Frequenzweiche zu bauen. Da wurden Messungen vom Hoch- und Tieftöner gemacht, Simulationen erstellt, Bauteile gesucht und zur Verfügung gestellt, Werkzeuge mitgebracht und und und...
Das war eine absolut fantastische Erfahrung für mich und eine tolle Teamarbeit!

Hier mal ein paar Infos und Impressionen:

[ATTACH=CONFIG]71265[/ATTACH]

[ATTACH=CONFIG]71266[/ATTACH]

[ATTACH=CONFIG]71270[/ATTACH]


HT Directivity

[ATTACH=CONFIG]71267[/ATTACH]


Gegen Abend hatten wir Version #1 fertig und ich konnte den Lautsprechern erstmalig Musik entlocken.
Das klang schon ganz brauchbar und ich war erst einmal super happy… Der Grundton / Bass war viel weniger mächtig als erwartet. Der Hochton klang toll und es war erstaunlich, wie gut man umherlaufen konnte, ohne dass das Klangbild zusammenbrach.
Nachdem ich dann von einer „Klön-Schnack“ Runde zurückkam und mich vor meine Lautsprecher setzte war irgendetwas anders. Oli grinste… „Besser so, oder?“
Oli hatte in der Zwischenzeit den Hochton über den Spannungsteiler abgesenkt. Nur ungefähr 0,4 Ohm weniger lagen nun parallel zum Hochtöner. Und Trotzdem stand da ein völlig anderer Lautsprecher vor mir. Irre!
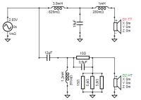
Die Bauteile in der Weiche entstammten diversen Grabbelkisten. So sah der Drahtigel dann aus der die beiden einzelnen Treiber nun zum zusammenspiel bewegte:

[ATTACH=CONFIG]71268[/ATTACH]

[ATTACH=CONFIG]71269[/ATTACH]

[ATTACH=CONFIG]71271[/ATTACH]

In gemütlichem Ambiente hörten wir anschließend viele Songs aus allen Musikrichtungen.
Je länger man hörte, desto mehr viel auf, dass der Tiefton in der Performance nicht ganz dem Mittel- Hochton folgen konnte. Der Bass klang ein wenig „mumpfig“…
Ich war eigentlich davon Überzeugt, mit meiner Dämmung / Dämpfung alles richtig gemacht zu haben, aber scheinbar war ich ein wenig übers Ziel hinaus geschossen.
Also wurden am Samstag Rohre gekauft (Danke Oli!) um daraus interne Rohrresonatoren zu bauen. (HT-Rohr DN 50) Ziel ist es die Gehäuse (längs) Resonanz weitestgehend zu eliminieren.
Das Gutex Thermoflex Material haben wir komplett aus den Gehäusen entfernt. Geblieben sind die Noppenschaum Matten und ein wenig Polyestervlies.
Die Rohrresonatoren erledigen den Rest.

[ATTACH=CONFIG]71272[/ATTACH]

Der Anschließende Soundcheck offenbarte dann die Verbesserungen. Der gesamte Tieftonbereich gewann an Kontur. Der Punch den diese Lautsprecher erzeugen macht einfach süchtig. Locker und Leichtfüßig folgt der Bass dem Signal, dabei aber mit einer Macht und Vehemenz die einfach Spaß macht.

So darf das erstmal bleiben!

Viele Grüße,
Köter


Angehängte Dateien Thumbnail(s)
                       
       
Zitieren

#38
Moin Köter,

Zitat:Also wurden am Samstag Rohre gekauft (Danke Oli!) um daraus interne Rohrresonatoren zu bauen. (HT-Rohr DN 50) Ziel ist es die Gehäuse (längs) Resonanz weitestgehend zu eliminieren.
....
Der Anschließende Soundcheck offenbarte dann die Verbesserungen. Der gesamte Tieftonbereich gewann an Kontur.
so kenne ich das mit internen Rohrresonatoren bei mir ebenfalls.:prost:
Gruß Karsten

Wenn die Menschen nur über das sprächen, was sie begreifen, dann würde es sehr still auf der Welt sein.
Zitieren

#39
Hallo Zusammen!

Hier kommt die Fortsetzung:

Nach dem FF habe ich die Lautsprecher erst einmal in die Garage gestellt. Denn wenn ich die Kisten einmal Roh hätte laufen lassen, hätte ich mich wohl nie ans Finish gemacht… 😉

Also standen die da. Und nach nur wenigen Tagen juckte es in den Fingern.
Micha war so nett, und hat mir seine ganz hervorragende Handkreissäge zur Verfügung gestellt. Damit habe ich dann im ersten Schritt mal meine Ports gekürzt. (Natürlich war das von Anfang an so geplant. Mitte Port ist nach dem Schnitt 37cm lang)

[ATTACH=CONFIG]71299[/ATTACH]


Dafür musste ich die 45° Schnitte auf Umschlag sägen, da das Blatt zu klein war um den Schnitt in einem Durchgang zu erledigen. Aber auch das war kein Problem. Mit gutem Werkzeug geht die Arbeit einfach viel leichter von der Hand…
Die Gehäuse gewinnen dadurch deutlich, wie ich finde.
Was meint ihr?

[ATTACH=CONFIG]71300[/ATTACH]

Ein paar Tage später habe ich die Gehäuse dann bei herrlichen Wetterbedingungen geschliffen.

Und wieder ein paar Tage später gebeizt:

[ATTACH=CONFIG]71301[/ATTACH]

[ATTACH=CONFIG]71302[/ATTACH]


Hörner und Fronten in schwarz, den Korpus jeweils in „Kirsche Antik“…
Das Ergebnis gefällt mir richtig gut. Die Beize lässt sich unheimlich einfach verarbeiten, lässt sich noch mal überschleifen und nach dem ölen entsteht dann dieser Look:

[ATTACH=CONFIG]71303[/ATTACH]

„Beizen“ ist also absolut empfehlenswert wie ich finde!

Ein paar Tage später hab ich mir dann Hilfe organisiert. Mein Schwager war so nett und hat die Biester mit mir zusammen in mein "Herrenzimmer" über der Garage geschleppt.
Selbstredend wurde dann bis tief in die Nacht gefrickelt um die beiden zum Leben zu erwecken:

[ATTACH=CONFIG]71304[/ATTACH]

[ATTACH=CONFIG]71305[/ATTACH]

[ATTACH=CONFIG]71306[/ATTACH]

[ATTACH=CONFIG]71307[/ATTACH]


Da stehen Sie nun... Ich habe die Lautsprecher einige male hin- und hergeschoben, habe verschiedene Wandabstände probiert und auch mein Sofa örtlich verändert. Dabei fiel auf, dass der Sound im Nahfeld extrem gut durchhörbar war. Der Bass hatte Macht und eine unheimliche Souveränität. Der Mittel- / Hochton war dabei unheimlich detailliert und voller Energie. Der Hörabstand war dabei ziemlich exakt der Abstand der beiden Lautsprecher zueinander.
Wie dem auch sei - mit dieser Aufstellung war kein gemütliches Ambiente mehr vorhanden. Also hab ich weiter probiert und das Stereo Dreieck ganz einfach vergrößert. Und ja - das passt! Diese ganz anspringende Dynamik ist verschwunden, aber diese tolle Durchhörbarkeit und dieser süchtig machende Onken Bass - die sind noch da. Alles ein wenig unauffälliger, aber auch langzeittauglicher. So konnte ich jedenfalls mal eine Weile sehr zufrieden Musik hören…

[ATTACH=CONFIG]71308[/ATTACH]

Es fehlen noch ein paar Kleinigkeiten, aber davon berichte ich dann beim nächsten mal.

Grüße,
Köter


Angehängte Dateien Thumbnail(s)
                       
               
Zitieren

#40
Sieht voll köterich aus! :prost:Würde ich gern mal hören. Was ist das für ein Verstärker an dem sie hängen?
Gruß
Arnim

Ein rein verstandesmäßiges Weltbild ganz ohne Mystik ist ein Unding. Erwin Schrödinger.
Zitieren



Möglicherweise verwandte Themen…
Thema Verfasser Antworten Ansichten Letzter Beitrag
  Zwei-eiige Zwillinge auf dem Horn-Gnadenhof High5 2 1.929 20.04.2025, 21:34
Letzter Beitrag: SNT
  Tang Band Horn W8-1772 Sozialista 25 8.253 21.11.2024, 16:46
Letzter Beitrag: High5
  Midbass Horn Hannes 1977 41 9.201 25.09.2024, 19:22
Letzter Beitrag: kboe
  Potentes Doppel 8" PA-Top - Wahl der Hochtontreiber+Horn-Kombi MK_Sounds 9 7.117 19.08.2024, 19:04
Letzter Beitrag: ansch
  Onken.....ja, nein oder was? Kalle 306 132.498 17.01.2024, 19:37
Letzter Beitrag: Kalle
  wenn schon Horn High5 2 1.778 15.11.2023, 08:30
Letzter Beitrag: SimonSambuca
  JBL 4627,5 - Zweiweger mit JBL 2344 Horn, BMS 4550 Treiber und Beyma 12WR400 TMT Koaxfan 24 6.213 10.04.2022, 08:31
Letzter Beitrag: fosti
  "Little Skunk", 4" BB Horn Zippo 20 8.990 12.12.2021, 17:05
Letzter Beitrag: Zippo
  Selbstbau mit JBL-Restbeständen oder 4622N-Modifikation tomo 21 8.470 03.04.2021, 16:21
Letzter Beitrag: tomo
  open baffle Horn D'Appolito Idee teilaktiv plus Bass-Ripol dy1026u 9 3.772 29.04.2020, 18:26
Letzter Beitrag: dy1026u

Gehe zu:


Benutzer, die gerade dieses Thema anschauen:
1 Gast/Gäste

Deutsche Übersetzung: MyBB.de, Powered by MyBB, © 2002-2026 Melroy van den Berg.