Themabewertung:
  • 1 Bewertung(en) - 5 im Durchschnitt
  • 1
  • 2
  • 3
  • 4
  • 5
Günstiger, super rauscharmer, MM Phono Pre mit hoher RIAA Genauigkeit
Schrieb ich ja..ausprobieren. Die Systeme reagieren da unterschiedlich...Das beste Ergebnis wird man hören...
Hier wird nix gewußt...
Zitieren

Hallo zusammen,

ich habe gerade meinen SL 1900 zerlegt und wollte eine symmetrische Verkabelung realisieren. Kalle hatte das ja schon mal in Post #210 beschrieben.
Auf dem Bild sieht man, dass an "R - " die grüne Leitung und zwei schwarze Leitungen gehen. Diese sind zum Einen mit dem Tonarmrohr verbunden und zum Anderen mit einem der vier Pins an der Anschlusstelle vorne am Tonarm. Also dort wo das System dann eingeschraubt wird.
Somit ist das Tonarmrohr lediglich mit dem Schirm einer Leitung verbunden.
Meine Vermutung ist, dass die schwarzen Leitungen an das Tonarmrohr gehen? Wenn das der Fall ist. Macht es dann Sinn bei der Benutzung von jeweils einem zweiadrigen Mikrofonkabel mit Schirm folgendermaßen zu verkabeln:
https://flic.kr/p/2ogsWaU

Kanal 1
:
(bl / ws) = Signal +/-
Den Schirm mit den Schwarzen Leitungen verbinden also mit dem Tonarmrohr.

Kanal 2
:
(rt / gr) = Signal +/-
Den Schirm mit den Schwarzen Leitungen verbinden also mit dem Tonarmrohr.

https://flic.kr/p/2ogy8SY
Die Masseleitung ist bei dem Spieler an den Metallteilen der Mechanik für die Automatik. (Bild2)


Vielen Dank im Voraus falls hier jemand helfen kann!
Schönen Sonntag.

Henno
Zitieren

Rusty P schrieb:Meine Vermutung ist, dass die schwarzen Leitungen an das Tonarmrohr gehen?

Hallo Henno,
so sollte es sein!
Die schwarze Leitung gehört über eine seperate Leitung zur Erdungsschraube am Receiver/Verstärker. (Und nicht so wie abgebildet)
Weil so statische und Brummstörungen unterdrückt werden können.
Leider gibt es auch Systeme, bei denen das Gehäuse auf eine der beiden (System-)Masseanschlüsse gelegt sind.
Bild finde ich gerade nicht.

Gruß
Thomas
Zitieren

Danke für die schnelle Rückmeldung, Thomas!

Also wenn ich es richtig verstanden habe, ist mein Ansatz korrekt?
Dann lasse ich aber dieses Erdungskabel, welches an der Automatik-mechanik hängt einfach weg, oder?

Gruß
Henno
Zitieren

Hi Henno,
ich habe mal zwei Fotos von der Reparatur meines Akito Tonarms herausgesucht. Als ich die Lager getauscht hatte, habe ich ich auch eine neue Verkabelung eingezogen. Dabei habe ich dann darauf geachtet, dass die beiden Leitungen für Rechts und Links jeweils für sich locker verdrillt habe und dann die so vertrillten Leitungen dann locker mit einander verdrillt.

[ATTACH=CONFIG]69543[/ATTACH][ATTACH=CONFIG]69544[/ATTACH]

Von diesen vier Adern muss die Masseleitung unabhängig geführt werden. Bei meinem Aktiotonarm habe ich diesen dann an nur am Anschluss der 5-poligen Buchse angeschlossen. Die andere Seite wird im Schaft "reingeklämmt".
[ATTACH=CONFIG]69546[/ATTACH][ATTACH=CONFIG]69545[/ATTACH][ATTACH=CONFIG]69547[/ATTACH]

Eine weitere Masseverbindung zum Plattenspieler habe ich nicht.
Diese kommt dann von der Elektronik, die den Motor steuert.

P.S.: die Masseleitung vom 5-poligen Anschluss sicht man auf dem Foto nicht den Cinchsteckern nicht, aber sie ist als gesonderte Leitung beim Kabel ausgeführt (Foto habe ich leider nicht).


Gruß Jens


Angehängte Dateien Thumbnail(s)
                   
Zitieren

Danke Jens für den Input!Smile

Ich habe es jetzt so ähnlich gemacht. Ich habe allerdings beide Schirme der Mikrofonkabel mit den beiden schwarzen Kabel vom Tonarm verbunden/ gelötet.
Naja, jetzt erstmal den Phono Pre fertig bauen und dann ausprobieren.

Gruß
Henno!
Zitieren

[ATTACH=CONFIG]69548[/ATTACH] ... hier kann man es sehen ...


Angehängte Dateien Thumbnail(s)
   
Zitieren

Rusty P schrieb:...dann ausprobieren....

viel Erfolg!
Zitieren

Guten Abend!

Ich habe mir noch ein NT aufgebaut und ein Problem mit diesem.
Ich konnte die neg. Spannung auf -15V einstellen..gut. Die pos. Spannung ist bei +32V und nicht einstellbar. Komisch ist auch, wenn ich das NT spannungsfrei mache fallen die 32V kaum ab.
Die Trimmpotis und die beteiligten Widerstände haben identische Werte. Habe schon nachgelötet und den pos. Regler habe ich auch mal auf Verdacht getauscht.
Aber es bleibt dabei. Habe mich auch an den Bauteilen langehangelt und geschaut ob diese wirklich Kontakt zur Leiterplatte haben.
Hat jemand noch eine Idee was ich testen könnte?

Besten Gruß
Henno
Zitieren

Kann man vermutlich nur messen... Wenn Du vor dem Regler die 32 Volt hst und dahinter auch regelt der nicht. Poti wirklich richtig verlötet ? Richtiger Wert ? Schutzdiode verkehrt herum ? Dann würde die Spannung am Regler um 1 Volt minimiert vorbei fliessen...Ist da eine über dem Regler ?

Pedda
Hier wird nix gewußt...
Zitieren

Danke für die Tipps!
Es ist tatsächlich irgendwie das Trimmerpoti. Als ich daran rumgewerkelt habe war die Spannung auf einmal korrekt und einige Minuten später wieder die 32V.
Ich bestelle neue und tausche das Poti.

Gruß
Henno
Zitieren

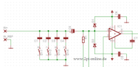
Hallo zusammen,

ich bin gerade etwas verwirrt...

Sind die Kondensatoren bei dieser DIP Stellung nun im Signalweg oder nicht?

[Bild: PXL-20240310-193426607-2.jpg]
Zitieren

Sathim schrieb:Hallo zusammen,

ich bin gerade etwas verwirrt...

Sind die Kondensatoren bei dieser DIP Stellung nun im Signalweg oder nicht?

[Bild: PXL-20240310-193426607-2.jpg]
Nabend,
stehen alle auf "ON"
sind nicht im Signalweg, aber alle "aktiv":
[ATTACH=CONFIG]73621[/ATTACH]
(aus #1)


Spass beiseite,
C1-C4 sind parallel beschaltet, nur der folgende C5 ist im Signalweg!!
Mit C1 - C4 macht man die Anpassung an das MM.
Und nein, maximales "C" muss nicht zu einem Höhenabfall führen.

Gruß
Thomas


Angehängte Dateien Thumbnail(s)
   
Zitieren

Mir geht es um die Anpassung ans AT20sla, das wohl maximal 100pF sehen will.

Ich muss mal sehen, was die Kapazitätsmessung meines Multimeters hergibt, was die Strecke vom TA bis zum Pre angeht.
Zitieren

die Kapazität von Tonarm und Tonarmkabel liegt schon in der Größenordnung von 100 - 200pF.
Da wirst du alle Schalter auf OFF stellen müssen.

Gruß
Thomas
Zitieren

Problem ist ja - den DIP-Block habe ich mal so und mal so rum montiert
auf Fotos gefunden - daher ja die Frage - wie rum ist "an" und wie ist "aus".
Zitieren

Aber auf dem Dip Schalter steht doch wo an oder aus ist.
Gruß
Arnim

Ein rein verstandesmäßiges Weltbild ganz ohne Mystik ist ein Unding. Erwin Schrödinger.
Zitieren

Wenn der aber falsch rum montiert ist?

Ich hab das Gerät nicht selber aufgebaut.
Auf der Platine steht "ON" jedenfalls auf der anderen Seite.
Zitieren

In #272 stehen alle auf "ON"!
Auch wenn du die verkehrt herum einbaust, das ist egal.
Wenn der Schalter auf "ON" steht immer "Ein":

Für dein AT20SLa bitte daher alle auf "OFF"

Gruß
Thomas


Angehängte Dateien Thumbnail(s)
   
Zitieren

Wie rum der eingelötet ist egal, wenn der Pin auf "ON" steht, bedeutet das Durchgang des DIP-Switches und der Kondensator dahinter ist "geschaltet".

Edit: Thomas war mal wieder schneller ...
Gruß Klaus

Meinen tut der, der zum Wissen zu faul und zum Glauben zu schwach ist (Lisa Eckart)
Zitieren



Möglicherweise verwandte Themen…
Thema Verfasser Antworten Ansichten Letzter Beitrag
  Phono-Pre von Tubeland für Vintage MC-Tonabnehmer dipoluser 29 152.516 15.12.2024, 19:59
Letzter Beitrag: dipoluser
  Emerald Phono Stage - MM/MC von RJM tiefton 82 24.485 04.11.2024, 09:35
Letzter Beitrag: Kleinhorn
  Hat jemand Erfahrung mit diesem phono pre bg20 11 10.546 18.04.2023, 18:34
Letzter Beitrag: bg20
  Phono Pre "pupst" zeppi 21 16.920 26.10.2022, 20:34
Letzter Beitrag: Kleinhorn
  Welchen Phono Preamp? Destroyer4000 77 50.644 25.02.2022, 17:01
Letzter Beitrag: Koaxfan
  Thel Phono Pre "Sound of Silence" - Erfahrungsbericht abiabi 17 15.430 31.07.2020, 14:06
Letzter Beitrag: Jesse
  Eingangskapazität Phono Preamp Kleinhorn 30 18.651 23.07.2020, 14:17
Letzter Beitrag: ArLo62
  Phono Pre - höhere Ausgangsspannung boarder 7 17.491 22.05.2019, 16:41
Letzter Beitrag: boarder
  Netzteil für Boozhound Labs Phono MM Vorstufe, Entscheidungshilfe boarder 12 15.148 31.03.2019, 16:42
Letzter Beitrag: boarder
  Phono MM preamplifier AOP OPA2111KP RdS 1 6.552 02.02.2018, 18:03
Letzter Beitrag: a.j.h.

Gehe zu:


Benutzer, die gerade dieses Thema anschauen:
1 Gast/Gäste

Deutsche Übersetzung: MyBB.de, Powered by MyBB, © 2002-2026 Melroy van den Berg.