Themabewertung:
  • 0 Bewertung(en) - 0 im Durchschnitt
  • 1
  • 2
  • 3
  • 4
  • 5
Kiano - Koax on a Budget
#1
Zuletzt habe ich nur bereits fertig entwickelte Projekte hier veröffentlicht - diesmal ist es eines, welches ich erst vor kurzem begonnen habe und sich quasi dem Ende nähert.

Da ich vor kurzem einen Satz Hochtöner für die Eala bei Reckhorn bestellen musste, weil ein Freund von mir eben diese gebaut haben wollte, habe ich zum Test auch gleich ein Paar W-132 mit dem T-1.0C mitbestellt. Die Versuchung war bei einem Paarpreis von 67,98€ einfach zu groß. Was besonderes habe ich mir nicht erwartet, jedoch wollte ich gucken, ob man damit nicht doch irgendwie ein günstiges Paar Lautsprecher bauen könnte.

DATS bescheinigte folgende TSP:

[ATTACH=CONFIG]61290[/ATTACH]

Nicht die schlechtesten Parameter, um damit eine Bassreflex-Kiste zu bauen. Denkt man sich da jetzt noch einen Serienwiderstand dazu und schaut aufs Vas fällt auf: der Volumenbedarf fällt für ein 13cm Chassis nicht gerade gering aus. Wieviel braucht das gute Stück denn genau? Das sollte AJHorn beantworten:

[ATTACH=CONFIG]61292[/ATTACH]

Das wären dann mal eben 17 Liter, die einem dann aber auch Tiefgang bis unter 40 Hz bescheren. Was also tun? Ein Kompaktlautsprecher mit 17 Litern und nem 13cm TMT ist jetzt nicht so ganz das Wahre. Zumindest fand ich die Vorstellung nicht besonders prickelnd. Wenn der HT drüber säße, dann vielleicht, aber bei nem Koax? Wollte mir nicht so richtig gefallen. Also hab ich eher in Richtung schlanke Standbox überlegt und die Idee mal in Fusion geklopft:

[ATTACH=CONFIG]61291[/ATTACH]

Mit (HxBxT) 100 x 18 x 19 cm ist sie ein wenig größer als die wohl bekannte Needle aber immer noch nicht richtig groß. Die Innenhöhe beträgt 85cm und entsprechend könnte man diesen Lautsprecher auch etwas niedriger bauen. Standlautsprecher entwickle ich in der Regel aber mit 1m Höhe, da dies in meinem Wohnzimmer und der Sitzhöhe auf meiner Couch bestens passt. Dieses Gehäuse wurde auch direkt aufgebaut und Messungen durchgeführt:

HT:

[ATTACH=CONFIG]61293[/ATTACH]

TMT:

[ATTACH=CONFIG]61294[/ATTACH]

Es zeigen sich genau die Störungen, die man bei einer solchen Anordnung erwarten kann. Der HT sieht wenig Schallwand, bis er dann auf den TMT trifft und der TMT lässt sich vom HT-Vorsatz stören. Dennoch hab ich VituixCAD angeschmissen und bin auf folgendes Ergebnis gekommen:

[ATTACH=CONFIG]61295[/ATTACH]

Das sieht erstmal recht wild aus, jedoch sieht man auch schön, dass Überhöhungen und Senken auf Achse unter Winkeln einigermaßen verschwinden. Würde man hier auf Achse (vor allem die Hügellandschaft ab 4,5kHz) komplett glätten, gäbe der Lautsprecher an einigen Stellen viel zu viel Energie in den Raum ab. So simuliert zeigt sich der Energiefrequenzgang wie folgt:

[ATTACH=CONFIG]61296[/ATTACH]

Das gleicht sich also alles weitestgehend aus und ist für ein solches Konstrukt denke ich in Ordnung. Die simulierte Weiche wurde bereits aufgebaut und der Lautsprecher einem ersten Hörtest unterzogen. Negativ ist soweit nichts aufgefallen, jedoch konnte ich um 22 Uhr auch nicht mehr besonders laut oder lang hören. An der Stelle geht es dann die Tage weiter. Ich möchte da nochmal gründlich drüber hören, evtl muss noch was geändert werden und dann wird gemessen. Wenn sich das alles so ausgeht, wie ich mir das vorstelle, dann kommen Chassis und Weiche pro Seite auf unter 60€ Smile

EDIT:
So sieht die Kiste im übrigen aus:

[ATTACH=CONFIG]61297[/ATTACH]

Einfach und ohne "Firlefanz". Ja: den Ausschnitt hätte man unten flach machen müssen, aber: hier soll der 3D-Drucker ein entsprechendes Stück liefern. Gefällt mir glaub ich besser, als ein abgeflachter Ausschnitt. Zumindest rede ich mir das ein, um nicht spachteln und beim zweiten Gehäuse anders fräsen zu müssen Wink


Angehängte Dateien Thumbnail(s)
                       
       
Viele Grüße,

Rouven

Roul-DIY // Der Akustische Untergrund // Lautsprecherbau-Community
Zitieren

#2
Moin Rouven, Deine momentane "'Raushau-Frequenz" lässt aber alles andere, als zu wünschen übrig, chapeau. Smile

"LarsNL", ein leider von uns Gegangener, hat den Reckhorn-Coax auch schon verwurstet, der thread dürfte hier noch zu finden sein (irgendwann spätes Frühjahr '20), allerdings in einem kleineren Gehäuse, soweit ich mich erinnere.
Er hat einst, ziemlich clever wie ich finde, die Frontplatte in 2 gefrästen Teilen zusammengesetzt, um der geraden Kante unten am Chassis Herr zu werden.
Ansonsten sieht mir das doch "wieder" 'mal schnieke aus.
Wie macht sich der 13er denn bezügl. Xmax?. Bei 'ner f3 < 40 Hz sollte er ja schon etwas "pumpen" können.

Nachtrag:
https://www.diy-hifi-forum.eu/forum/show...er-Coax-19
Es ist einfacher die Leute zu täuschen,
als sie davon zu überzeugen,
dass sie getäuscht wurden. (Mark Twain)

Audioviele Grüße,
Matthias
Zitieren

#3
Danke für den Link - Hab ich mir auch gleich angesehen und die Messungen sehen der meinigen nicht unähnlich. Ist ja auch zu erwarten ^^
Der 13er muss natürlich ordentlich huben. Das Dingen ist super weich aufgehängt und verträgt schon ein bisschen was. Dass der nicht unendlich Pegel verträgt ist auch klar. Schade, dass nach dem Beitrag im Juni letzten Jahres nichts mehr von Lars gekommen ist. Hätte mich schon interessiert, wie er das Projekt abgeschlossen hat.

Den "Trick" mit dem Brettchen kenne ich, hab aber irgendwie gar nicht dran gedacht. Aber wie gesagt: hier wird der 3D-Drucker einfach ein passendes Stückchen liefern und gut ist.
:prost:

Was die "Raushaufrequenz" angeht: das kommt dir wohl eher nur deswegen so vor, weil ich letzte Woche ein Ende April fertiggestelltes Projekt hier eingestellt habe. Wink
Viele Grüße,

Rouven

Roul-DIY // Der Akustische Untergrund // Lautsprecherbau-Community
Zitieren

#4
Btw - hast Du auch Imp-Messung gemacht?
Ich frage nur, ob und wie Du einer etwaigen Längs-Stehwelle (bei immerhin 1 mtr. Brutto-Höhe) beigekommen bist.

Und - Ende April - Ende Juni ...
Macht 'ne hochgerechnete Schlagzahl von ca. 6 Konstrukte/Jahr !!! :built:

P.S.: was Du auch noch tun könntest ist mit der Z-Pos. des HTs (Unterlegscheiben) probehalber 'mal etwas zu spielen.
Geht schnell, ist reversibel und das Bessere ist bekanntlich ja Feind des Guten. Smile
Es ist einfacher die Leute zu täuschen,
als sie davon zu überzeugen,
dass sie getäuscht wurden. (Mark Twain)

Audioviele Grüße,
Matthias
Zitieren

#5
Moin,

schönes Böxlein.:prost:

Don Key schrieb:P.S.: was Du auch noch tun könntest ist mit der Z-Pos. des HTs (Unterlegscheiben) probehalber 'mal etwas zu spielen.
Geht schnell, ist reversibel und das Bessere ist bekanntlich ja Feind des Guten. Smile

Jupp - ich meditiere auch gerade über der relativ "großen"* Frontplatte des HT.
*Im Verhältnis zur Membran des TMT......oder täuscht das nur auf den Bildern ?

Vor Jahren habe ich mal vor einen 13er Mivoc eine Kalotte aus gleichem Haus gehängt....
...da hatte ich einen relativ "breiten" F-Gang Bereich wo ich beide sehr "stressferei" trennen konnte.
Die Kalotte hatte 70mm Außen Durchmesser und eine leichte Schallführung.
Gruß Karsten

Wenn die Menschen nur über das sprächen, was sie begreifen, dann würde es sehr still auf der Welt sein.
Zitieren

#6
Don Key schrieb:Btw - hast Du auch Imp-Messung gemacht?
Ich frage nur, ob und wie Du einer etwaigen Längs-Stehwelle (bei immerhin 1 mtr. Brutto-Höhe) beigekommen bist.

Da ist ein IHA drin, sodass da nichts anbrennen kann. Für die Simu hab ich Impedanzmessungen gemacht und da ist nichts von ner Stehwelle zu sehen. Reiche ich heute Abend nach... bin grad noch am Arbeits-Laptop unterwegs Wink

Don Key schrieb:Und - Ende April - Ende Juni ...
Macht 'ne hochgerechnete Schlagzahl von ca. 6 Konstrukte/Jahr !!! :built:

So hab ich das noch nicht gerechnet. Aber die Rechnung wäre in der Tat auch nicht ganz korrekt, da seit Anfang des Jahres bereits 4 Entwicklungen abgeschlossen sind. Das wäre Nr. 5... und ich traus mich eigentlich gar nicht zu sagen, aber es steht noch ein unvollendetes Werk hier rum und 2 weitere Ideen habe ich auch schon wieder Big Grin

@Karsten: nein, das täuscht nicht. Die Platte des HT ist in der Tat recht groß. Klar könnte man - wie Matthias schreibt - noch wenig experimentieren und den HT versuchen ein Stückchen nach vorn zu bekommen. Dann stünde aber das Stück an dem der Vorbau oben über den TMT geschraubt ist raus. Da würde ich Anfälle bekommen, wenn ich das immer wieder sehen muss. Aber: ich werde das dennoch mal ausprobieren, weil mich tatsächlich interessiert, wie sich das auswirkt. Muss ja nicht in diese Entwicklung einfließen.
Viele Grüße,

Rouven

Roul-DIY // Der Akustische Untergrund // Lautsprecherbau-Community
Zitieren

#7
Bittaschän:

[ATTACH=CONFIG]61316[/ATTACH]

Das Gezappel kommt durch eine kleine Störung der ARTA Box (stand ungünstig in der Nähe eines Netzteils). Ansonsten ist das sauber. Einzig die Abstimmung ist noch etwas zu tief. Da ist im Moment ein ungekürztes BR-50HP drin. Vielleicht lasse ich das auch so, damit es untenrum nicht ganz so fett ist. Mal gucken.


Angehängte Dateien Thumbnail(s)
   
Viele Grüße,

Rouven

Roul-DIY // Der Akustische Untergrund // Lautsprecherbau-Community
Zitieren

#8
Allahdings. Hast Du Dein IHA als Kammer oder als Rohr ausgeführt ?
Es ist einfacher die Leute zu täuschen,
als sie davon zu überzeugen,
dass sie getäuscht wurden. (Mark Twain)

Audioviele Grüße,
Matthias
Zitieren

#9
Als Kammer. Wenn ein IHA zum Einsatz kommen soll, versuche ich den so zu errechnen, dass ein Brett in Materialstärke des Gehäuses als "Rohr" reicht. Im Zweifel auch mal doppelte Materialstärke. Je nach dem, wie es nötig ist.
Viele Grüße,

Rouven

Roul-DIY // Der Akustische Untergrund // Lautsprecherbau-Community
Zitieren

#10
Sodale... in der Zwischenzeit habe ich noch eine weitere Weichenversion ausprobiert, gehört und auch gleich gemessen:

[ATTACH=CONFIG]61321[/ATTACH]

Das bleibt wohl so Wink


Angehängte Dateien Thumbnail(s)
   
Viele Grüße,

Rouven

Roul-DIY // Der Akustische Untergrund // Lautsprecherbau-Community
Zitieren

#11
Hi,

Roul schrieb:Das bleibt wohl so Wink

nicht schlecht für so ein günstiges Teilchen.:prost:
Da hat sich der 13er SB PFC Coax damals bei mir deutlich "zickiger" gezeigt.

Um 700Hz rum kommt bei Dir auch die Port Reso unter größeren Winkeln etwas durch ?Smile
Gruß Karsten

Wenn die Menschen nur über das sprächen, was sie begreifen, dann würde es sehr still auf der Welt sein.
Zitieren

#12
Hi Karsten,

Danke! Ist natürlich nicht der Haiendigste-Kram aber kann sich durchaus sehen lassen.
Viele Grüße,

Rouven

Roul-DIY // Der Akustische Untergrund // Lautsprecherbau-Community
Zitieren

#13
Hei Rouven, finde ich jetzt auch für das, was es ist und sein soll ziemlich gelungen.
Den Schmodder zw. 4 u. 6 kHz hatte Lars ja auch schon gemessen, aber energetisch hast Du das imho gut im Griff, außerdem ist's und bleibt halt 'n Pseudo-Coax.
Haste schon Stereo gelauscht -wie klingt's denn ?
Und wie sieht die Weiche aus?
Es ist einfacher die Leute zu täuschen,
als sie davon zu überzeugen,
dass sie getäuscht wurden. (Mark Twain)

Audioviele Grüße,
Matthias
Zitieren

#14
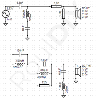
Stereo gelauscht hab ich noch nicht - ist bisher nur eine Testbox gewesen. Die Weiche sieht so aus:

[ATTACH=CONFIG]61327[/ATTACH]

Unkompliziert, günstig. So wie ich mir das vorgestellt habe.

Was den Klangeindruck angeht: gibts eigentlich nichts zu meckern. Unangestrengt, keine Auffälligkeiten. Die zweite Kiste wird demnächst aufgebaut und dann kann man denke ich ein umfassenderes Fazit geben.

@Karsten: das mit der Portreso hab ich vorhin überflogen und dann nicht mehr dran gedacht drauf zu antworten. Da denke ich täuscht du dich ein wenig - die liegt bei etwa 1 kHz:

[ATTACH=CONFIG]61329[/ATTACH]


Angehängte Dateien Thumbnail(s)
       
Viele Grüße,

Rouven

Roul-DIY // Der Akustische Untergrund // Lautsprecherbau-Community
Zitieren

#15
Moin Rouven,

Roul schrieb:Da denke ich täuscht du dich ein wenig - die liegt bei etwa 1 kHz:

OK, dann formuliere ich meine Frage anders:
Hast Du mal untersucht woher die Welligkeit um 700Hz unter größeren Winkeln stammt ?Smile
Gruß Karsten

Wenn die Menschen nur über das sprächen, was sie begreifen, dann würde es sehr still auf der Welt sein.
Zitieren

#16
Hab ich tatsächlich nicht, weils mich nicht stört. Auf Achse (und bis 30 Grad) ist hier eine kleine Delle, wodurch sich das in der Gesamtenergie wieder ausgleicht und daher mMn keine negativen Effekte mit sich bringt.
Viele Grüße,

Rouven

Roul-DIY // Der Akustische Untergrund // Lautsprecherbau-Community
Zitieren

#17
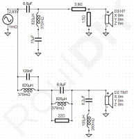
Irgendwie bin ich dieses Jahr in ein Sommerloch gefallen und hab den letzten Schritt der Feinabstimmung nicht mehr vorgenommen. Das hab ich nachgeholt, ein zweites Böxlein gebaut und den Artikel dazu komplettiert. Die finale Weiche und die dazugehörige Messung sieht nun so aus:

[ATTACH=CONFIG]62281[/ATTACH]

[ATTACH=CONFIG]62282[/ATTACH]

Es hat sich eigentlich nur ein Kondensatorwert geändert. Alle Infos sind auch auf meiner Webseite zu finden. Der Bau- und Bedämpfungsplan geht in Kürze ebenfalls online.


Angehängte Dateien Thumbnail(s)
       
Viele Grüße,

Rouven

Roul-DIY // Der Akustische Untergrund // Lautsprecherbau-Community
Zitieren

#18
Hübsch als MHT.......im Grundton wird das aber wegen der nur 18cm und keiner weiteren Maßnahmen sehr aufstellungskritisch sein.......und nur den Baffle-Step zu kompensieren ist keine Lösung....
Zitieren

#19
Hi Fosti,

warum?
Viele Grüße,

Rouven

Roul-DIY // Der Akustische Untergrund // Lautsprecherbau-Community
Zitieren

#20
Weil der LS dann trotzdem in einem sehr relevanten Frequenzbereich über den Grundton bis in den Mittelton kugelförmig abstrahlt...auch wenn es nach BFS-Korrektur auf Achse toll aussieht.
Zitieren



Möglicherweise verwandte Themen…
Thema Verfasser Antworten Ansichten Letzter Beitrag
  Projektvorstellung SiK6.5 - Kompaktlautsprecher mit 6,5 Zoll Sica Koax pcmurx 16 19.775 19.01.2024, 17:28
Letzter Beitrag: linux1972
  No Brain, no Budget, no Room, no Tools aber Lautsprecher bauen wollen ... Zonfeld 12 5.244 09.07.2023, 22:45
Letzter Beitrag: Zonfeld
  synergetisches Koax-Grosshorn High5 40 8.998 19.11.2022, 23:33
Letzter Beitrag: kboe
  Kazootröt Koax, ein FFE 2022 openbaffle-Projekt dy1026u 2 2.570 28.09.2022, 17:57
Letzter Beitrag: dy1026u
  AMT goes Quasi-Koax fosti 20 4.948 01.11.2021, 13:23
Letzter Beitrag: ArLo62
  Gehäuse für Monarch 15"Koax PA Chassis SP-385 PAX? Henning 38 17.044 03.06.2021, 10:41
Letzter Beitrag: Kalle
  Projektvorstellung OB ala "Eternal Arts" mit KEF-Koax dy1026u 39 16.657 26.03.2021, 18:31
Letzter Beitrag: dy1026u
  BB-Wandlautsprecher - Low Budget Peter Wind 38 21.683 11.12.2017, 08:20
Letzter Beitrag: johny36
  Vlipsch - Ein Low-Budget Klipsch RF-7 Klon Herr der Ringkerne 56 29.770 07.09.2017, 18:19
Letzter Beitrag: Kamuffel
  Kompakter Lautsprecher, Koax, aktiv, DSP, Class-D rkv 37 9.698 26.05.2017, 16:59
Letzter Beitrag: rkv

Gehe zu:


Benutzer, die gerade dieses Thema anschauen:
1 Gast/Gäste

Deutsche Übersetzung: MyBB.de, Powered by MyBB, © 2002-2026 Melroy van den Berg.