Themabewertung:
  • 1 Bewertung(en) - 5 im Durchschnitt
  • 1
  • 2
  • 3
  • 4
  • 5
Es klont wieder: LS3/5 mit AL130 und 'was von SEAS
#1
Bei Olafs MLWR war die Zielsetzung ein "persönliches Vergleichsnormal" zu schaffen. Die Idee kam zwar schon häufiger, der Anspruch war sicherlich auch schon beim einen oder anderen Projekt enthalten - so 100% erfolgreich war die Sache aber nie. Die MLWR-Entwicklung lieferte viele Ideen und Anstöße, aber vieles war wiederum so weit ab vom Konzept her, dass es eher für einem eigenen Projekt geeignet war.

Die Idee war, mit vorhanden Treibern, die ich gut kenne, einen LS3/5-Klon aufzusetzen und mich in der Abstimmung an den ein paar Interessanten Kandidaten zu orientieren. Das wäre zum einen die ursprüngliche BBC-Variante, Jeff Bagbys Continuums und vor allem Harbeths P3ESR. Gerade letztere fällt halt dadurch auf, dass sie in vielen Disziplinen eher mittelmäßig abschneidet - Abbildung, Feinauflösung, Dynamik, Tiefbass -, auf den ersten Blick auch nicht sehr preiswert erscheint, und dennoch erstaunlich viele Fans unter den Testberichtern hat. Die drei Konstrukte liegen von der Abstimmung recht dicht beieinander. Am interessantesten finde ich halt die P3ESR, die auch optisch eine schöne Interpretation des Strickmusters ist. Der Aurum Cantus AC130F1, den Jeff Bagby in den Continuums verwerdet hat, wäre wohle eine gute Treiberwahl, aber ich probier erst einmal mit vorhandenem Material, also dem Visaton AL130. Als Hochtöner kam erst einmal die SEAS 22TAF/G zum Einsatz. Schöner wäre natürlich die SEAS 19TAFD/G, weil das wohl mehr oder minder der Hochtöner aus der Harbeth ist. Und weil die 22TAF/G auch nicht so ganz glücklich mit den Schwallwandbedingungen ist...

Freundlicherweise hat Darakon mir sein Pärchen 19TAFD/G zum Testen zur Verfügung gestellt.:prost: Bzw. die sind noch auf dem Postweg. Damit werde ich dann die nächsten Wochen weitermachen.

Jetzt erst einmal ein Foto vom aktuellen Stand. Ein paar Details zur bisherigen Entwicklungsgeschichte folgen beizeiten...
[ATTACH=CONFIG]51514[/ATTACH]VG, Matthias


Angehängte Dateien Thumbnail(s)
   
Zitieren

#2
Hi!
Schön das Du an dem Thema weiter machst. Also der berühmte Liegestuhl steht...
Gruß
Arnim
Gruß
Arnim

Ein rein verstandesmäßiges Weltbild ganz ohne Mystik ist ein Unding. Erwin Schrödinger.
Zitieren

#3
Der erste Aufbau hatte zunächst eine normale Schallwand, d.h. Tiefmitteltöner von vorne bündig eingefräst. Als Offset für die beiden Treiber ergab sich 19mm. Alan Shaw erwähnte im Harbeth-Forum eine Trennfrequenz von 3,5 kHz. Als erstes habe ich irgendetwas Richtung LR4 probiert. Das Problem dabai war, dass ich den TMT etwas flacher trennen musste, um den Offset korrigieren zu können. Das hatte ich für eine Seite auch mal aufgebaut. Es war aber klar, dass die flache Trennung eine Sackgasse war, wegen der Membranresonanz bei 7 kHz. Nun kann man der Meinung sein, dass die 3,5 kHz mit dem AL130 ohnehin Blödsinn sind, aber ich hatte noch eine Idee.

Eine schöner Ansatz sind Butterworth Filter 3. Ordnung, die so weit auseinandergezogen werden, dass sie eine 6-dB-Addition bei der geplanten Trennfrequenz ergeben. Und dann wird der Tiefenversatz ermittelt, bei dem die Treiber dann im Übernahmebereich tatsächlich auch in Phase sind. Vielleicht geht das ja auch mit BW4... :dont_know:

Anordnung: Zwei BW4 Filter - 3000Hz für den Tiefpass, 4000 Hz für den Hochtpass. Und dann am DZ kurbeln bis die Phase passt. Wofür man den Tieftöner 14mm nach Vorne holen müsste - und die Phasenlage ist dann immer noch bescheiden. Was man aber bei TMT-34mm-nach-hinten-versetzt erhält, ist das hier:
[ATTACH=CONFIG]51525[/ATTACH]Und wenn man dann noch die Polarität eines Treibers invertiert, erhält man das:

[ATTACH=CONFIG]51524[/ATTACH]

Brauchbar - tatsächlich funktioniert das, wie man sehen wird, in der Praxis sogar besser als in der Theorie. Okay, 34mm!? 19mm Versatz haben wir ohnehin. Wenn man jetzt noch den Treiber von hinten montiert, gewinnt man noch ein paar Milimeter. Bei meinem Aufbau sind es maximal 8mm, bei der P3ESR sind es noch ein paar Milimeter mehr. John Atkinson schreibt anhand der Sprungantwort, dass die Harbeth idealerweise auf Hochtönerhöhe oder leicht darüber abgehört werden sollte. Auch das geht in Richtung: mehr Versatz. Jedenfalls sieht die Sprungantwort meiner Weiche in VituixCAD der Stereophile-Messung erstaunlich ähnlich, was sehr dafür spricht, dass diese Art der Trennung auch das ist, was in der P3ESR realisiert wurde.

Wenn man den AL130 bei 3,5kHz trennen will, ist so eine Anordnung Gold wert: Um mit einem BW4 einen -6dB-Punkt bei 3,5 kHz zu treffen, liegt die Trennfrequenz des BW4 bei ca. 3000 Hz. D.h. im Stopband verhält sich das Filter wie ein LR4@3000Hz. Und da kommt man langsam in Bereiche, wo man die Membranresonanz soweit unter Kontrolle bekommt, dass die Sache Sinn macht.

Gleiches Spiel für den Hochtöner: der fühlt sich wie LR4 @ 4000Hz. Und dann kann man auch ohne Bedenken Treiber wie den 19TAFD/G einsetzen. Man könnte auch nochmal über einen Bändchenhochtöner nachdenken...

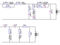
Jedenfalls wurden dann neue Schwallwände gefräst, bei denen die ALs von hinten montiert wurden (Bild im 1. Posting), und die Treiber neu eingemessen. Nach einigem hin- und her ergab sich folgende Weiche,
[ATTACH=CONFIG]51523[/ATTACH]

... die sich folgendermaßen simuliert:

[ATTACH=CONFIG]51522[/ATTACH]
Damit habe ich dann erst einmal ein paar Wochen gehört.


Angehängte Dateien Thumbnail(s)
               
Zitieren

#4
Ja, warum nicht?! Eine LS3/5 mit Metallchassis.
Beim TMT könnte man das sogar mit dem Prinzip, das hinter dem Gehäusekonzept steckt, verbinden (Resonanzen ausserhalb der "empfindlichen" Nutzfrequenz schieben).
Hast du das Gehäuse nach den BBC-Specs gebaut?
Beim Hochtöner wäre demnach eigentlich die Wahl eher auf eine Gewebekalotte gefallen,... aber das Thema "Metallklang" ist ja wohl aus der Welt und sollte funktionieren. Ich habe nix gegen Metallhochtöner.

Schöner Sprecher jedenfalls :prost: und die fallende Tendenz der Energiekurve spricht für einen angenehm tönenden Klangkasten.
Beste Grüße,
Andreas

"Don't you think if I were wrong I'd know it" - Dr. Sheldon Lee Cooper

Das ist Hobby - und kein Spaß!!!
Zitieren

#5
Hallo Andreas,

ja, ist nach BBC-Art gebaut: 9mm Multiplex, Schallwand 12mm. 15mm Buchenleisten. 4mm Bitumen. 20+30mm Schaumstoff.

Wie meinst Du das mit dem "mit dem Gehäusekonzept verbinden"?

Zitat: fallende Tendenz der Energiekurve spricht für einen angenehm tönenden Klangkasten
definitiv: angenehm. Im EFG sieht der Bereich 4..10kHz zwar recht laut aus, das Ohr sagt: passt aber. Auch wenn es ein wenig lauter wird, bleibt der Hochton angenehm. Die Abstimmung des Hochtons ist z.Zt. auf ein konstantes 30°-Mittel, was auch in der Stereophile-Messung der Harbeth erkennbar war.

Stichwort: Metallhochtöner. Harbeth hat sich ja für die 19mm Alukalotte von SEAS entschieden. Die werde ich auch mal ausprobieren. Ein paar Vorteile verspreche ich mir noch davon. Aber die 22TAF/G würde es grundsätzlich tun. Mit Bespannrahmen und eingesetzter Filzmatte dürfte das Abstrahlverhalten auch etwas gleichmäßiger werden.

Der AL130 passt relativ gut in das Konzept, weil die TSPs passen (also theoretisch, praktisch weniger) und er für einen Metaller recht breitbandig einsetzbar ist, d.h. vom Klirr und Abstrahlverhalten. Der Motor verträgt auch ein wenig Entzerrung. Und dann koloriert er sehr wenig. Da habe viele, auch gute, Pappen das Nachsehen. Ein wenig mehr Membranfläche dürfte es gerne sein. Die 95cm² bei den Urahnen sind schon sinnvoll gewählt. Inwieweit die Membranresonanz im Griff ist? Noch meine ich: ja. Es wird sich zeigen...

VG, Matthias
Zitieren

#6
Moinsen Smile
Mal wieder eine großartige Dokumentation :ok:. Klappstuhl steht.

Gruß Olli
[SIZE=2]"Die Tiefe ist rund" © Kaspie.[/SIZE]
[SIZE=2]
GLÜCK IST, WENN ES KEINE KATASTROPHE GIBT Big Grin
[/SIZE]

Zitieren

#7
mtthsmyr schrieb:Wie meinst Du das mit dem "mit dem Gehäusekonzept verbinden"?


...

Die Idee hinter der BBC-Gehäusekonstruktion isses ja gewesen, Wandresonanzen in für das Gehör unempfindliche Bereiche zu schieben.
Bei Lautsprechermembranen ist das Gangundgebe - jeder kann das nachvollziehen - bei Lautsprechergehäusen wird das bei gefühlten 99,9% aller Konstruktionen vernachlässigt. Man baut einfach maximal versteifte Gehäuse und denkt nicht weiter drüber nach, ob das im vorliegenden Fall überhaupt sinnvoll ist. Viel-hilft-viel und fertig.

Das meine ich mit "Konzept verbinden":
Das Gehäuse soll Wandresonzen unterhalb 500 Hz haben - also ein für das Gehör unempfindlicher Bereich. Dazu sind die Wandresonanzen relativ stark bedämpft.
Der TMT hat seine Membranresonanz bei 7-8 kHz (?) - also außerhalb seines Einsatzbereichs.
Der Hochtöner...? Nimmt man einen Textiltöner, wird die Membranresonanz auch weit unterhalb des Einsatzbereichs liegen.
Beste Grüße,
Andreas

"Don't you think if I were wrong I'd know it" - Dr. Sheldon Lee Cooper

Das ist Hobby - und kein Spaß!!!
Zitieren

#8
Die Lektionen sind bei mir durchaus angekommen Smile. Auch das BBC-Paper habe ich mir angeschaut. Was mich natürlich nicht davon abgehalten hat, auch das viel-hilft-viel-Prinzip mal auszuprobieren:

[ATTACH=CONFIG]51526[/ATTACH]
Und das hat halt eher so "mittel" funktioniert. Mit dem Mitteltöner konnte man die aufgeschraubte Schallwand gut zum Kreischen bringen, da haben auch 38mm Materialstärke nicht geholfen.

Mit den BBC-Style-Gehäusen hingegen habe ich bisher nur gute Erfahrungen gemacht. Der Punkt, wo ich beim Hören den Klang als nervig empfinde, kommt bei diesen Konstruktionen deutlich später als bei den konventionellen.

Ich bin mir nicht sicher, ob ich deinen Gedanken richtig verstehe. Es fällt jedenfalls auf, dass mich im neuen Gehäuse die Membranresonanz selbst beim unbeschalteten Treiber nicht so sehr stört, wie ich das aus anderen Aufbauten kenne. Tatsächlich habe ich zwei Wochen mit dem unbeschalteten Treiber Musik gehört. Mit eingeschränktem Musikmaterial, aber das war durchaus reizvoll... Geht das in die Richtung dessen, was Du meintest?

Zitat:Der Hochtöner...? Nimmt man einen Textiltöner, wird die Membranresonanz auch weit unterhalb des Einsatzbereichs liegen.
Ist das so? Das war mir auch noch nicht klar. Ich war bisher immer davon ausgegangen, dass die Resonanz lediglich stark bedämpft ist.

VG, Matthias


Angehängte Dateien Thumbnail(s)
   
Zitieren

#9
mtthsmyr schrieb:Ist das so? Das war mir auch noch nicht klar. Ich war bisher immer davon ausgegangen, dass die Resonanz lediglich stark bedämpft ist.

Das würde ich auch so sehen. Ich halte es für sehr unrealistisch, dass bei einer 25er Kalotte die Membranreso unterhalb der Einsatzfrequenz liegt.
[SIZE=2]"Die Tiefe ist rund" © Kaspie.[/SIZE]
[SIZE=2]
GLÜCK IST, WENN ES KEINE KATASTROPHE GIBT Big Grin
[/SIZE]

Zitieren

#10
Was man bei dem BBC-Gehäusekonzept nicht vernachlässigen darf ist das Membranmaterial des TMT. Da wurde mindestens genau so hoher Aufwand getrieben, wie bei dem Gehäuse (Bextrene u. Konsorten). Das Loch für den TMT mit der dünnen Membran hat mMn mehr Einfluss als bedämmtes oder steifes Gehäuse für sich allein.....kann mich aber auch irren :engel:

Ansonsten @Matthias :ok:
Zitieren

#11
Thx! :prost:
Zitat:Das Loch für den TMT mit der dünnen Membran hat mMn mehr Einfluss als bedämmtes oder steifes Gehäuse für sich allein.....kann mich aber auch irren :engel:
Die Rahmenbedingungen bei den BBC-Kisten finde ich gar nicht so schlecht. Die niedrigste Mode liegt etwa bei 650Hz, darunter beginnt der Druckkammerbereich. Mit dem Rest kommen die 3cm Schaumstoff einigermaßen klar. Das geht deutlich schlechter Wink - Ich finde den Effekt relevanter bei Passivmembranen, wo idR gar kein Dämmmaterial zwischen Treiber und PM liegt. Jedenfalls klingt das bei dir so, als wärst Du skeptisch bezüglich der Relevanz der Maßnahmen. Confused

Den Punkt mit der Forschung zum Membranmeterial hatte ich noch gar nicht mitbekommen. Muss nochmal in die BBC-Paper schauen. Alan Shaw hat viel Grundlagenforschung zum Membranmaterial betrieben - und das soll sich ja auch bezahlt gemacht haben, wie man liest.

Aber beim Membranmaterial geht sicher noch etwas. Wie gesagt, der Aurum Cantus (= Harwood TM130/25 F1) ist reizvoll.

VG, Matthias
Zitieren

#12
mtthsmyr schrieb:...... Jedenfalls klingt das bei dir so, als wärst Du skeptisch bezüglich der Relevanz der Maßnahmen. Confused
....
Moin Matthias,
nein, keineswegs. Ich meine nur das der Einfluss nach außen durch die Membran höher ist, als durch ein weiches BBC-Gehäuse oder ein steifes Gehäuse.
:prost:
Zitieren

#13
Moin,
eines scheint mir bei deinem Konzept bedenklich, die Mischung von Bitumen mit Schaumstoff. Ich habe aus geschlossenen Boxen schon feucht, schwammig zersetzen heftig nach Essig stinkenden Schaumstoff herausgeholt ...zwischen beiden Materialien stimmte die Chemie offensichtlich nichtWink... die Treiber und deren Verklebung haben glücklicherweise überlebt.
Jrooß Kalle
Zitieren

#14
Gutes Bitumen hat heute eine Sperrfolie. Das sollte gut gehen.Nur beim Kleber aufpassen oder den Schaumstoff nur tackern.
Gruß,
Stefan
Zitieren

#15
fosti schrieb:Moin Matthias,
nein, keineswegs. Ich meine nur das der Einfluss nach außen durch die Membran höher ist, als durch ein weiches BBC-Gehäuse oder ein steifes Gehäuse.
:prost:

In einem der BBC-Paper stand aber auch, dass sie bei ihren Untersuchungen teilweise Kisten hatten, die mehr Schallenergie über das Gehäuse abgestrahlt haben als über die Membranvorderseite. Dein Einwand ist ja nicht spezifisch für das BBC-Prinzip, sondern für den allgemeinen Fall "Treiber in Gehäuse". Es ist schon ein interessanter Aspekt, wenn man sich fragt, was man noch besser machen kann. Aber ich habe mit dem Phänomen (noch) kein Problem, und ich bin froh, dass dieser Gehäusestil Probleme löst, die ich hatte - ohne neue zu schaffen. Aber ich werde mich hüten irgendwelche Behauptungen aufzustellen, die irgendein armer Student dann in seiner Studienarbeit nicht nachgewiesen bekommt. Wink

@Kalle: Bitumen+Schaumstoff ist doch für diese Gehäuse der Klassiker. Seit 50 Jahren. Und noch hat nichts nach Essig gerochen. Es gibt ja auch noch diese Ester-Schaumstoffe - hattest Du soetwas verwendet?

@Stewen: Du meinst ich hätte die Folie drauflassen sollen? :denk:
Zitieren

#16
Stewen schrieb:Gutes Bitumen hat heute eine Sperrfolie.

Moin,
nicht nur heuteCool, die guten Bitumenplatten hatten SperrfolienRolleyes, es passiert nicht sofort und nicht mit jedem Schaumstoff. Basotext blieb unbeeindruckt. Für Versuchsaufbauten sehe ich keine Gefahr, bei Langzeiteinwirkung schon.
Jrooß
Zitieren

#17
Wo wir gerade bei den Materialien sind:

Der verbaute Schaumstoff ist dieses Material:
https://www.schaumstofflager.de/schallsc...atten.html
Ein Wermutstropfen: 2cm Materialstärke gibt es leider nur in viel+selbstklebend. 2cm habe ich mit zwei Lagen 1cm realisiert.

Zunächst hatte ich eine Box mit Damping10 ausgekleidet. Musste dann allerdings feststellen, dass eine Volumenverkleinerung messbar war. Da die TSP und Bassausbeute eh schon hinter den Erwartungen zurückgeblieben waren, war das unschön. Mit 4 (!) Matten Sonofil ließ sich die Situation verbessern, aber der QMSc fiel auf 3,5. Sad

Olaf hatte mir MicroPor empfohlen und es als deutlich volumenvergrößernd bezeichnet, also habe ich das dann mal ausprobiert. Die Volumenvergrößerung ist tatsächlich eingetreten, plus: bei einem QMSc von 5,98. Auch das zweite Gehäuse mit dem Damping10 ließ sich noch etwas verbessern :dance:.

Wens interessiert - ein paar der TSP-Messungen hatte ich mir notiert:
[ATTACH=CONFIG]51537[/ATTACH]
Leider weiß ich die Werte von "nur Damping10" nicht mehr - etwas schade.

Soweit gefällt mir das MicroPor von den bisher verwendeten Materialien am besten. Die Erfahrung mit Noppenschaumstoff (Bezugsquelle vergessen): nicht so gute Wirkung, und leicht höhere Verluste. Ähnlich geht es mir meist mit Bondum. Basotect: kann schnell zuviel werden und klingt dann tot. Schaumstoff von akustik-pyramiden-schaumstoff.de war nicht offenporig genug und wirkt damit volumenverkleinernd, auch wenn ich das Material ansonsten mochte. Wenn man durch das MicroPor durchbläst, spürt man, dass der Widerstand für die Luft gering ist. Man hört aber die Reibungsverluste deutlich. Und klanglich bin ich sehr zufrieden. Es tut, was es soll, und macht wenig kaputt.
:ok:


Angehängte Dateien Thumbnail(s)
   
Zitieren

#18
Merci ...
für die Erhellung über den dunkelen StoffSmile
Zitieren

#19
... nicht dass die das Zeug noch mangels Nachfrage aus dem Programm nehmen! :prost:
Zitieren

#20
Hallo Matthias,

schön , dass die Seas 19tafd/g wohlbehalten angekommen sind.
Hast du sie schon vergleichen können mit den 22taf/g ?

Und vielen Dank den Füllmaterialvergleich!
Zitieren



Möglicherweise verwandte Themen…
Thema Verfasser Antworten Ansichten Letzter Beitrag
  Seas A26 - eine Abwandlung der ungewöhnlichen Zweiwegebox Sepp 37 16.476 21.07.2025, 18:45
Letzter Beitrag: ArLo62
  Mal wieder MFB - aber Praxis ! mechanic 184 58.555 07.06.2024, 18:08
Letzter Beitrag: ArLo62
  Kompakter 3-Weger aus der Restekiste - RCF L8S800, Dynaudio D54, Seas NoFerro 900 Herr der Ringkerne 12 5.345 16.05.2024, 21:31
Letzter Beitrag: Gaga
  Edelstoff MkIII | Seas 27TBCD/GB-DXT | SB Acoustics SB15NBAC30-4 kwesi 79 30.903 30.12.2023, 15:22
Letzter Beitrag: Sathim
  OneWall-DXT - Onwall mit SB17NBAC und Seas DXT Hifihannes 7 2.646 24.01.2023, 19:40
Letzter Beitrag: Hifihannes
  "Das Nr 3Ei" mit Monacor SPH170C und Seas DXT dy1026u 47 12.126 07.01.2023, 22:03
Letzter Beitrag: dy1026u
  ChlangFun5 - mal wieder Spaß haben Chlang 43 18.326 01.01.2023, 18:05
Letzter Beitrag: Chlang
  Wieder ein U-Frame OB SUB dipoluser 10 4.375 11.04.2021, 11:14
Letzter Beitrag: dipoluser
  Erster Eigenbau - "Ecksub", der Newbie mal wieder mit seinen Fragen und Gedanken Sebastian81, 22 7.725 09.04.2021, 12:21
Letzter Beitrag: miwa
  Moni-DXT (Seas DXT + Tang Band W4 1720) Sathim 91 43.061 20.07.2020, 18:09
Letzter Beitrag: Azrael

Gehe zu:


Benutzer, die gerade dieses Thema anschauen:
1 Gast/Gäste

Deutsche Übersetzung: MyBB.de, Powered by MyBB, © 2002-2026 Melroy van den Berg.