Themabewertung:
  • 0 Bewertung(en) - 0 im Durchschnitt
  • 1
  • 2
  • 3
  • 4
  • 5
Kef R300 playground - measurements of raw drivers
#1
I did some measurements of Kef R300 raw drivers. Rain prevented making full set of measurements but i found quiet enough neighbourhood so yesterday at about 01:00am some sweeps were heard from the parking lot.


[Bild: image.png]
https://s15.postimg.cc/5exyq4gu1/image.png


[Bild: image.png]
https://s15.postimg.cc/ivux8zyvd/image.png


[Bild: image.png]
https://s15.postimg.cc/8lsi9rgpl/image.png


This amount of quasi anechoic resolution makes it much easier to simulate the crossover between woofer and midrange.


[Bild: image.png]
https://s15.postimg.cc/y5cvgw7l5/image.png


I've managed to get about 9ms of gate time. I'm quite satisfied with consistency so here are files for simulators.


https://www.dropbox.com/s/dzg8gzfclgh8h9...s.zip?dl=0


Few words about it.


You'll find on axis and about 45deg off axis files in .zip folder. Only woofers are merged (between 100-200Hz). Mids and tweeters aren't because there's no need to. You have everything you need to derive Z axis offset. You'll find that frequency response of midrange+tweeter, that is needed to derive Z offset between them, drops bellow 300Hz. I am protecting the tweeter that way so, when deriving Z offset, look only how combined frequency response behaves over 300Hz in regard to reference. As far as X and Y offsets all you need to know is that woofer and midrange centers are 26cm apart. There are impedance files there. Just in case you don't like how i extracted my sim files i added HolmImpulse measurements .zip file that you can import into your HolmImpulse and set the gate to derive files as you see fit.


Here's Kef's crossover. I betcha you can do better than that if you try:


[Bild: 300.png]
https://s15.postimg.cc/43flgo7hn/300.png


Measurements are done in factory cabinets, gated, at 1.03 m distance mic at tweeter axis - gate is good to 100Hz. Holm-impulse, calibrated ECM8000, M-Audio Fast Track II USB interface, Dell Inspiron notebook.


Play and enjoy yourself (:
Zitieren

#2
Excellent work, thank you very much for providing it freely! Cool
:prost:
Zitieren

#3
Bitte

It's all about the compromise on axis vs off axis. Here's my quick and dirty take on it.

[ATTACH=CONFIG]44237[/ATTACH][ATTACH=CONFIG]44238[/ATTACH]

Phase tracking is quite good but keeping the impedance above 3 ohms while maintaining linear frequency response and good phase tracking will be quite challenging.


Angehängte Dateien Thumbnail(s)
       
Zitieren

#4
I agree, much better way to sweep the parking lot than those bloody americans with their rental Mustangs.... Big Grin

In case the woofer is too loud, last resort might be to stuff the port and increase Rdc of the inductors in the low-pass until it works o.k. in that CB. May work if the woofer-TSP are so-so.
Yes, I know, nasty.... :o
Viele Grüße

Bernd
Zitieren

#5
You're right on the money there. Factory coil on woofer is 2.2mH but Rdc is quite high. It is ferrite coil so maybe it is smart to change it, regardless if that Rdc suits us. I'm trying to make the crossover with as much components reused -to make it simple and less expensive- but series coil on woofer and midrange definitely should be of higher quality as should series capacitors. Those 10mH are unwinded from factory 22mH that was on woofer notch centered at 90Hz. I've kept that noch to linearize the bass but changed the values to obtain better result, in my opinion. We'll see where this ends. It'll be a journey.
Zitieren

#6
I forgot to upload pics of impedance and woofer TS.

Woofer impedance in cabinet:
[Bild: image.png]


Midrange impedance in cabinet:
[Bild: image.png]


Tweeter impedance:
[Bild: image.png]


TS parameters for woofer:
[Bild: image.png]
Zitieren

#7
Thanks for sharing :prost:
Zitieren

#8
Zitat:yesterday at about 01:00am some sweeps were heard from the parking lot
You made my day:prost:
regards Jens
Zitieren

#9
[FONT=&amp]@[/FONT]Jens[FONT=&amp]

Ich freue mich [/FONT]
Smile

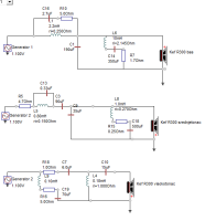
@Bee

Hier ist das original schaltbild für den tieftöner frequenzweiche:

[ATTACH=CONFIG]44249[/ATTACH]


Angehängte Dateien Thumbnail(s)
   
Zitieren

#10
I've been listening these speakers past two weeks and tweaking a bit. Nothing dramatically changed but few details for better phase matching and a bit more linearity. I'm at the stage of putting the crossovers into the cabinets so here's few screenshots:


Midrange in phase:

[Bild: Webp.net-gifmaker_1.gif]
https://s15.postimg.cc/6xh5avkyj/Webp.ne...aker_1.gif




Midrange out of phase:

[Bild: Webp.net-gifmaker.gif]
https://s15.postimg.cc/mvpv10mwb/Webp.net-gifmaker.gif




Simplistic crossover:

[Bild: image.png]
https://s15.postimg.cc/jovbh6s3v/image.png




"Exploded" view:

[Bild: image.png]
https://s15.postimg.cc/xvb2cfxu3/image.png


I didn't measure both loudspeaker cabinets but i have just now checked for production consistency with indoor measurements. There is slight difference between the midrange drivers frequency response.


[Bild: srednjetonci.png]
https://s15.postimg.cc/rake0dlqj/srednjetonci.png


Both loudspeakers now measure the same but it's always a good thing to check. In an interview, with John Atkinson, Jack Oclee-Brown explains - voice coil of their drivers isn't rigidly coupled with the cone. They are interconnected with a damping ring that is incompressible at lower frequencies but acts as a "shock absorber" for frequencies above 5KHz to minimize the breakup. I had my suspicions about damping system of that sort because that fine details are dependent on compressibility of that ring and on amount of glue applied. This lead to a slightly different crossover for midrange - on one loudspeaker series midrange coil is 1mH and on the other it is 0.9mH.

Anyhow, here's how the crossover will look like - few resistors missing but soon to be acquired and all electrolytic caps are going to be bypassed with 0.1uF mkc.


[Bild: DSC_0070.jpg]
https://s15.postimg.cc/4ny2wzpzf/DSC_0070.jpg

viele grüße Smile
Zitieren

#11
Thanks for the update, so you have chosen now a tilted on axis frequency response? This is interesting as also this years forum contest winner with a KEF coaxial project (KEFIR https://www.diy-hifi-forum.eu/forum/show...jekt-KEFIR ) as well as KEF themselves in their newest models seem also to have chosen a slightly tilted 0° response http://international.kef.com/media/doc/r...per_en.pdf .
Zitieren

#12
Yogi did helluva job there. I really like the name and the looks of this years winner Smile - It's obvious that it had to be white Big Grin

Slightly tilted response, yes. Since there are diffraction products on axis (no shadow flare on 2011 R series version - which would be the one thing i'm jealous about what new R series have) i had to observe frequency response off-axis and 6dB smoothing on axis. That way i can see distribution of energy across the spectrum. It looks like this - thank god for VituixCAD and LspCAD:

[ATTACH=CONFIG]45431[/ATTACH] [ATTACH=CONFIG]45432[/ATTACH]

I listen them with slight toe in - so their 0° axis cross in front of my head more or less. It flattens tweeter response and although it is very good tweeter, that diffraction on axis is perceivable so i had to make it quieter about dB or so. In larger rooms i guess you could get by without tweeter resistor.

The crossover topology in new R series is quite similar to Reference series. If you play with values a bit, you get individual responses quite similar to Kef Ref 1 measured here:

https://www.fidelity-magazin.de/2016/08/...messungen/

Although R300 measured good with that topology, it didn't do it for me soundwise. I think it is because of midrange resonance (around 200Hz) being to high in level - but i cannot be certain. What i do know is that i like my crossover better even though it hits 2.6 ohm impedance at 250Hz.


Angehängte Dateien Thumbnail(s)
       
Zitieren

#13
Thank you again very much for your thorough and very interesting response!
Zitieren

#14
I've made some more measurements last night to see the agreement of simulator to measured response. There is a slight upward tilt toward high frequencies but that could be due to cold (6 degrees Celsius last night). By the looks of it, if it is real, the tweeter is about 1.5-2dB hotter but final level is to be determined indoors by listening. So, without further ado...


On axis:

[ATTACH=CONFIG]45966[/ATTACH]

Off axis 10 and 20 degrees

[ATTACH=CONFIG]45965[/ATTACH]

Up to 45 degrees

[ATTACH=CONFIG]45964[/ATTACH]




The crossover work is pretty much done so for the winter i'll be doing nothing but listening music and maybe a little tweaking by ear. This was very enjoyable experience :prost:


viele grüße Smile


Angehängte Dateien Thumbnail(s)
           
Zitieren

#15
es lebt Smile

0, 10, 20, 30, 60 und 90 grad


[ATTACH=CONFIG]46120[/ATTACH]


Angehängte Dateien Thumbnail(s)
   
Zitieren

#16
Eine sehr lebhafte Abstimmung! :joke: ( : quite a lively voicing).
Zitieren

#17
:p

Es braucht jedoch etwas mehr feinabstimmung. Ich mag es nicht wie es im bereich von 7-12 KHz aussieht.

Sorry for my lousy German. I'm still learning - from GT Big Grin Feel free to send me to the bench when i mess up badly Smile

Viele Grüße
Zitieren

#18
Kann ich verstehen. Wenn ich nach den Bildern in Post #14 gehe, wäre mir das in dem von dir genannten Bereich auch zuviel. Vermute ich.

VG, Matthias
Zitieren

#19
Es ist jetzt ziemlich kalt draußen (6 grad Celsius). Das wetter wird sich für das wochenende verbessern (20 grad Celsius) also erwarte ich es wieder mit verbesserter frequenzweiche zu messen.

Viele Grüße
Zitieren

#20
Servus,

schau mal ich verwende den Mittel/Hochton Zweig mit der grünen Hochton Abstimmung. Bin sehr zufrieden damit :prost:

http://www.audioexcite.com/?page_id=3807


Zum Tieftöner fahre ich aktiv. Und zu deinem deutsch. Das ist wahrscheinlich besser als mein englisch Big Grin

[ATTACH=CONFIG]46026[/ATTACH]


Angehängte Dateien Thumbnail(s)
   
Argument: Du kannst Religion nicht kritisieren, weil du kein Theologie Experte bist. Doch, ich kann Feen ablehnen ohne Feen-ologe zu sein :thumbup:
Zitieren



Möglicherweise verwandte Themen…
Thema Verfasser Antworten Ansichten Letzter Beitrag
  KEF LS50 playground - measurements of raw drivers in factory cabinets and simulations Zvu 6 3.680 05.05.2019, 16:04
Letzter Beitrag: wgh52

Gehe zu:


Benutzer, die gerade dieses Thema anschauen:
1 Gast/Gäste

Deutsche Übersetzung: MyBB.de, Powered by MyBB, © 2002-2026 Melroy van den Berg.