16.12.2024, 12:57 (Dieser Beitrag wurde zuletzt bearbeitet: 16.12.2024, 17:52 von dy1026u.)
Trennung ist bei 500 und 5000 Hz
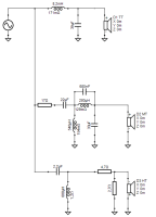
Finale Weiche
[ATTACH=CONFIG]76450[/ATTACH]
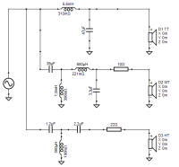
Messungen und Simulation
[ATTACH=CONFIG]76449[/ATTACH]
Die 3Ohm lassen sich mit diesem Mitteltöner nicht vermeiden. Das klangliche Ergebnis ist jedoch so gut, um da drüber hinweg zu sehen. Hat der Kleine Buscher SE12 mal Pause und darf der SE25 zeigen was er kann. Die Standartringkerntrafo brummen tatsächlich ganz leise...ich Bau in Zukunft nur noch mit Audiograde.
Ansonsten schwebt schon die Idee eines weiteren Umbau in meinem Kopf. Dann bekommen sie den Ritterschlag, aber vielleicht muss das auch nicht.
Grüße Hartmut
’’Freiheit ist das Recht, anderen zu sagen, was sie nicht hören wollen. ‘‘ George Orwell
Man muss nicht Alles bauen, was nicht bei 3 weglaufen kann :denk:
23.03.2025, 22:08 (Dieser Beitrag wurde zuletzt bearbeitet: 24.03.2025, 21:42 von dy1026u.)
Moin,
nachdem ich das Mitteltongehäuse noch etwas optimieren musste, ging es heute zu Olli nach Bremen und wir haben im Garten bei herrlichem Wetter, gemessen, Olli hat die Weiche simuliert, wir haben aus meinem und teilweise Ollis Fundus die Weiche aufgebaut, gehört und noch ein wenig optimiert.
Ein wenig Geschichte zu den Chassis; Die Ht waren in Marantz Imperial7 Lautsprechern verbaut - Diese hatte Olli aus einem Sperrmüllfund
Das Urchassis der LE5-9, die JBL LE5 war in mehrfacher Zahl in der "Wall of Sound" verbaut, JBL hatte den LE5-9 im 4313
edit: heute noch ein wenig Feintuning betrieben. Durch das geänderte Volumen des Mitteltongehäuses stimmte die BR-Abstimmung nicht mehr. BR ist neu von 23 Hz auf 26,3 Hz abgestimmt. Da bin ich selber drauf gekommen.
Der Tieftöner hatte im Oberbass zu viel Pegel und der 39µf wurde ein 47µF, Der Vorwiderstand im Mitteltonzweig wurde von 17,1 Ohm auf 12 Ohm angepasst. Als Ergebnis hat sich nebenbei die Phase noch verbessert, die Vorher auch schon gut war. - Das ist Werk von Olli mit Hilfe von Virtuix Cad,
Grüße, Hartmut
’’Freiheit ist das Recht, anderen zu sagen, was sie nicht hören wollen. ‘‘ George Orwell
Man muss nicht Alles bauen, was nicht bei 3 weglaufen kann :denk:
Die neuen Ständer funktionieren gut, neue gute Weichenbauteile habe ich jetzt auch. Allerdings ist so die Frage ob ich es wohl tatsächlich bis zum FFE schaffe, das WagoWeichenknäul zu entwirren und die Weiche ordentlich aufzubauen:D - es funktioniert ja:joke:
Grüße, Hartmut
’’Freiheit ist das Recht, anderen zu sagen, was sie nicht hören wollen. ‘‘ George Orwell
Man muss nicht Alles bauen, was nicht bei 3 weglaufen kann :denk:
21.07.2025, 23:20 (Dieser Beitrag wurde zuletzt bearbeitet: 22.07.2025, 00:26 von Franky.)
Wenn du mal weg von dem eiförmigen zu pyramedialen Formen schwanken könntest, dann könnte ich Dir ein Paar ACR Hexacon Gehäuse anbieten - und zwar die Großen wo mal Fostex FW 305, Coral MD-70 und Fostex T-825 drin waren.
So ähnlich sehen die aus. Das sind die etwas kleineren mit 10" Bass.
Danke für Dein Angebot. Das ist sicherlich etwas Feines, ist jedoch für mein kleines 20qm Zimmer dann doch etwas groß.
Ich möchte meinen Fokus des Geldverschwendens auch zunächst in andere Projekte stecken.
Die Hinkelsteine sind jetzt erst einmal das letzte ernsthafte Lautsprecher Projekt. Nebenbei gibt es nur noch kleine Spaßprojekte, wie "die vott", die "Borkina" und das Langzeitprojekt "Herzensprecher", welches vielleicht auch nie fertig wird.
Grüße, Hartmut
’’Freiheit ist das Recht, anderen zu sagen, was sie nicht hören wollen. ‘‘ George Orwell
Man muss nicht Alles bauen, was nicht bei 3 weglaufen kann :denk: