Beiträge: 2.164
Themen: 116
Registriert seit: 19.01.2016
13.12.2021, 22:18
(Dieser Beitrag wurde zuletzt bearbeitet: 14.12.2021, 06:06 von dy1026u .)
Moin, ich lausche gespannt den ersten Tönen. Noch im Rohbau mit provisorischem Ständer
[ATTACH=CONFIG]63252[/ATTACH]
Per miniDSP bei 1500Hz/12dB getrennt. HT -3dB
Ohne weitere Messung verfalle ich in die erste Glückseuphorie. Das legt sich später meist wieder.
Grüße, Hartmut
Angehängte Dateien
Thumbnail(s)
Beiträge: 4.507
Themen: 124
Registriert seit: 09.02.2018
Mann, Mann Hartmut!
Am Anfang habe ich ja gedacht, naja...
chnarch:
Aber mittlerweile - ich bin wirklich beeindruckt. :eek:
Sehr, sehr gute Idee und auch so umgesetzt!!!
Ich bin gespannt wie es weitergeht.
Kommt noch das gedruckte Ei?
Gruß
Arnim
Gruß
Arnim
Ein rein verstandesmäßiges Weltbild ganz ohne Mystik ist ein Unding. Erwin Schrödinger.
Beiträge: 2.164
Themen: 116
Registriert seit: 19.01.2016
Danke Arnim,
das komplett gedruckte Ei wird wohl nicht kommen. Dafür braucht mein Drucker wohl auch zu lange.
Lustig ist, meine Frau war ja erst skeptisch was ich mit so einem 3D Drucker will. Jetzt hatte Sie die Idee, das ich Ihr ein Ersatzteil für Ihr Fahrrad drucke. Auch auf meinen Einwand das PLA nicht so richtig wasserfest ist half nix - ich durfte es zeichnen und drucke jetzt. Bei dem Lärm kann ich nicht messen. Versuche den Drucker mit Dio zu übertönen. Ist nicht so einfach, aber der KT100V kann sich mal richtig bewegen.
Schönen Abend, Hartmut
Beiträge: 2.164
Themen: 116
Registriert seit: 19.01.2016
Kurzes Update
Habe die Tage das Mikro vorgehalten und mit den Dsp-weichen-Einstellungen gespielt.
Das ist aktuell sehr schlicht gehalten
Bass bei 1,2kHz 12dB
HT, verpolt, bei 3,2kHz 6dB. -3dB
Bei 15 kHz dezent angehoben.
Das geht erst Mal so.
Das 2. Eigehäuse hat eben die erste Schicht (2.Hälfte) Pappmaché bekommen. Der Styroporkern ist noch drin.
Das 1. Ei hat zur Hälfte die nächste Deckschicht bekommen. Wenn die getrocknet ist, kommt die zweite Hälfte.
Grüße Hartmut
[ATTACH=CONFIG]63368[/ATTACH]
Angehängte Dateien
Thumbnail(s)
Beiträge: 3.395
Themen: 74
Registriert seit: 18.01.2011
Die Geburtsstunde von Urmel aus dem Eis ...
Es ist einfacher die Leute zu täuschen,
als sie davon zu überzeugen,
dass sie getäuscht wurden. (Mark Twain)
Audioviele Grüße,
Matthias
Beiträge: 7.319
Themen: 90
Registriert seit: 01.12.2016
Oh je Hartmut,
komme ja nicht durcheinender
.
Beim 1. Ei ist die 1. 1/2 der 2. Beschichtung fertig:denk:
Beim 2. Ei ist die 2. 1/2 der 1. Beschichtung fertig:denk:
Mache dir einen :rtfm
onst kommen wir durcheinander
.
Hau rein!
Jrooß Kalle
Beiträge: 2.164
Themen: 116
Registriert seit: 19.01.2016
Hehe, das Urmeli
Dann brauche ich auch ne Mupfel.
Kalle, hier sind Alle so pfiffig, die kapieren das schon.
. ...und wenn nicht- ist s auch wurscht.
Grüße, Hartmut
Beiträge: 2.164
Themen: 116
Registriert seit: 19.01.2016
Moin,
Aktuell sieht es so aus:
[ATTACH=CONFIG]63457[/ATTACH]
Nächstes Jahr geht's weiter...
Grüße, Hartmut
Angehängte Dateien
Thumbnail(s)
Beiträge: 2.164
Themen: 116
Registriert seit: 19.01.2016
08.01.2022, 06:17
(Dieser Beitrag wurde zuletzt bearbeitet: 08.01.2022, 09:07 von dy1026u .)
Moin,
beide Eier spielen auf.
[ATTACH=CONFIG]63920[/ATTACH]
Es fehlen noch die Abdeckringe. Die sind im gedanklichen Prozess.
quick and dirty, ca. 1 Meter-Messung - ungefenstert und wer weiß was noch Alles fehlt
. Ist ja erst mal nur für die Trennung.
[ATTACH=CONFIG]63921[/ATTACH]
mit und ohne 3dB highshelf bei 13650Hz
Trennung per miniDSP
Bass bei 900Hz/6db
HT 3200/12dB, Pegel -5dB
edit: Bass und Bassreflex-Nahfeldmessung.
[ATTACH=CONFIG]63922[/ATTACH]
Und wenn mir das tatsächlich, nach längerem Anhören, so gefällt, werde ich das passiv nachbilden. Sollte nicht so schwer sein.
edit2: Winkelmessungen, Messentfernung ca.50cm
[ATTACH=CONFIG]63923[/ATTACH]
Da geht vielleicht noch was, immerhin kreuzen sich die Linien nicht :rtfm: Der Einbruch bei 2kHz kommt wohl von der Mischung BR und Bass...
Schönes Wochenende, Hartmut
Angehängte Dateien
Thumbnail(s)
Beiträge: 3.395
Themen: 74
Registriert seit: 18.01.2011
Die Port-Nahfeldmessung ist wie nah gemacht?
Es ist einfacher die Leute zu täuschen,
als sie davon zu überzeugen,
dass sie getäuscht wurden. (Mark Twain)
Audioviele Grüße,
Matthias
Beiträge: 7.319
Themen: 90
Registriert seit: 01.12.2016
Hallo Hartmut,
deine Klebepistole ist ja noch heiß, frisch ans Werk, es gibt noch Designverbesserungen:denk:
:D
Beiträge: 2.164
Themen: 116
Registriert seit: 19.01.2016
Kalle schrieb: es gibt noch Designverbesserungen:denk:
ohje, das erinnert mich an Berni und Ert:eek:
Don Key schrieb: Die Port-Nahfeldmessung ist wie nah gemacht?
1-2cm? So genau konnte ich das nicht sehen: da ist das Klebeband vor, das die provisorischen Eierständer vor dem Zerfall schützt.
Beiträge: 6.007
Themen: 314
Registriert seit: 19.11.2012
deine 2 KHZ Auslöschung, kann es sein, das deine Chassis da gegenphasig arbeiten ?
Was passiert dort, wenn Du den HT mal Umpolst ?
Nur mal so als Frage, das sind aber nicht die Chassis die Vorgegeben sind, ist das alles nur als Test zu sehen und dann willst das neu abgleichen ?
In Hamburg sagt man, Moin , LG Olaf_HH
Beiträge: 1.544
Themen: 20
Registriert seit: 16.01.2021
Moin,
dy1026u schrieb: ohje, das erinnert mich an Berni und Ert:eek:Mich auch.....oder ist es das Original ?
[ATTACH=CONFIG]63980[/ATTACH]
Angehängte Dateien
Thumbnail(s)
Gruß Karsten
Wenn die Menschen nur über das sprächen, was sie begreifen, dann würde es sehr still auf der Welt sein.
Beiträge: 7.319
Themen: 90
Registriert seit: 01.12.2016
4711Catweasle schrieb: Mich auch.....oder ist es das Original ?
[ATTACH=CONFIG]63980[/ATTACH]
Das ist doch die Steilvorlage, links Erni rechts Bernd
Beiträge: 1.326
Themen: 56
Registriert seit: 30.01.2010
Moin,
@Olaf: das ist doch ein ganz anderes Projekt, hat nichts mit dem Battle zu tun...
Gruß
Günther
"Listen to the music"
_____________________________________________
Beiträge: 6.007
Themen: 314
Registriert seit: 19.11.2012
Hi, Sorry Hartmut, Günther, ja hast Recht.
In Hamburg sagt man, Moin , LG Olaf_HH
Beiträge: 2.164
Themen: 116
Registriert seit: 19.01.2016
10.01.2022, 04:37
(Dieser Beitrag wurde zuletzt bearbeitet: 10.01.2022, 08:34 von dy1026u .)
Moin,
Olli und ich hatten gestern Mess-und Simulationsorgie. Dabei sind ein paar bunte Bilder entstanden:
[ATTACH=CONFIG]64032[/ATTACH]
[ATTACH=CONFIG]64033[/ATTACH]
Sono Bass
[ATTACH=CONFIG]64034[/ATTACH]
Sono Ht
[ATTACH=CONFIG]64035[/ATTACH]
Winkel
[ATTACH=CONFIG]64036[/ATTACH]
[ATTACH=CONFIG]64038[/ATTACH]
[ATTACH=CONFIG]64031[/ATTACH]
[ATTACH=CONFIG]64037[/ATTACH]
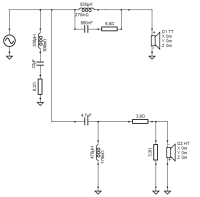
Weiche mit Impedanzkorektur
[ATTACH=CONFIG]64030[/ATTACH]
[ATTACH=CONFIG]64029[/ATTACH]
Vielen Dank an Olli! :prost: Meine passive Weichenidee ging schon in diese Richtung und so wesentlich schneller.
huhu Olaf: ich kann doch nicht mit so einfachen Eiern zum battle
Meinen Battlebeitrag findest Du
hier .
Grüße, Hartmut
Angehängte Dateien
Thumbnail(s)
Beiträge: 7.319
Themen: 90
Registriert seit: 01.12.2016
dy1026u schrieb: huhu Olaf: ich kann doch nicht mit so einfachen Eiern zum battle
Meinen Battlebeitrag findest Du hier .
Grüße, Hartmut
Moin,
warum denn nicht, sieht doch gut aus
.
jrooß Kalle
Beiträge: 2.164
Themen: 116
Registriert seit: 19.01.2016
Danke Kalle,
aber der Hochtöner ist doch ein Fremdprodukt und der tiefe Töner viel zu klein. Das darf nicht :rtfm:
Mit dem bisherigen Ergebnis bin ich auch sehr zufrieden und habe eben die fehlenden Bauteile für die Passivweiche bestellt.
Grüße, Hartmut