Beiträge: 1.171
Themen: 25
Registriert seit: 19.01.2010
19.08.2014, 12:14
(Dieser Beitrag wurde zuletzt bearbeitet: 19.08.2014, 21:13 von 2pi.)
Hi Marcel,
ja, das gilt und geht für alle Modelle, die in Grobalts Excel angeboten werden. Andere habe ich noch nicht angeschaut.
Ich hatte nur das 300-1300 Datenblatt als Beispiel genommen. Der selbe Text und Bild befinden sich in den anderen Datenblättern auch.
Und die Begründung für die Massnahme, die Anaview dazuschreibt, rückt es eben in ein falsches Licht. Es geht hier primär nicht um Kabellängen, sondern darum...
1. die common mode input impedance möglichst groß zu machen, um die common mode conversion so gering wie möglich zu halten und
2. den Eingangswiderstand der + und - Eingänge gleich zu machen, da man ja nie wissen kann, wie die Ausgänge der Quelle aussehen.
Ich bin übrigens gerade dabei dabei, eine Schaltung dazu zu entwickeln. Denn die Spannungsfolger/Buffer alleine reichen nicht für komfortablen Betrieb. Sie würden beim Ausschalten aller Wahrscheinlichkeit nach einen Plopp am Ausgang der Endstufe erzeugen, den man "abfangen" muss.
Einschalten sollte gehen, da es eine ganze Zeit lang dauert (1,3 Sek. beim AMS 1000), bis die Endstufe tatsächlich aufschaltet.
Das Problem ist, daß es nur vom AMS 1000 ein timing Diagramm bzgl. der Signale gibt.
Dort sieht man auch, daß die Aux-Spannungen relativ langsam abfallen und der Verstärker 3,4 Sekunden "nachspielt" ab Zeitpunk mains off. Ich forsche mal ein wenig.
Grüße
Beiträge: 1.171
Themen: 25
Registriert seit: 19.01.2010
19.08.2014, 17:02
(Dieser Beitrag wurde zuletzt bearbeitet: 19.08.2014, 21:13 von 2pi.)
Also wenn es gewährleistet ist, daß die Aux-Spannung bei den anderen Modulen auch so gemächlich abfällt (die Spannung ist bei der Hälfte angelangt, wenn der Verstärker zu macht), würde ich einfach mit einem guten 270uF Elko puffern und alles ins Leere laufen lassen. Der Amp sollte eigentlich vorher den Ausgang abschalten (und wie gesagt erst ein, wenn der OP stabil ist).
Für den ALC1000 und den AMS1000 müsste man Vaux noch begrenzen, da die Spannungen hier über den zulässigen des OPs liegen.
Also Z-Diode und Vorwiderstand.
Bei den anderen Vorwiderstand durch Draht ersetzen und die Diode weglassen.
Ich habe leider keine Endstufe, sonst würde ich es nachmessen und ausprobieren. Also, freiwillige vor !
Grüße
Beiträge: 26
Themen: 1
Registriert seit: 21.07.2014
Ich bin auch dabei mit einem AMS1000-2600. Habe mich in die Liste eingetragen.
Beiträge: 9
Themen: 1
Registriert seit: 02.05.2014
Hallo 2Pi,
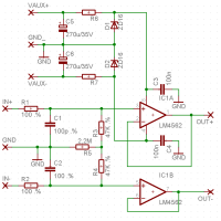
Gern würde ich deine Verbesserungen bezüglich AMS1000 Eingang nachbauen. Bei deiner Schaltung kann ich leider nicht erkennen, wie die Widerstände R6 und R7 dimensioniert sind ?
Kannst du vielleicht eine Bauteilliste posten zu dem Schaltplan posten ?
Grüße aus Berlin
Thomas
Beiträge: 5.776
Themen: 351
Registriert seit: 19.11.2008
Ist das bei den icepower Modulen auch so im Eingang?
Bin grad im Urlaub und kann olt nicht groß nachsehen
Viele Grüße, Thomas
Es ist genug, wenn es genug ist.
Beiträge: 245
Themen: 12
Registriert seit: 04.07.2014
die kleinen Ams 0100... die würden ... ich glaub nicht nur mich interessieren...
vg
norman
Beiträge: 53
Themen: 3
Registriert seit: 04.03.2013
norman_r schrieb:die kleinen Ams 0100... die würden ... ich glaub nicht nur mich interessieren...
vg
norman
Oh ja, das wäre prima.....
Beiträge: 1.171
Themen: 25
Registriert seit: 19.01.2010
Bluse-Blue schrieb:Kannst du vielleicht eine Bauteilliste posten zu dem Schaltplan posten ?
Bei allen Bauteilen mit ".%" kommt es auf Genauigkeit an. Die Widerstände sind also 0.1%ige !
100pF
270uF
R5 ist ein ganz normaler 1%. Kommt nicht auf Genauigkeit an.
C3,C4
Bypasskondensatoren für OPs sind Keramik und sollen immer ganz nah an die Versorgungspins des OPs. Also unmittelbar dran.
Die Vorwiderstände R6, R7 (1%, 0,25W):
AMS = 21V => 137 Ohm
ALC = 18,5V => 68 Ohm
Die Z-Diode ist eine ZD16.
Als OP kann man auch testweise einen NE5532A nehmen. Ist pinkompatibel, rauscht aber mehr.
tiefton schrieb:Ist das bei den icepower Modulen auch so im Eingang?
Bin grad im Urlaub und kann olt nicht groß nachsehen Das weiß ich nicht, von denen habe ich noch kein Schaltbild gesehen.
Grüße
Beiträge: 229
Themen: 18
Registriert seit: 03.02.2014
Feedback erwünscht !
Wie groß ist das Interesse an AMS0100 bei ca. 30% Aufpreis gegenüber ALC0100 ?
Kabel liegen in Zukunft bei AMS1000 bei.
Patrick
Beiträge: 53
Themen: 3
Registriert seit: 04.03.2013
der Preis aus der Google Tabelle wäre für mich i.O.
Gruss Erik
Beiträge: 245
Themen: 12
Registriert seit: 04.07.2014
also... ich würd die ams 0100 sehr gern probieren...
vg
Beiträge: 107
Themen: 5
Registriert seit: 25.06.2014
27.08.2014, 22:00
(Dieser Beitrag wurde zuletzt bearbeitet: 27.08.2014, 22:12 von Nemesis.)
Ich habe ein ALC0240-2300 in Betrieb. Bei der Aktivbox passt es sehr gut als Bass und als Mittelton-Modul.
Im Hochtonbereich ist es aber nicht spritzig genug. Als würde es an Auflösung fehlen. Die räumliche Tiefenstaffelung ist schon brauchbar, aber die Instrumente und Stimmen werden irgendwie körperlos dargestellt. Als wäre jedes Instrument nur ein Punkt auf der Bühne, ohne einen „richtigen“ Körper zu haben. Es fehlt der Platz zwischen den Instrumenten.
Im direkten Vergleich mit der AMS1000-2600 schneidet das ALC in allen Bereichen schlechter ab.
An einer Confidence 5 klingt das AMS-Modul hervorragend. Die Detailgenauigkeit ist beeindruckend. Das ALC-Modul verträgt sich im Aktivbetrieb nicht gut mit den Hochtönern von Beyma (TPL 150 H + SMC8060)
Eigentlich wollte ich ursprünglich schon 1xAMS 100 und 1x AMS1000 haben. Aber irgendwie landete ich bei ALC.
Daher bestelle ich 2 x AMS 100. Für jeden Beyma-HT ein Modul.
Der Mehrpreis lohnt sich in jedem Falle.
Gruß
Oliver
P.S.
Um welches AMS100-Modul handelt es sich genau. Es gibt mehrere (2300,2301,2500).
Beiträge: 60
Themen: 4
Registriert seit: 18.03.2009
13.09.2014, 08:49
(Dieser Beitrag wurde zuletzt bearbeitet: 13.09.2014, 09:32 von speed-of-sound.)
Hallo Leute
Ich hab' mich auch für ein AMS0100 eingetragen, ich erhoffe mir ggü. den ALC Modulen den etwas besseren Klang
Meine Vorstellung:
2x AMS0100 für 2x HT + MT
2x ALC0300-1200 für 2x TT da ich die ALC0300 Module schon habe
oder ist die Idee dumm?
Gruß
Speed-of-sound
Beiträge: 107
Themen: 5
Registriert seit: 25.06.2014
Genau aus dem Grund habe ich auch noch 2 AMS0100 geordert.
Die ALCs sind für den Bass sehr gut geeignet. Nicht aber für den HT an Hörnern.
Beiträge: 21
Themen: 4
Registriert seit: 03.08.2014
Hallo Patrick
Hatte dir schon eine PM geschickt.
Könntest Du mir auch ein AMS 0100 Modul mit bestellen, und mich mit in Deine Liste eintragen?
Ich kriege es nicht hin.
Weiß einer wie die AMS0100 im Vergleich zu den 1000ern klingen?
Wollte die 0100 nämlich für meine Hörner und die 1000er für die Bässe nehmen.
Gruß
Werner
Beiträge: 3.231
Themen: 128
Registriert seit: 19.03.2009
Hi...
Bin aus der Liste verschwunden... 
Ich hätte gern ein ALC0180...
Schreibe dann noch PN...oder schau mal in die Liste. Ist ja noch Zeit...
Pedda
Beiträge: 107
Themen: 5
Registriert seit: 25.06.2014
Hallo Leute,
für 85 Euro/25W-Endstufe ist eigentlich zu teuer.
Ich werde mir L15 D pro zulegen.
Damit komme ich weiter und klanglich sind die Teile auch sehr gut.
Beiträge: 60
Themen: 4
Registriert seit: 18.03.2009
... irgendwie war meine 2 bei den AMS0100 verloren gegangen,
habe diese wieder eingetragen.
Auch bei anderen Usern ist die "Bestellmenge" verlorengegangen.
Gruß
S-O-S
Beiträge: 229
Themen: 18
Registriert seit: 03.02.2014
Ich habe heute nach einigen Wochen voller Arbeit und keiner Freizeit mal gecheckt wie die Liste aussieht.
Da ich meine 2 Module ebenfalls rausnehme sind es nur noch 7 und der Bedarf der AMS0100 ist auch zu gering als das Profusion diese aufnimmt -> also noch weniger.
Die Sammelbestellung ist daher von meiner Seite aus abgesagt, zeitlich wäre es bei mir sehr kritisch geworden und von der Menge her lohnt es sich auch nicht.
Patrick
Beiträge: 26
Themen: 1
Registriert seit: 21.07.2014
Kann es sein, dass es sich um ein Missverständnis handelt, da meine Anzahl der Module auch verschwunden ist. Ich glaube es gab ein Problem mit der Liste. Wäre sehr enteuscht, wenn es nich zustande kommen würde.
Liebe Grüße!
|