Themabewertung:
  • 0 Bewertung(en) - 0 im Durchschnitt
  • 1
  • 2
  • 3
  • 4
  • 5
"W_Bobbo" der Werkstattlautsprecher
#21
newmir schrieb:Na dann..... also eigentlich müsstest Du ja von TT und BB Impedanzmessungen schon haben ....zeig doch mal. 500Hz ist sicherlich grundsätzlich ein vernünftiger Wert, aber passiv garnicht so einfach/preiswert zu machen, weil die Resonanzfrequenzen von TT und BB vergleichsweise nahe dran sind und es deswegen ein paar unschöne Effekte gibt. Anfängern sollten man davon eigentlich abraten, aber meine erste eigene Weiche war für.....rate mal .... auch ein TT mit einem BB Sad:o.

Ja eine Impendanzmessung liegt auch vor. Die Messungen kann ich heute Abend mal beisteuern da selbige Zuhause auf dem Rechner liegen.

Hmm, dann wäre als Anfänger und günstig wohl eher ein 2-Wege-Lautsprecher mit TMT und HT sinnvoll ?
Zitieren

#22
Azrael schrieb:Um zu prüfen, ob die gewünschte Abstimmfrequenz erreicht worden ist, gibt's verschiedene Möglichkeiten. Weil ein Messmikrofon ja gerade da zu sein scheint, würden sich, wir ja schon vorgeschlagen, Nahfeldmessungen (also wirklich: so nah wie möglich) von Tieftöner und Port anbieten. Tatsächlich spuckt WinISD bei der Simulation nicht selten eigentlich zu lange Ports aus.

Was den Rest angeht, wirkt das alles irgendwie ein bisschen durcheinander. Um etwa mit VituixCAD virtuell eine passive Frequenzweiche basteln zu können, braucht es mindestens die Impedanzgänge der einzelnen Treiber im Gehäuse sowie auch deren akustische, möglichst von Raumeinflüssen befreite Fernfeldvermessung, was(semi)zweikanalig durchgeführt werden sollte.

Ich kann aber gerade gar nicht so recht abschätzen, was davon umgesetzt wurde. :denk:

Viele Grüße,
Michael

Also die Impendanz und die Frequenzgänge habe ich gemessen; allerdings bei letzterer bin ich mir nicht sicher in wie weit meine Messumgebung förderlich ist.

Ich zeichne das mal als Grundriss auf.
Zitieren

#23
Also dann mal die Frequenzgänge einzeln, und alles komplett ---> die alte Messung. Nahfeld von TT und Reflexrohr mach ich noch.

Glättung zwecks Erkennbarkeit auf 1/12

[ATTACH=CONFIG]60725[/ATTACH][ATTACH=CONFIG]60726[/ATTACH][ATTACH=CONFIG]60727[/ATTACH]


Angehängte Dateien Thumbnail(s)
           
Zitieren

#24
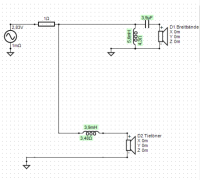
Und noch das was als Frequenzweiche (wenn man es so bezeichnen kann) noch das stimmigste Ergebnis brachte.

[ATTACH=CONFIG]60728[/ATTACH]

Wobei ich da noch viel lernen muss wenn ich die Frequenzweichen in Eueren Vorstellungen so anschaue.

Trennfrequenz liegt so bei 1khz


Angehängte Dateien Thumbnail(s)
   
Zitieren

#25
Im Sinne der Vergleichbarkeit wären eine Range von 50dB, also bspw 50 bis 100dB gut. Frequenz von 20 bis 20.000hz.
Bspw den Breitbänder hast du nur bis 3khz.
Auch bei der Impedanz ist so nichts erkennbar. 0 bis 40Ohm sollte reichen. Ebenfalls 20 bis 20.000hz.
Zitieren

#26
Also praktisch so.

Grün ist TT; orange BB

[ATTACH=CONFIG]60729[/ATTACH][ATTACH=CONFIG]60730[/ATTACH][ATTACH=CONFIG]60731[/ATTACH][ATTACH=CONFIG]60732[/ATTACH]


Angehängte Dateien Thumbnail(s)
               
Zitieren

#27
So sieht der Frequenzgang deutlich schöner aus.
Schön sieht man den Bafflestep und die recht gutmütigen Chassis. Vor allem der Breitbänder.
Das Tuning erkennst du in der Impedanzmessung am Impedanzminimum zwischen den beiden Spitzen. Also doch nicht so weit von der Simulation entfernt.
Allerdings stimmen wohl die Absolutwerte nicht. Demnach hättest du über 20 Ohm Impedanz. Mit dieser Datengrundlage kann die Simulation nicht klappen.
Hast du die Impedanzmessung kalibriert?
Zitieren

#28
wholefish schrieb:So sieht der Frequenzgang deutlich schöner aus.
Schön sieht man den Bafflestep und die recht gutmütigen Chassis. Vor allem der Breitbänder.
Das Tuning erkennst du in der Impedanzmessung am Impedanzminimum zwischen den beiden Spitzen. Also doch nicht so weit von der Simulation entfernt.
Allerdings stimmen wohl die Absolutwerte nicht. Demnach hättest du über 20 Ohm Impedanz. Mit dieser Datengrundlage kann die Simulation nicht klappen.
Hast du die Impedanzmessung kalibriert?

Nein, selbige habe ich noch nicht kalibriert bzw. wusste nicht einmal, dass das gemacht werden muss. Die Impendanz hat mich aber auch irritiert.

Wie funktioniert die Kalibrierung mit REW und ARTA Messbox ?
Zitieren

#29
Also die Weiche - und im speziellen der Hocpass, gefällt mir gar nicht (und einem durchschnittlichen Verstärker noch weniger) !

Gruss

Charles
Zitieren

#30
kagu_shokunin schrieb:Nein, selbige habe ich noch nicht kalibriert bzw. wusste nicht einmal, dass das gemacht werden muss. Die Impendanz hat mich aber auch irritiert.

Wie funktioniert die Kalibrierung mit REW und ARTA Messbox ?
Bei der neuen REW Version hat sich das Prozedere grundlegend geändert. Beim alten REW musste man den Lastwiderstand kurzschließen (also im Zweifel die Box öffnen). Bei der neuen Prozedur muss das nicht mehr sein.
Frank erklärt das (mal wieder) wunderbar.
https://youtu.be/dZIPGvgGOQs

Allgemein würde ich dir seinen Kanal sehr ans Herz legen, wenn du mit der Lautsprecherentwicklung voran kommen willst.
Zitieren

#31
wholefish schrieb:Bei der neuen REW Version hat sich das Prozedere grundlegend geändert. Beim alten REW musste man den Lastwiderstand kurzschließen (also im Zweifel die Box öffnen). Bei der neuen Prozedur muss das nicht mehr sein.
Frank erklärt das (mal wieder) wunderbar.
https://youtu.be/dZIPGvgGOQs

Allgemein würde ich dir seinen Kanal sehr ans Herz legen, wenn du mit der Lautsprecherentwicklung voran kommen willst.


Hehe, besten Dank. Die Videos von Frank ziehe ich mir aktuell schon rein. Nur so weit vorangekommen bin ich noch nicht Smile
Zitieren

#32
Also Fenster ...bzw. Gate wurde noch nicht erwähnt und bei den Messungen wohl auch nicht verwendet. Ich vermute, Du weisst noch nicht so genau was das ist. Im Prinzip geht es darum sich in der Impulsantwort nur die direkt vom Lautsprecher kommenden Anteile rauszusuchen. Was als Reflektion etwas später ankommt will man bei den Messungen nicht verwenden. Allerdings weiss ich nicht genau,wie das bei REW gemacht wird. Da wird sich schon einer finden .........

Und es macht zwar noch keinen Sinn die Weiche zu diskutieren, bevor die Messungen nicht wirklich ordentlich gemacht sind, aber bei Deinem Hochpass sind Kondensator und Spule in der falschen Reihenfolge. Diese Weiche besser nicht mehr verwenden!!! Wenn Du Pech hast, himmelst Du Deinen Verstärker. Und es gibt nur ganz wenige gute Gründe vor einem Tieftöner einen Ohmschen Widerstand in Reihe zu schalten. Ich vermute, Du hattest keinen guten Grund.

Immerhin .... die Impedanzmessungen sehen doch schon ganz gut aus.

Nicht verzweifeln ....Du machst halt alle Fehler, die wir früher auch gemacht haben Big Grin. Ist schon in Ordnung.
Herzliche Gruesse
Michael
Zitieren

#33
newmir schrieb:Nicht verzweifeln ....Du machst halt alle Fehler, die wir früher auch gemacht haben Big Grin.

....kann man wohl sagen....:eek:Cool

Ich habe mich oben vielleicht auch was diffus ausgedrückt, aber sowas Ähnliches wollte ich, was den Rest deines Posts angeht, auch sagen.

wholefish schrieb:Bei der neuen REW Version hat sich das Prozedere grundlegend geändert. Beim alten REW musste man den Lastwiderstand kurzschließen (also im Zweifel die Box öffnen). Bei der neuen Prozedur muss das nicht mehr sein.
Frank erklärt das (mal wieder) wunderbar.
https://youtu.be/dZIPGvgGOQs

Allgemein würde ich dir seinen Kanal sehr ans Herz legen, wenn du mit der Lautsprecherentwicklung voran kommen willst.
Ja, diese Änderung in REW ist mir auch aufgefallen. Ich habe keine ARTA-Messbox, sondern ein USB-Audiointerface mit eingebauten Mikrofonvorverstärkern nebst eines speziellen Impedanz-Messkabels.

Zusätzlich brauchte ich früher noch ein weiteres Kabel, das zum Zweck der Kalibrierung einfach den Ausgang des Interfaces mit den beiden Eingängen kurzschließt. Das brauche ich neuerdings nicht mehr. Smile

In Franks Werkstatt wundert mich die Messumgebung für seine akustischen Messungen ein bisschen. :denk:

Viele Grüße,
Michael
Zitieren

#34
Also vorab schonmal DANKE an Alle für die Geduld und die ausführlichen Erklärungen.


Azrael schrieb:In Franks Werkstatt wundert mich die Messumgebung für seine akustischen Messungen ein bisschen. :denk:

Viele Grüße,
Michael

Ich meine in einem seiner Videos sagt Er auch selbst, dass das nicht ideal ist; aber mangels Optionen halt nicht anders geht.



Also to do Liste für mich:

- REW komplett kalibrieren inkl. Impendanz (bisher habe ich nur Soundkarte kalibriert und mit einem dB Messgerät die dB angeglichen)
- Messungen neu, sauber durchführen


Und dann schaue Ich weiter.
Zitieren

#35
So, bevor ich morgen mal REW komplett kalibriere (diesmal inkl. Impendanz) und die Messungen neu durchführe habe ich heute mal die Tipps noch umgesetzt und das Volumen des BB halbiert und den Port vom Bassreflex um 1/3 eingekürzt.

Ebenfalls habe ich mal etwas Monacor MDM-2 Dämmmatte ins Gehäuse gebaut.
Das habe ich noch nie vorher versucht, also bin ich sicher dass ich es schaffe Big Grin
- Pippi Langstrumpf -
Zitieren

#36
Also alles komplett kalibriert, die Impendanzverläufe sehen nun auch (zumindest für mich als Laien) so aus als würde es passen.

Tieftöner:

[ATTACH=CONFIG]60807[/ATTACH]


Breitbänder:
[ATTACH=CONFIG]60808[/ATTACH]



Gesamt:
[ATTACH=CONFIG]60809[/ATTACH]


Angehängte Dateien Thumbnail(s)
           
Das habe ich noch nie vorher versucht, also bin ich sicher dass ich es schaffe Big Grin
- Pippi Langstrumpf -
Zitieren

#37
Die akustischen Messungen sind, wie es aussieht, nicht gefenstert. Wie sah die Messumgebung aus?

Viele Grüße,
Michael
Zitieren

#38
Azrael schrieb:Die akustischen Messungen sind, wie es aussieht, nicht gefenstert. Wie sah die Messumgebung aus?

Viele Grüße,
Michael


Habe es jetzt mal schnell skizziert.

Grau ist Mauerwerk

[ATTACH=CONFIG]60810[/ATTACH]


Angehängte Dateien Thumbnail(s)
   
Das habe ich noch nie vorher versucht, also bin ich sicher dass ich es schaffe Big Grin
- Pippi Langstrumpf -
Zitieren

#39
Das Fenster, kann ich das hier setzen ?

[ATTACH=CONFIG]60811[/ATTACH]


Angehängte Dateien Thumbnail(s)
   
Das habe ich noch nie vorher versucht, also bin ich sicher dass ich es schaffe Big Grin
- Pippi Langstrumpf -
Zitieren

#40
kagu_shokunin schrieb:Habe es jetzt mal schnell skizziert.

Wie hoch ist der Raum?
Häufig ist das der limitierende Faktor - Du mußt mit der Schallquelle von allen
Begrenzungs / Reflektionsflächen (Wände, Decke, Boden, etc) so weit weg wie es geht.
Mitte zwischen Decke und Boden ist häufig das kürzeste Maß und Du bekommst von dort die erste
Reflexion ans Mikro....die Du mit dem Gate abschneiden mußt.

Meßachse würde ich Mitte BB empfehlen, Meßentfernung für gefensterte Messungen mindestens
3x Schallwandbreite (Faustformel)....je weiter Du weg gehst, desto kürzer wird Dein "Meßfenster".

Ich messe mit ARTA, kann Dir daher nicht bei den Einstellungen im Meßprogramm helfen.

Deine bisherigen Messungen machen auf mich den Eindruck das der TT ca. 2-3dB lauter ist
als der BB - das kann aber durch die ungefensterten Messungen täuschen......

Gruß
Gruß Karsten

Wenn die Menschen nur über das sprächen, was sie begreifen, dann würde es sehr still auf der Welt sein.
Zitieren



Gehe zu:


Benutzer, die gerade dieses Thema anschauen:
1 Gast/Gäste

Deutsche Übersetzung: MyBB.de, Powered by MyBB, © 2002-2026 Melroy van den Berg.