diy-hifi-forum.eu
SSR Speaker Protection - Druckversion

+- diy-hifi-forum.eu (https://diy-hifi-forum.eu)
+-- Forum: Archiv (https://diy-hifi-forum.eu/forumdisplay.php?fid=198)
+--- Forum: Elektronik (https://diy-hifi-forum.eu/forumdisplay.php?fid=8)
+---- Forum: Bausätze (https://diy-hifi-forum.eu/forumdisplay.php?fid=89)
+---- Thema: SSR Speaker Protection (/showthread.php?tid=21770)

Seiten: 1 2


SSR Speaker Protection - Kleinhorn - 17.01.2025

Im Diy Audio Forum hat Prasi eine Lautsprecherschutzschaltung mit Mosfet entwickelt und eine Platine entworfen.
Die Verzögerung ist über ein FlipFlop eingestellt. Die Versorgungsspannung beträgt 12-15 Volt AC, ist aber, hat man DC zur Verfügung abänderbar. Dann entfällt der Gleichrichter. Die 12 Volt zur Versorgung übernimmt ein Konstantspannungsregler.
Hat man sichere 12 Volt DC kann auch der Regler entfallen.

Die Platine ist für Stereo vorgesehen, Mono geht aber auch. Dann entfällt ein VOM Optokoppler, U1 und die beiden Mosfet, Q9/Q10.
PIN 1und 2 vom VOM U1 werden gebrückt. Sonst ist die Verbindung unterbrochen zu den LED im nächsten Optokoppler.

Der Widerstand R15 muß dann erhöht werden auf 560 Ohm 0,6W-1W. R12 wird überflüssig. 470 Ohm bei 2 Optokopplern.
Die Zeitkonstante der Einschaltverzögerung kann durch C3 beeinflußt werden...zB Erhöhung auf 68 µf.
Zu finden ist die Platine und der Schaltplan hier
https://www.diyaudio.com/community/threads/speaker-turn-on-delay-and-dc-protector-board-set-v3.247279/page-36#post-7549480

Ich habe mit den Gerberfiles mal Platinen bestellt. Ich weiß, dass da steht "Entwurf", ein User hat die Monoversion aber bereits eingebaut und es funktioniert. So bin ich darauf aufmerksam geworden.

[Bild: attachment.php?attachmentid=76798&stc=1]

Vielleicht ist die Schaltung interessant für Jemandem aus diesem Forum.
Wer einen Mosfet mit wenig Rsd on einsetzen will, es gibt den STP130N8F7 odenTK56E12N1 vom Schaltplan. Für erste Versuche geht auch ein IRF540. Ich hab da nicht so den Überblick.

Pedda


SSR Speaker Protection - saddevil - 17.01.2025

es gab davon eine variante gleich mit bohrungen um die Leiterplatte auf die fetten Schraubterminals von hinten direkt anschrauben zu können
70µ Kupfer vergoldet sollte der übergangswiderstand besser sein als kabelschuhe ...

und es gab einen recht umfangreichen Test um passende Mosfets zu finden die dafür geeignet sind.


SSR Speaker Protection - Kleinhorn - 17.01.2025

Erstmal testen. Ändern geht dann dann immer noch...Die Terminals möchte ich eigenlich frei lassen.
Falls ein Thiele Network auch nocht dran kommt wird es eng...aber eventuell mach ich mal Platinen für Zobel und Co....


SSR Speaker Protection - JFA - 17.01.2025

Ich würd mir ja eher Gedanken machen, was ich mir da für einen untauglichen Kupferklumpen als Verstärker hingestellt habe...


SSR Speaker Protection - Kleinhorn - 17.01.2025

Toller Kommentar...Confused
Was hat das jetzt mit der Schutzschaltung zu tun ?


SSR Speaker Protection - JFA - 17.01.2025

Damit, dass das nur Symptombekämpfung ist. Schmerztablette gegen gebrochenes Schienbein.


SSR Speaker Protection - Kleinhorn - 17.01.2025

Nu ja, wenn der Verstärker "Symptome" hat, taugt er wohl nicht. Es reicht vermutlich die Verzögerung, schadet aber auch nicht, wenn die Schutzschaltung für DC mit eingebaut ist. Ich habe es noch nicht erlebt, dass eine "DC" Auslösung stattgefunden hat, aber wer weiß...


SSR Speaker Protection - Köter - 17.01.2025

Moin Jochen,

imho macht so eine Schutzschaltung (im Allgemeinen) durchaus Sinn.
Im übrigen nutze ich auch ein Modell mit Mosfets anstatt Relais.
Dieses Modell im speziellen kenn ich nicht.

Und ich hatte auch schon den Fall, dass die Schutzschaltung ausgelöst hat. Insbesondere wenn man seine Verstärker selbst baut (damit meine ich jetzt nicht das zusammenstecken von China boards) so wie Peter - dann ist so eine Schutzschaltung eigentlich unverzichtbar.

Ein netter Bonus ist die Einschaltverzögerung und das verhindern eines Ausschaltplopps...

Ich schätze deine Beiträge ja sehr - diesen hier verstehe ich allerdings nicht... Big Grin

Grüße,
Köter


SSR Speaker Protection - JFA - 17.01.2025

Sinnvoll ist die auf jeden Fall. Nur gehört die eigentlich in den Verstärker, Und ist auch in jeder seriösen Entwicklung so drin (auch ein guter Marker, ob die Entwicklung seriös ist oder nicht).

Deswegen würde ich mir an eurer Stelle eher Gedanken um das vorgeschaltete Gerät machen.


SSR Speaker Protection - Köter - 17.01.2025

Moin Jochen,

ich denke es geht Peter darum, die Schutzschaltung in einen selbstgebauten Verstärker zu implementieren.
Und nein, es ist alles andere als üblich, dass diese schon auf den Endstufen integriert ist... Wink

Grüße,
Köter


SSR Speaker Protection - Kleinhorn - 17.01.2025

So ist das...eine sinnvolle Nachrüstung einer Schutzschaltung. Ich hatte schon Einschalt Verzögerungen mit dem IC S8752 erstellt. Das funktionierte wunderbar, kein "Ploppen" in den Lautsprechern.

Aber ich muß das Rad ja nicht neu erfinden, wenn es ein Anderer bereits tat. Da es diese Schutzschaltung mit Platine schon gibt, kann man die Schaltung ja auch ausprobieren.
Die Dinge, die ich von dem Member "Prasi" bisher übernommen habe und auch ausprobiert, haben alle tadellos funktioniert.

Ich könnte solche Berichte auch einfach lassen. Ich denke nur, es sind nicht alle User auch in anderen Foren unterwegs.
Den Einen oder Anderen wird es vielleicht doch interessieren. Dabei wird es so sein, wie bei mir....ich habe diese Dinge nicht gelernt und habe von Elektronik nicht viel Ahnung.

Es bleibt halt ein Hobby und macht mir Spaß...

Pedda


SSR Speaker Protection - ThomasF - 18.01.2025

Pedda,
meine Gedanken zu dem Projekt:

Warum überhaupt IRF540?
Der hat laut Datenblatt 77mOhm. Da zwei hintereinander geschaltet sind -> 154mOhm. Das schafft jedes Relais spielend.

Die anderen beiden Mosfets sind auch nicht so doll (STP → 6mOhm und dann auch mal 2).
Mosfets mit geringen RDSon habe ich nur in SMD-Bauformen gefunden. Die Suche ist so 2 Jahre her, das wird sich bis heute nicht geändert haben.
Nur weil ein paar "Audios" so etwas brauchen, da reichen die Stückzahlen einfach nicht.

Die Schaltung macht zwar kein Einschaltplop, erkennt aber das Ausschalten nicht rechtzeitig (= Ausschaltplop). Da bleibe ich lieber bei dem geliebten UPC1237.
Den bauen nur noch die Chinesen, aber die Dinger funktionieren. Zur Not kann man das Ding auch auf Mosfet umstricken.

Gruß
Thomas


SSR Speaker Protection - not0815 - 18.01.2025

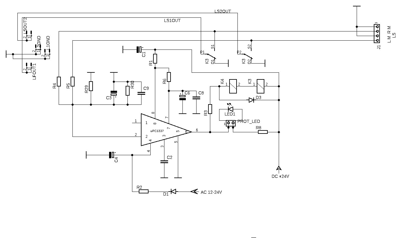
Mich würde mal interessieren, worin die Vorteile der hiesigen doch recht aufwendigen Schaltung im Gegensatz etwas zu Schutzschaltungen mit dem IC µPC1237 ( Schematik ) bestehen?
Gruß Sven


SSR Speaker Protection - Köter - 18.01.2025

In meiner Schutzschaltung sind Mosfets von Toschiba verbaut mit einem RDS(ON) von 0.96 mΩ (typ.) (VGS = 10 V).
Da muss man schon ein gutes Relais einsezen um das zu toppen.

@Sven: Der Vorteil liegt darin, dass keine Kontakte verschleißen... Wink

Grüße,
Köter


SSR Speaker Protection - ArLo62 - 18.01.2025

Was ist mit Speed?


SSR Speaker Protection - not0815 - 18.01.2025

Köter schrieb:@Sven: Der Vorteil liegt darin, dass keine Kontakte verschleißen... Wink

Wenn das alles ist...Rolleyes
Gute Relais haben bei meinen Hifi-Geräten bislang fast immer mind. 20 einige sogar über 30 Jahre einwandfrei funktioniert. 20 oder 30 Jahre sind für mich nicht mehr relevante Zeiträume.Big Grin


SSR Speaker Protection - Kleinhorn - 18.01.2025

Hi Thomas,
die Toshiba SMD hab hier irgenwo verbuddelt. Erstmal möchte ich wissen, ob die Schaltung gut funktioniert. Daher nehm ich erstmal was ich sonst so da hab.

Eine UPC Platine hab ich entworfen. Ich komm zu nix richtig..zu viele BaustellenSad


SSR Speaker Protection - Franky - 18.01.2025

Ich habe mal ne Frage - was soll die Speaker Schutzschaltung eigentlich bewirken?

Monacor verkauft seit 30 Jahren das Ding DSP-1 mit einstellbarer Leistung bei der es schalten tut. Das Ding liegt auch nicht im Signalweg sondern sozusagen daneben wie ein hochohmiges Messgerät.

https://www.monacor.com/media/FLE/DSP-1@BDA.pdf


SSR Speaker Protection - Kleinhorn - 19.01.2025

Wie der Name schon sagt...."Schutzschaltung"
Franky, ich antworte Dir jetzt mal so, wie Du mir geantwortet hast...Jetzt bist schon seit Jahren dabei....

Mir geht Deine Produktwerbung ziemlich auf den Keks und hat auch nichts mit der von mir vorgestellten Schaltung zu tun.
Thomas hat seine Gedanken dazu geäußert, das finde ich iO. Mit seiner Argumentation kann etwas anfangen, wenn ich auch überprüfen möchte ob er Recht hat mit dem "Auschaltplopp". Will ich ausprobieren...

Ich will auch nichts von Velleman oder KEMO....Und ich will nichts von Tante Monica....

Pedda


SSR Speaker Protection - Udo - 19.01.2025

JFA schrieb:Ich würd mir ja eher Gedanken machen, was ich mir da für einen untauglichen Kupferklumpen als Verstärker hingestellt habe...
Franky schrieb:Ich habe mal ne Frage - was soll die Speaker Schutzschaltung eigentlich bewirken? Monacor verkauft seit 30 Jahren das Ding DSP-1 mit einstellbarer Leistung bei der es schalten tut. Das Ding liegt auch nicht im Signalweg sondern sozusagen daneben wie ein hochohmiges Messgerät.

super konstruktiv Experten unterwegs ... Yeah !