» über uns

das Ei

Druckbare Version

  • 13.12.2021, 21:18
    dy1026u
    Liste der Anhänge anzeigen (Anzahl: 1)
    Moin, ich lausche gespannt den ersten Tönen. Noch im Rohbau mit provisorischem Ständer

    Anhang 63252

    Per miniDSP bei 1500Hz/12dB getrennt. HT -3dB

    Ohne weitere Messung verfalle ich in die erste Glückseuphorie. Das legt sich später meist wieder.;)

    Grüße, Hartmut
  • 14.12.2021, 07:07
    ArLo62
    Mann, Mann Hartmut!
    Am Anfang habe ich ja gedacht, naja... :schnarch:
    Aber mittlerweile - ich bin wirklich beeindruckt. :eek:
    Sehr, sehr gute Idee und auch so umgesetzt!!!
    Ich bin gespannt wie es weitergeht.
    Kommt noch das gedruckte Ei? :)
    Gruß
    Arnim
  • 14.12.2021, 18:33
    dy1026u
    Danke Arnim,

    das komplett gedruckte Ei wird wohl nicht kommen. Dafür braucht mein Drucker wohl auch zu lange.

    Lustig ist, meine Frau war ja erst skeptisch was ich mit so einem 3D Drucker will. Jetzt hatte Sie die Idee, das ich Ihr ein Ersatzteil für Ihr Fahrrad drucke. Auch auf meinen Einwand das PLA nicht so richtig wasserfest ist half nix - ich durfte es zeichnen und drucke jetzt. Bei dem Lärm kann ich nicht messen. Versuche den Drucker mit Dio zu übertönen. Ist nicht so einfach, aber der KT100V kann sich mal richtig bewegen.

    Schönen Abend, Hartmut
  • 20.12.2021, 18:43
    dy1026u
    Liste der Anhänge anzeigen (Anzahl: 1)
    Kurzes Update

    Habe die Tage das Mikro vorgehalten und mit den Dsp-weichen-Einstellungen gespielt.

    Das ist aktuell sehr schlicht gehalten

    Bass bei 1,2kHz 12dB

    HT, verpolt, bei 3,2kHz 6dB. -3dB

    Bei 15 kHz dezent angehoben.

    Das geht erst Mal so.

    Das 2. Eigehäuse hat eben die erste Schicht (2.Hälfte) Pappmaché bekommen. Der Styroporkern ist noch drin.

    Das 1. Ei hat zur Hälfte die nächste Deckschicht bekommen. Wenn die getrocknet ist, kommt die zweite Hälfte.

    Grüße Hartmut

    Anhang 63368
  • 21.12.2021, 10:13
    Don Key
    Die Geburtsstunde von Urmel aus dem Eis ... :D
  • 21.12.2021, 10:55
    Kalle
    Oh je Hartmut,
    komme ja nicht durcheinender:(.
    Beim 1. Ei ist die 1. 1/2 der 2. Beschichtung fertig:denk:
    Beim 2. Ei ist die 2. 1/2 der 1. Beschichtung fertig:denk:
    Mache dir einen :rtfm:sonst kommen wir durcheinander:D.
    Hau rein!

    Jrooß Kalle
  • 21.12.2021, 11:48
    dy1026u
    Hehe, das Urmeli :D

    Dann brauche ich auch ne Mupfel.

    Kalle, hier sind Alle so pfiffig, die kapieren das schon. ;). ...und wenn nicht- ist s auch wurscht.

    Grüße, Hartmut
  • 27.12.2021, 15:58
    dy1026u
    Liste der Anhänge anzeigen (Anzahl: 1)
    Moin,

    Aktuell sieht es so aus:

    Anhang 63457

    Nächstes Jahr geht's weiter...

    Grüße, Hartmut
  • 08.01.2022, 05:17
    dy1026u
    Liste der Anhänge anzeigen (Anzahl: 4)
    Moin,

    beide Eier spielen auf.

    Anhang 63920

    Es fehlen noch die Abdeckringe. Die sind im gedanklichen Prozess.

    quick and dirty, ca. 1 Meter-Messung - ungefenstert und wer weiß was noch Alles fehlt :rolleyes:. Ist ja erst mal nur für die Trennung.

    Anhang 63921

    mit und ohne 3dB highshelf bei 13650Hz

    Trennung per miniDSP
    Bass bei 900Hz/6db
    HT 3200/12dB, Pegel -5dB

    edit: Bass und Bassreflex-Nahfeldmessung.
    Anhang 63922

    Und wenn mir das tatsächlich, nach längerem Anhören, so gefällt, werde ich das passiv nachbilden. Sollte nicht so schwer sein.

    edit2: Winkelmessungen, Messentfernung ca.50cm

    Anhang 63923

    Da geht vielleicht noch was, immerhin kreuzen sich die Linien nicht :rtfm: Der Einbruch bei 2kHz kommt wohl von der Mischung BR und Bass...

    Schönes Wochenende, Hartmut
  • 08.01.2022, 08:58
    Don Key
    Die Port-Nahfeldmessung ist wie nah gemacht?
  • 08.01.2022, 11:37
    Kalle
    Hallo Hartmut,
    deine Klebepistole ist ja noch heiß, frisch ans Werk, es gibt noch Designverbesserungen:denk:
    https://abload.de/img/aaaaei66ja4.jpg:D
  • 09.01.2022, 06:40
    dy1026u
    Zitat:

    Zitat von Kalle Beitrag anzeigen
    es gibt noch Designverbesserungen:denk:
    :D

    ohje, das erinnert mich an Berni und Ert:eek:

    Zitat:

    Zitat von Don Key Beitrag anzeigen
    Die Port-Nahfeldmessung ist wie nah gemacht?

    1-2cm? So genau konnte ich das nicht sehen: da ist das Klebeband vor, das die provisorischen Eierständer vor dem Zerfall schützt.
  • 09.01.2022, 10:58
    Olaf_HH
    deine 2 KHZ Auslöschung, kann es sein, das deine Chassis da gegenphasig arbeiten ?
    Was passiert dort, wenn Du den HT mal Umpolst ?

    Nur mal so als Frage, das sind aber nicht die Chassis die Vorgegeben sind, ist das alles nur als Test zu sehen und dann willst das neu abgleichen ?
  • 09.01.2022, 11:10
    4711Catweasle
    Liste der Anhänge anzeigen (Anzahl: 1)
    Moin,

    Zitat:

    Zitat von dy1026u Beitrag anzeigen
    ohje, das erinnert mich an Berni und Ert:eek:

    Mich auch.....oder ist es das Original ? :D
    Anhang 63980
  • 09.01.2022, 11:32
    Kalle
    Zitat:

    Zitat von 4711Catweasle Beitrag anzeigen
    Mich auch.....oder ist es das Original ? :D
    Anhang 63980

    Das ist doch die Steilvorlage, links Erni rechts Bernd:D
  • 09.01.2022, 16:41
    Jackman
    Moin,

    @Olaf: das ist doch ein ganz anderes Projekt, hat nichts mit dem Battle zu tun... ;)
  • 09.01.2022, 17:15
    Olaf_HH
    Hi, Sorry Hartmut, Günther, ja hast Recht.
  • 10.01.2022, 03:37
    dy1026u
    Liste der Anhänge anzeigen (Anzahl: 10)
    Moin,

    Olli und ich hatten gestern Mess-und Simulationsorgie. Dabei sind ein paar bunte Bilder entstanden:

    Anhang 64032

    Anhang 64033

    Sono Bass
    Anhang 64034

    Sono Ht
    Anhang 64035


    Winkel
    Anhang 64036


    Anhang 64038
    Anhang 64031

    Anhang 64037

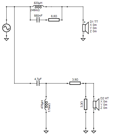
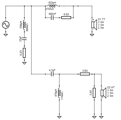
    Weiche mit Impedanzkorektur
    Anhang 64030

    Anhang 64029

    Vielen Dank an Olli! :prost: Meine passive Weichenidee ging schon in diese Richtung und so wesentlich schneller.

    huhu Olaf: ich kann doch nicht mit so einfachen Eiern zum battle:)
    Meinen Battlebeitrag findest Du hier.

    Grüße, Hartmut
  • 10.01.2022, 09:24
    Kalle
    Zitat:

    Zitat von dy1026u Beitrag anzeigen
    huhu Olaf: ich kann doch nicht mit so einfachen Eiern zum battle:)
    Meinen Battlebeitrag findest Du hier.

    Grüße, Hartmut

    Moin,
    warum denn nicht, sieht doch gut aus:).
    jrooß Kalle
  • 10.01.2022, 10:00
    dy1026u
    Danke Kalle,

    aber der Hochtöner ist doch ein Fremdprodukt und der tiefe Töner viel zu klein. Das darf nicht :rtfm:


    Mit dem bisherigen Ergebnis bin ich auch sehr zufrieden und habe eben die fehlenden Bauteile für die Passivweiche bestellt.

    Grüße, Hartmut
Powered by vBadvanced CMPS v4.3.0