Themabewertung:
  • 0 Bewertung(en) - 0 im Durchschnitt
  • 1
  • 2
  • 3
  • 4
  • 5
+/-10V aus +/-15V ohne 7910?
#1
Hallo Freunde,

ich baue gerade alte Aktivboxen um und dort gibt es einen Schaltungsteil (1x TL074, vier BC546 und zwei LEDs) den ich erhalten will. Dieser Teil wurde aus 7,2V~ (Standbytrafo, den ich genau wie die Einschaltautomatik nicht weiter nutze...) mit +/-10V per Halbwellen-Dioden-Gleichrichtungen versorgt. Ich hab also keine passende ~-Quelle und wollte nun "tralalala ist ja ganz einfach" 78L10 oder 78M10 und 79L10 oder 79M10 hernehmen und aus der "grossen" +/-15V Versorgung das bisschen +/-10V "abzweigen".

Problem: 78(L/M)10 finde ich, 79(L/M)10 finde ich NIRGENDS mehr, gleiches gilt für ...05er. Ich hab auch versucht fertige +/-10V Platinchen für so 100...200mA zu finden, gibt's irgendwie nicht... Was kennt Ihr da als fertigen Ersatz? Was schlagt Ihr als (möglichst fertige, kompakte) lineare Alternative vor? Schaltregler möchte ich nicht einsetzen und extra eine Transistorrschaltung aufbauen mag ich auch irgendwie nicht...

Vielen Dank für's Mitdenken!
Beste Grüße,
Winfried

PS: "Nur die eigene Erfahrung hat den Vorzug völliger Gewissheit" (Arthur Schopenhauer)
Zitieren

#2
Hast Du es schon mal bei Mouser oder TME über die parametrische Suche probiert.

Auf die Schnelle finde ich da einiges, meist SMD. Texas Instruments hatte „nette“ lowDrop Regler, auch für negative Spannungen.

Als „klassischen Dreibeiner“ habe ich bei TME den NTE1901 gefunden.

--------------------

Nachtrag: 79L05 hätte ich bei mir noch im Bestand. Könntest Du ja mit einer Zenerdiode „hochlegen“.
Zitieren

#3
Ich möchte fast wetten, daß die Sache mit +- 9V auch funktioniert...... Oder so :

[ATTACH=CONFIG]53736[/ATTACH]


Angehängte Dateien Thumbnail(s)
   
[URL="http://www.igdh.eu"]
[IMGNR]http://www.igdh.eu/logo_igdh_mini.png[/IMGNR]
[/URL]
Zitieren

#4
Bizarre schrieb:Ich möchte fast wetten, daß die Sache mit +- 9V auch funktioniert...... Oder so :

[ATTACH=CONFIG]53736[/ATTACH]

@Bizarre: Ja, das ist schon klar, aber ich finde halt LM79xx (also die negativen) 3-Bein Regler nicht Wink
Beste Grüße,
Winfried

PS: "Nur die eigene Erfahrung hat den Vorzug völliger Gewissheit" (Arthur Schopenhauer)
Zitieren

#5
@ NormalZeit:
NormalZeit schrieb:...79L05 hätte ich bei mir noch im Bestand...
Ich schreibe Dir PN, 78L10er hab'ich...
Beste Grüße,
Winfried

PS: "Nur die eigene Erfahrung hat den Vorzug völliger Gewissheit" (Arthur Schopenhauer)
Zitieren

#6
transistor + Z-diode ?
Zitieren

#7
Ist nicht genau das was Du suchst, aber ein einfacher Linearregler
LM337 +2 Widerstände zum Einstellen der Spannung, eventuell noch einen Kondensator am Spannungsteiler
LM317 wäre der Positivregler, Du kannst aber den 7810 beibehalten
Zitieren

#8
saddevil schrieb:transistor + Z-diode ?
Ja, aber ich bin in Transistordimensionierung ungeübt... :o
Beste Grüße,
Winfried

PS: "Nur die eigene Erfahrung hat den Vorzug völliger Gewissheit" (Arthur Schopenhauer)
Zitieren

#9
EADG schrieb:Ist nicht genau das was Du suchst, aber ein einfacher Linearregler
LM337 +2 Widerstände zum Einstellen der Spannung, eventuell noch einen Kondensator am Spannungsteiler
LM317 wäre der Positivregler, Du kannst aber den 7810 beibehalten
Hab ich auch dran gedacht, erscheint mir als Overkill Wink ... ich hab auch nur die TO-220er da...
Beste Grüße,
Winfried

PS: "Nur die eigene Erfahrung hat den Vorzug völliger Gewissheit" (Arthur Schopenhauer)
Zitieren

#10
Hier eine Lösung nur mit Positivregler.

Setzt allerdings 1 entsprechenden Trafo, mit 2 Ausgangswicklungen voraus, oder 2 kleine Trafo.

[ATTACH=CONFIG]53738[/ATTACH]

Nach diesem Prinzip versorge ich meinen Phonovorverstärker.


Ansonsten die 7910 gibt es bei Kessler. die 7810 auch...

Mit Kessler habe ich gute Erfahrungen.

Grüße, Hartmut


Angehängte Dateien Thumbnail(s)
   
Zitieren

#11
Moin Winfried,
mehrere Dioden in Reihe oder eine klassische R-C-R-C Siebung tun es auch.
Meine RIAA 2 von Volpe, du erinnerst dich, läuft in einer R-C-R-C Siebung, passiver ,Spannungs"regelung" deutlich besser als mit elektronischer Spannungsregelung und Monsternetzteil. Von den Röhries lernenWink.
Jrooß Kalle
Zitieren

#12
Es geht sehr einfach mit einer Zenerdiode (4,7V oder 5,1V, ca. 1W, 5V x 0,2A=1W) in Sperrrichtung, natürlich eine für jede Spannung.
Zitieren

#13
@loki - für diese Lösung muss aber ein gewisser Last-Strom fließen, damit über den Z-Dioden auch das abfällt, was abfallen soll. Nur als Hinweis für den TE.
Wenn das egal /gewährleistet ist, würd' ich's auch so machen - definierter Spannungsabfall.
Es ist einfacher die Leute zu täuschen,
als sie davon zu überzeugen,
dass sie getäuscht wurden. (Mark Twain)

Audioviele Grüße,
Matthias
Zitieren

#14
Don Key schrieb:@loki - für diese Lösung muss aber ein gewisser Last-Strom fließen, damit über den Z-Dioden auch das abfällt, was abfallen soll. Nur als Hinweis für den TE.
Wenn das egal /gewährleistet ist, würd' ich's auch so machen - definierter Spannungsabfall.

Stimmt, 10mA oder mehr reichen.
Zitieren

#15
Hartmut,

eine Lösung mit extra Trafo will ich nicht extra aufbauen, die +/-15V sind ja auch schon "da". Danke für den Hinweis auf Kessler, die TO-220 sind mir an der Stelle zu klobig, aber evtl. nehme ich mit ein paar davon in den Bestand...

Kalle,

wie gesagt, ich habe +/-15V stabilisiert bereits zur Verfügung, brauche also keine Siebung sondern nur eine "Spannungsverringerung". Oder verstehe ich Dich falsch?

@ Loki & Don Key

eine Z-Diodenlösung, auch mit Transistoren, wäre sicher gangbar, aber da muss ich rumrechnen, passende Z-Dioden besorgen usw. und da (denke ich) kann ich auch (einfach) die 78L10 (die ich habe) mit der 79L05 + ZD05 Lösung von NormalZeit auf die bestehende Platine bauen. Ich weis, das ist "mit Kanonen auf Spatzen..." Wink

Danke allen für die wertvollen Hinweise!
Beste Grüße,
Winfried

PS: "Nur die eigene Erfahrung hat den Vorzug völliger Gewissheit" (Arthur Schopenhauer)
Zitieren

#16
wgh52 schrieb:wie gesagt, ich habe +/-15V stabilisiert bereits zur Verfügung, brauche also keine Siebung sondern nur eine "Spannungsverringerung". Oder verstehe ich Dich falsch?

Hallo Winfried,
das Eine macht ohne das Andere wenig Sinn. Meine vorgeschlagene Röhrelösung macht beides, Spannungsreduzierung und Siebung. Bei der Volpe habe ich so passiv +- 14,86V, das dürfte ausreichend genau sein. Bei abgehobenem System hört man deutlich den Rauschvorteil des passiven Netzteils. Aber ich denke, das ist nix für dich, bei dir muss ja unbedingt alles "aktiv" seinWinkSmile ... und auch eine ganz andere Baustelle.
Jrooß Kalle
Zitieren

#17
Kalle,

nix für ungut... Wink Die Versorgung ist für die Steuerung einer Aktivbox und somit außerhalb des Signalweges. Da geht‘s um Überlastungsschutz, Einschaltverzögerung, Ferneinschaltung und solche Sachen, ein Teil dieser alten, übernommenen Schaltung braucht halt +/-10V und ich will nicht ohne Not umdimensionieren... Die +/-15V für den Audiopfad sind schon mit einer guten Schaltung ausgestattet. Mehr dazu vielleicht mal in einem anderen Thead, wenn ich weiter fortgeschritten bin.
Beste Grüße,
Winfried

PS: "Nur die eigene Erfahrung hat den Vorzug völliger Gewissheit" (Arthur Schopenhauer)
Zitieren

#18
Hallo Winfried,

welchen Zweck erfüllt diese Schaltung? Hast Du mal geprüft, ob sie nicht auch mit +/- 15 V betrieben werden kann?
Der TL074 und die Transistoren vertragen die Spannung auf jeden Fall.

Ansonsten empfehle ich Dir eine einfache Vorwiderstand - 10V Zenerdiode Stabilisierung für die positive und negative Spannung.


viele Grüße

Thomas
Zitieren

#19
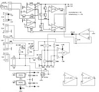
SmileSmileSmile Hallo Thomas,

Danke Dir sehr für Deine Gedanken! :o Ich war halt ehrlich gesagt zu faul darüber nachzudenken, denn es gibt ja noch soooo viel zu tun bis die Boxen fertig umgebaut sind. Es geht um eine (irgendwie komplexe...) Einschaltverzögerung mit verschiedenen RC Gliedern und die Ansteuerung von einer zwei-farben-LEDs, siehe Anhang.

[ATTACH=CONFIG]53756[/ATTACH]


Angehängte Dateien Thumbnail(s)
   
Beste Grüße,
Winfried

PS: "Nur die eigene Erfahrung hat den Vorzug völliger Gewissheit" (Arthur Schopenhauer)
Zitieren

#20
Hallo Winfried,

nun bin ich irritiert. Unten links auf Deiner Schaltung ist doch ein Schaltungsdetail abgebildet, das aus +/- 15V die benötigten +/-10V erzeugt.
Falls diese kleine Schaltung auf einer Platine sitzt, die Du nicht mehr benötigst, dann löte die Teile aus und nutze sie weiter.

viele Grüße

Thomas
Zitieren



Möglicherweise verwandte Themen…
Thema Verfasser Antworten Ansichten Letzter Beitrag
  Gesucht: AV Receiver, gern ohne Endstufen. kboe 5 1.762 18.12.2024, 22:51
Letzter Beitrag: Olaf_HH
  Aktive analoge Soundbar ohne AV-R regelbar an digitalen TV anschließen? not0815 13 2.794 04.10.2024, 10:52
Letzter Beitrag: veloplex
  Technischer Hintergrund zu Airpods 4 (active noise cancelling ohne Gummipöppel) capslock 0 1.358 23.09.2024, 19:02
Letzter Beitrag: capslock
  Suche Streamer wie Auralic Altair G1 aber Steuerung ohne Apple-Device krama1974 11 4.316 26.09.2023, 12:07
Letzter Beitrag: Kalle
  MiniDSP-Plugins ohne Flash? capslock 6 1.644 12.12.2021, 21:13
Letzter Beitrag: capslock
  Bluetooth Audio Module / Receiver / Platine / PCB ohne Verstärker für Boombox audiobob 5 3.249 07.05.2021, 17:40
Letzter Beitrag: Slaughthammer
  Panasonic Flat Hotelmodus für Aktivierung ohne AV SNT 10 5.797 07.03.2021, 16:47
Letzter Beitrag: Azrael
  Partymusik ohne 230Volt Anschluss dy1026u 29 6.640 18.03.2020, 18:06
Letzter Beitrag: Kaspie
  PC Ton über HDMI ausgeben (ohne Bild...) NuSin 11 6.352 03.12.2019, 08:40
Letzter Beitrag: kampfameise
  Lautstärkeregelung ohne D/A Wandlung mit Digitalpotis Franky 24 10.704 20.09.2019, 12:29
Letzter Beitrag: mechanic

Gehe zu:


Benutzer, die gerade dieses Thema anschauen:
1 Gast/Gäste

Deutsche Übersetzung: MyBB.de, Powered by MyBB, © 2002-2026 Melroy van den Berg.