Themabewertung:
  • 0 Bewertung(en) - 0 im Durchschnitt
  • 1
  • 2
  • 3
  • 4
  • 5
Isch brauch´ Vorverstärker
#21
Hi Thorsten,

Platinen und Bauteillisten kann ich erstellen aber wenn ich mir das Material anschaue, komme ich zu dem Schluß, daß Du gar keinen Vorverstärker brauchst.
Einfach den DAC symmetrisch auf die Endstufen, fertig.

Der hat doch Eingangswahlschalter und Lautstärkeregelung. Und eine Verstärkung brauchst Du nicht. Aus dem DAC kommt genug raus.


Gruß
Oliver
Zitieren

#22
2pi schrieb:Hi Thorsten,

Platinen und Bauteillisten kann ich erstellen aber wenn ich mir das Material anschaue, komme ich zu dem Schluß, daß Du gar keinen Vorverstärker brauchst.
Einfach den DAC symmetrisch auf die Endstufen, fertig.

Der hat doch Eingangswahlschalter und Lautstärkeregelung. Und eine Verstärkung brauchst Du nicht. Aus dem DAC kommt genug raus.


Gruß
Oliver

Hi Oliver,

Der DAC skaliert die Auflösung runter je mehr man die Lautstärke reduziert. Von daher ist das kein Thema für mich da zumindest theoretische Klang-Einbussen entstehen. Für Belehrungen bin i h offen!
TEAC UD-505; Marantz TT-15S1; Ortofon 2M Bronze; 2Pi Phono; Audio-GD NFB-28; WIIM PRO Plus; Audio-GD Precision3; Sure AA-AB32511 Hexfet 2x500W ; GHX_Amp; L20.5; Abletec ALC0300-1300;; LS: "Italian Stallion" & "Albany";
Zitieren

#23
Ich würde es mir erst mal anhören und dann entscheiden. Meiner Information nach wird das Phänomen überbewertet. Leider finde ich die Quelle gerade nicht.

Was Du für den Fall aber dann eigentlich bräuchtest, ist weniger als meine Lösung, da ja schon alles balanced ist. Da würde ein einfacher Differenzverstärker (mit gut gematchten Widerständen), ein Doppelpoti mit Fernbedienung und 2 Puffer pro Kanal ausreichen.

Die Spezialität meiner Schaltung ist, von unbalanced auf balanced zu "wandeln" und die common mode Spannung für die Übertragung über längere Kabel an aktive LSP loszuwerden.
Zitieren

#24
Zitat:Der DAC skaliert die Auflösung runter je mehr man die Lautstärke reduziert.
Soweit so richtig. Der Schluß, dass sich daraus automatisch Klangeinbußen ergäben, ist aber so nicht richtig.

Die Auflösung oder auch Bittiefe beeinflusst ausschließlich den SNR des Digitalsignals, also den Dynamikunterschied zwischen Quantisierungsrauschen und Nutzsignal. (6 dB pro Bit)

Spielt der DAC mit reduzierter Auflösung (wenn nämlich die Lautstärke heruntergeregelt ist), wird also der SNR schlechter, da ja das Nutzsignal kleiner wird, das Grundrauschen jedoch gleich bleibt. Andere klangliche Beeinflussungen gibt es nicht.

Das bedeutet: Wenn das Grundrauschen des DAC niedrig genug ist, kannst du bedenkenlos im DAC die Lautstärke regeln, ohne negative Effekte auf den Klang befürchten zu müssen.
Niedrig genug bedeutet, dass sich das Grundrauschen aus den Boxen nicht signifikant erhöhen sollte, wenn du den DAC-Ausgang direkt an die Endstufe anschließt.
Zitieren

#25
Violoncello schrieb:Soweit so richtig. Der Schluß, dass sich daraus automatisch Klangeinbußen ergäben, ist aber so nicht richtig.

Die Auflösung oder auch Bittiefe beeinflusst ausschließlich den SNR des Digitalsignals, also den Dynamikunterschied zwischen Quantisierungsrauschen und Nutzsignal. (6 dB pro Bit)

Spielt der DAC mit reduzierter Auflösung (wenn nämlich die Lautstärke heruntergeregelt ist), wird also der SNR schlechter, da ja das Nutzsignal kleiner wird, das Grundrauschen jedoch gleich bleibt. Andere klangliche Beeinflussungen gibt es nicht.

Das bedeutet: Wenn das Grundrauschen des DAC niedrig genug ist, kannst du bedenkenlos im DAC die Lautstärke regeln, ohne negative Effekte auf den Klang befürchten zu müssen.
Niedrig genug bedeutet, dass sich das Grundrauschen aus den Boxen nicht signifikant erhöhen sollte, wenn du den DAC-Ausgang direkt an die Endstufe anschließt.


Danke für die interessanten Beiträge.!
Aber warum gibt man dem DAC generell nicht ein paar Bit je Datenwort mehr ausschliesslich für die Lautstärke mit? Das ist doch Stand der Technik und kann nicht die Welt kosten. ?
Irgendwie hab ich da Verständnisprobleme...

Gruß Thorsten
TEAC UD-505; Marantz TT-15S1; Ortofon 2M Bronze; 2Pi Phono; Audio-GD NFB-28; WIIM PRO Plus; Audio-GD Precision3; Sure AA-AB32511 Hexfet 2x500W ; GHX_Amp; L20.5; Abletec ALC0300-1300;; LS: "Italian Stallion" & "Albany";
Zitieren

#26
Weil es nichts bringt.
Schon ein 16-Bit-Wandler hat auf digitaler Seite einen SNR von etwas mehr als 96 dB. Bei Verwendung eines Sigma-Delta-Wandlers wird das Quantisierungsrauschen zu sehr hohen Frequenzen hin verschoben, sodass der "effektive" SNR sogar noch höher liegt.

Ein 24-Bit-Wandler (heutzutage eigentlich alle besseren) hat komplett ohne solche "Tricks" auf digitaler Seite schon einen SNR von >144 dB. Da kommt die Analogtechnik einfach nicht mehr mit, sodass das Rauschen am Ausgang kein Quantisierungsrauschen ist, sondern das der nachgeschalteten Analogelektronik, die typischerweise 100-110 dB SNR "schafft".

Viel mehr als das schafft ein typischer Vorverstärker auch nicht. Aber mir fällt auch im Heimgebrauch keine Situation ein, in der man mehr Dynamik brauchen würde...
Zitieren

#27
Violoncello schrieb:Weil es nichts bringt.
Schon ein 16-Bit-Wandler hat auf digitaler Seite einen SNR von etwas mehr als 96 dB. Bei Verwendung eines Sigma-Delta-Wandlers wird das Quantisierungsrauschen zu sehr hohen Frequenzen hin verschoben, sodass der "effektive" SNR sogar noch höher liegt.

Ein 24-Bit-Wandler (heutzutage eigentlich alle besseren) hat komplett ohne solche "Tricks" auf digitaler Seite schon einen SNR von >144 dB. Da kommt die Analogtechnik einfach nicht mehr mit, sodass das Rauschen am Ausgang kein Quantisierungsrauschen ist, sondern das der nachgeschalteten Analogelektronik, die typischerweise 100-110 dB SNR "schafft".

Viel mehr als das schafft ein typischer Vorverstärker auch nicht. Aber mir fällt auch im Heimgebrauch keine Situation ein, in der man mehr Dynamik brauchen würde...


Ok, ich bin aufgrund Der Ratschläge hier und per PN :prost: zu dem Wchluß gekommen, dass ich es mal mit meinem DA Wandler versuchen werde und den Vorverstärker vorerst bleiben lasse.

Danke Leute!
TEAC UD-505; Marantz TT-15S1; Ortofon 2M Bronze; 2Pi Phono; Audio-GD NFB-28; WIIM PRO Plus; Audio-GD Precision3; Sure AA-AB32511 Hexfet 2x500W ; GHX_Amp; L20.5; Abletec ALC0300-1300;; LS: "Italian Stallion" & "Albany";
Zitieren

#28
Hallo Leute,

habe nochmal im US Emotiva Forum gekramt und diese Aussage des Herstellers bzgl. Nutzung der Lautstärkeregelung (also Nutzung als Vorverstärker) des Emotiva XDA-1 DA-Wandlers gefunden:

"The volume control in the XDA-1 is digital so when you turn it down you are actually losing bits. To make the XDA lossless, you would want to leave the volume at max (80) and use an analog preamp to control the volume. This does make a significant difference so I would recommend connecting it in this manner."

Das wiederspricht deutlich den hier getroffenen Aussagen, dass ich ihn bedenkenlos als Vorverstärker nutzen kann.:denk: :denk: :denk:

Was nutzt mir die ganze "Loseless" Flac Codierung und der ganze Aufwand wenn ich´s nachher bei der Lautstärke wieder zunichte mache?
TEAC UD-505; Marantz TT-15S1; Ortofon 2M Bronze; 2Pi Phono; Audio-GD NFB-28; WIIM PRO Plus; Audio-GD Precision3; Sure AA-AB32511 Hexfet 2x500W ; GHX_Amp; L20.5; Abletec ALC0300-1300;; LS: "Italian Stallion" & "Albany";
Zitieren

#29
Hallo nochmal,

ich habe folgende Alternative gefunden:

http://www.professional-audio.de/?id=423

Das Teil kostet blöderweise 350€ und hat natürlich keine Fernbedienung da Studio-Technik.

Man könnte vom voll ausgepegeltem DA-Wandler symmetrisch da drauf gehen und mit den symmetrischen Ausgängen direkt auf die Endstufen.


Hier noch einige Tests:

http://spl.info/fileadmin/user_upload/pr...olumes.pdf

http://spl.info/fileadmin/user_upload/pd...2_1206.pdf


Scheint mir technisch klar die sauberere Lösung zu sein.

Was denkt Ihr? Lohnt das sich um , ausser mein Gewissen zu beruhigen, auch einen klanglichen Vortschritt im Vergleich zur digitalen LS-Regelung zu erreichen?
:dont_know:
TEAC UD-505; Marantz TT-15S1; Ortofon 2M Bronze; 2Pi Phono; Audio-GD NFB-28; WIIM PRO Plus; Audio-GD Precision3; Sure AA-AB32511 Hexfet 2x500W ; GHX_Amp; L20.5; Abletec ALC0300-1300;; LS: "Italian Stallion" & "Albany";
Zitieren

#30
Bei der picplayer lautstärkeregelung kannst du auch durch die erweiterungsplatinen dann auch symetrisch signale regeln.
Einfach für 4 kanäle aufbauen. Da kommst du auf unter 200 euro komplett wenn du alles selbst löten kannst.
Zitieren

#31
Hier mal meine grobe Kostenaufstellung (stereo) wenn Du Teile von Sokrates haben möchtest:

Motor Poti 10K 122€
Fernbed 66€

Platinen:
Main Pres 34€ (2*17)
Power supply 25€
balanced input 24€

Bauteile:
Trafo 15€
Rest ca. 40€

Macht insgesamt ca. 330€


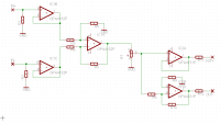
Was den Job einfacher machen könnte, ist als Prinzipschaltbild angehängt (mono). IC1c und b könnte man sogar weglassen. Vielleicht findest Du sowas ja irgendwo.


Angehängte Dateien Thumbnail(s)
   
Zitieren

#32
2pi schrieb:Hier mal meine grobe Kostenaufstellung (stereo) wenn Du Teile von Sokrates haben möchtest:

Motor Poti 10K 122€
Fernbed 66€

Platinen:
Main Pres 34€ (2*17)
Power supply 25€
balanced input 24€

Bauteile:
Trafo 15€
Rest ca. 40€

Macht insgesamt ca. 330€


Was den Job einfacher machen könnte, ist als Prinzipschaltbild angehängt (mono). IC1c und b könnte man sogar weglassen. Vielleicht findest Du sowas ja irgendwo.


Hallo 2Pi,

der Sokrates ist auf meiner Auswahl-Liste.
Vielen Dank für deine Aufstellung.
Hast Du die PCBs "auf Lager" oder müsste ich mir die Platinen machen lassen?

Wieviel Einstell- und Abgleicharbeit ist nach dem Platinen-Aufbau notwendig?
Oder ist das Projekt einfach aufbauen - fertig?

Bekäme ich die benötigten Teile in ein Gehäuse mit Innenmaßen BxHxT von 220x70x270 ?

Gruß Thorsten
TEAC UD-505; Marantz TT-15S1; Ortofon 2M Bronze; 2Pi Phono; Audio-GD NFB-28; WIIM PRO Plus; Audio-GD Precision3; Sure AA-AB32511 Hexfet 2x500W ; GHX_Amp; L20.5; Abletec ALC0300-1300;; LS: "Italian Stallion" & "Albany";
Zitieren

#33
Ich habe sie bei Bilex-LP machen lassen und man sollte sie einfach nachbestellen können, wenn man die genaue Bezeichnung kennt. Das spart ein wenig Entwicklungskosten.

Die beiden dicken, blauen Cs auf dem Bild sind 10uF Polyprop. Da könnte man noch einiges an Kosten rausnehmen und sie tatsächlich durch große Elkos ersetzen, da quasi keine Spannung abfällt.

[Bild: Sokrates_02l.jpg]

Die Kühlkorper auf dem Power Supply kann man dann ebenfalls weglassen und die Bestückung für den Kopfhörerverstärker auch, wenn Du den nicht brauchst oder er nicht passt.
Die Bauteile gibt es bei Schuro und Reichelt.

Abzugleichen gibt es nichts. Nur die Widerstande des Differenzverstärkers müssen gematcht werden. Dazu benötigst Du ein möglichst gutes Ohmmeter, ein DC Millivoltmeter und einen kleinen einfachen und billigen Sonderaufbau.

Alle hinteren Platinen sind für direkten Einbau an der Rückseite eines Gehäuses gemacht, welches aber 78mm Innenmaß haben sollte. Man kann sie aber auch auf den Boden "stellen", dann passt es.
Die Luftspulen brauchst Du auch nicht, da Deine Kabel kurz sind, nehm ich an.
Die Ausgänge des Verstärkers laufen über gesteuerte Relais, um Plopps zu vermeiden. Die Steuerung sitzt im power supply. Mit der größeren Fernbedienung, die ich habe, kann man diese auch muten.
Zitieren

#34
Zitat:Was nutzt mir die ganze "Loseless" Flac Codierung und der ganze Aufwand wenn ich´s nachher bei der Lautstärke wieder zunichte mache?

Lossless bringt nix gegenüber anständigem MP3, genauso wie rein digitale Lautstärkeregelung dem Klang nicht abträglich ist (solange der SNR passt).

Das ist einfach ein Faktum, alles andere ist Religion.

Verstehe mich nicht falsch, ich respektiere Religion und habe auch nichts gegen analoge Lautstärkeregelung. Ich verwende ja selber einen 8-Kanal-Preamp, basierend auf Stampetes PGA2311 (der mich btw. inkl Gehäuse und allem keine 100 € gekostet hat). Das hat aber in erster Linie praktische Gründe.

Was ich nur deutlich herausstellen will: Aus klanglicher Hinsicht ist eine analoge Lautsrärkeregelung NICHT notwendig. Schaden tut sie aber natürlich auch nichts.
Zitieren

#35
Violoncello schrieb:Aus klanglicher Hinsicht ist eine analoge Lautsrärkeregelung NICHT notwendig. Schaden tut sie aber natürlich auch nichts.
Wie gesagt, ich würde es auch erst mal ohne probieren. Obwohl ich das Gefühl kenne, welches einen umhertreibt, daß etwas wenigstens theoretisch besser gemacht werden könnte.

An der Stelle wollte ich aber auch nochmal betonen, daß es mich natürlich ehrt, wenn jemand mein Zeug baut obwohl es hier überdimensioniert ist. Aber wenn es Thorsten eben das Gefühl gibt, das Beste, was zur Verfügung steht, gebaut zu haben, helfe ich natürlich.
Zitieren

#36
http://diyerzone.com/audio-preamp/
Die eigene Erfahrung hat den Vorteil völliger Gewißheit. #Schopenhauer#

Meine MusikQuelle.
http://http://www.di.fm/chillout/
Zitieren

#37
http://www.amb.org/audio/alpha10/

und oder
http://electronics.dantimax.dk/Kits/Prea...index.html
Die eigene Erfahrung hat den Vorteil völliger Gewißheit. #Schopenhauer#

Meine MusikQuelle.
http://http://www.di.fm/chillout/
Zitieren

#38
Thorsten,

wie sieht es denn mit der Entscheidungsfindung aus ?

In der neuen Linear Audio Volume 5 hat Hypex Bruno Putzeys eine aktive Lautstärke Regelung für symmetrische Signale springen lassen. Die ersten Ausgaben kommen mit Platine. Allerdings verwendet er als Spannungsregelung ein positives und negatives Modul, die man bei Hypex für zusammen 60€ kaufen darf (also nur halb geschenkt).

Die Schaltung scheint ganz pfiffig zu sein aber ich konnte noch nicht den gesamten Artikel lesen. Allerdings schützt er das Poti nicht vor DC, was sich nach Jahren durch kratzen äußern könnte (aber nicht muss, da die bias Ströme vom LM4562 ziemlich klein sind für einen BJT OPamp).

Nur so als Anregung.
Zitieren

#39
Hallo 2Pi und Dieter,


vielen Dank für Eure Tips und 2Pi für deinen Sokrates Vorschlag.

Nach langem Hin und Her habe ich mich heute morgen spontan entschlossen zuerst mal den Aikido Amp von GlassWare (John Broskie) aufzubauen:

http://glass-ware.stores.yahoo.net/56alpcbusgu.html


Das Teil ist bestellt.

Hier wurde ausführlich zu der Schaltung berichtet was mich letztendlich dazu bewogen hat ihn nachzubauen:

http://www.loetstelle.net/projekte/aikido/aikido.php


Diverse Kondensatoren,Widerstände und die Röhren besorge ich mir aber in Deutschland.

Als Poti würde ich gerne das TKD CP601 Leitplastikpoti von Thel probieren. Poti-Wert ist mir noch nicht klar. Ich hoffe mal, die Schaltubngsbeschriebung vom Aikido gibt was bzgl. Eingangsimpedanz an.

Eingangswahlschalter ist unklar.

Gehäuse wird passend zum IRS2092 Connex Amp das Galaxy 80mm in schwarz mit prolliger 10mm Front Big Grin

....falls ich mit dem Aikido glücklich werden sollte, passt das.Cool

Anderenfalls werde ich es dann mit etwas mehr Aufwand mit dem Sokrates Nachbau versuchen.Smile


Gruß Thorsten
TEAC UD-505; Marantz TT-15S1; Ortofon 2M Bronze; 2Pi Phono; Audio-GD NFB-28; WIIM PRO Plus; Audio-GD Precision3; Sure AA-AB32511 Hexfet 2x500W ; GHX_Amp; L20.5; Abletec ALC0300-1300;; LS: "Italian Stallion" & "Albany";
Zitieren

#40
Hi Thorsten,

Du hast also der Beschreibung nach 2 von den boards bestellt ?

Dann bräuchtest Du ein 4 fach poti, um symmetrisch zu fahren. Allerdings werden die Toleranzen im Poti die CMRR zunichte machen und man hat mit viel Geld die Vorteile der symmetrischen Signalübertragung verspielt.

Wenn Du nur ein Board bestellt hast, würdest Du von symmetrisch auf unsymmetrisch auf symmetrisch gehen. Das sind noch mehr Probleme und Klangeinbußen nur, um die Lautstärke zu regeln.

Der Bericht von Putzeys ist sehr interessant und mit der Verbreitung von Class-D Amps scheint sich wirklich eine Marktlücke aufzutun: Eine einfache und gute Lautstärkeregelung für symmetrische Systeme, da die Class-D Amps quasi immer einen symm. Eingang haben.
Der Bericht hat übrigens die Topologie erwähnt, die ich verwende. Sie ist patentiert (leider nicht von mir) und demnach kann Putzeys sie nicht vertreiben, obwohl er sie genauso gut zu finden scheint, wie ich Big Grin

Wenn sich genügend Leute finden, die so was brauchen können, könnte man ja bei Gelegenheit sowas aus dem Boden stampfen.
Zitieren



Möglicherweise verwandte Themen…
Thema Verfasser Antworten Ansichten Letzter Beitrag
  8-Kanal-Quellenumschalter oder -Vorverstärker T. Schmidt 7 6.440 16.06.2024, 03:17
Letzter Beitrag: Franky
  Vorverstärker für SE12spez bomi 26 10.669 05.04.2024, 12:54
Letzter Beitrag: bomi
  Ein neues Gebilde, Apex P30ZF Vorverstärker Kleinhorn 17 6.713 03.04.2024, 10:59
Letzter Beitrag: saddevil
  Frage zu VolCon, brauch ich die??? :-D clp99 8 3.694 09.03.2016, 23:58
Letzter Beitrag: clp99
  der erste Vorverstärker Leon 15 7.993 06.11.2015, 18:55
Letzter Beitrag: 2pi
  Günstiger Vorverstärker Nolie 25 11.743 26.06.2015, 12:18
Letzter Beitrag: Olaf_HH
  Vorverstärker 6gl7 Hannes 1977 2 3.174 20.10.2014, 18:13
Letzter Beitrag: Hannes 1977
  Vorverstärker mit der e88cc Hannes 1977 17 7.367 25.06.2014, 15:20
Letzter Beitrag: Hannes 1977
  Vorverstärker-Bausatz/Platine - bitte um Empfehlung Ausgeschiedener Benutzer 6 9.626 02.04.2014, 21:12
Letzter Beitrag: TriplePower
  Anschaffung Endstufen, Vorverstärker, Kleinmaterial Grobalt 7 5.063 09.02.2014, 15:20
Letzter Beitrag: Indemini

Gehe zu:


Benutzer, die gerade dieses Thema anschauen:
1 Gast/Gäste

Deutsche Übersetzung: MyBB.de, Powered by MyBB, © 2002-2026 Melroy van den Berg.