» über uns

  • 07.09.2020, 00:44
    wgh52
    Liste der Anhänge anzeigen (Anzahl: 3)
    Kondensatorenerneuerung Heco Interior 430 S
    Hallo werte Weichenratgeber,

    mir ist da geschenkweise ein Paar Heco Interior 430 S "zugelaufen".

    Nach ein paar Wochen des Anhörens finde ich die für meine Zweitanlage mit dem MusicHall Trio Receiver als durchaus geeignet. Ein paar kleine Anpassungen per DEQX bilden Bühnenabbildungs- und Moden-i-Tüpfelchen ;).

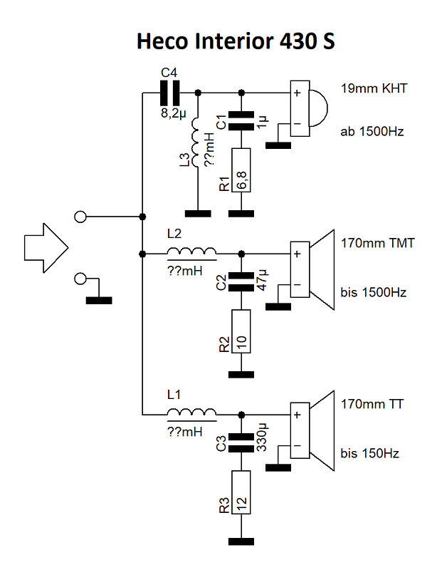
    Ich hab' mir die Weiche angesehen:

    Anhang 56562 Anhang 56563

    Ich frage mich nun ob es nicht besser wäre die Elkos zu erneuern bzw. wo möglich durch Folien zu ersetzen.

    Meine Überlegungen:
    1. Der HT Kondensator im Signalweg könnte doch eine MKT Folie werden (z.B. Visaton MKT 8,2µF).
    2. Die Elkos in den Impedanzanpassungen könnte man wieder mit TF Ekos (Beispiel) erneuern oder auch durch Folien ersetzen (z.B. wegen der Lebensdauer)

    Ich habe die Elkos nicht nachgemessen, sie scheinen zumindest laut (unkorrigiertem) akustischem Frequenzgang (lässt sich nicht stärker glätten ;)) aber noch zu funktionieren:

    Anhang 56564

    Danke schonmal für Euren Rat.
  • 07.09.2020, 06:07
    wholefish
    Ich sehe das immer so: Die Kosten für den Tausch sind gering. Die Gewinnaussichten mau. Da überlegt man nicht lange, entweder machen oder ad acta legen.
  • 07.09.2020, 07:35
    Kalle
    Moin Winfried,
    hau rein und ändere, was du willst.:)
    Vor den Hochtöner gehört ein MKP, die Elkos würde ich auslöten und messen und durch neue oder MKTs ersetzen.
    Erneuere die Leitungen, meistens fällt die Isolierung sowieso ab.
    Lausche nicht den Bedenkenträgern, die bei solchen Änderungen von einer neuen notwendigen Weichenabstimmung schreiben. Meine Erfahrungen bei solchen Maßnahmen waren in den letzten 50 Jahren:rolleyes: immer positiv.
    Vielleicht ersetzt du auch eventuell den Glockenkern.
    Der Hinweis auf die Kosten ist unsinnig, wenn es danach geht, sollten wir unser Hobby in die Tonne kloppen und das Forum könnte schließen.
    Genieße den Tag!
    Jrooß Kalle
  • 07.09.2020, 08:01
    fosti
    Messungen sehen doch gut aus...never change a running system!

    [QUOTE] Weiterhin kann man natürlich die Innenverkabelung erneuern oder im Hochtonzweig die Elkos durch MKT-Kondensatoren ersetzen, jedoch lassen sich diese Änderungen wirklich nur im direkten Vergleich mit einer nicht umgebauten BR 25 nachweisen, und selbst dann sind eher die Fertigungstoleranzen der Lautsprecher, als die Überarbeitung der Box entscheidend für die Differenzen im Klang. [/QUOTE]

    Quelle: br25et.html
  • 07.09.2020, 08:31
    Kalle
    Moin Christoph,
    es wird in rennenden modernen Systemen so viel Mist verbaut, es ist kaum zu glauben .... in alten natürlich auch.
    Da werden superaufwendige teuere Chassis verbaut, in den Weichen findet man dann Mickerspulen und "riesige" Elkos, die nur fingerdick sind und aussehen, als wären sie von irgendwelchen Basartischen gefallen.
    Man sehe sich nur mal die Visatonweichen und die vertriebenden Weichenbauteile an, bei dem verbauten Gammelzeugs fällt mir da wirklich nichts mehr zu ein. Vor einen TI100 z.B. einen MKT als Hochpass einzusetzen, empfinde ich als ausgesprochen unpassend, oder vor einem KR 25 SC einen BilligMKP.
    Es gibt da ganz ohne Voodoo viel zu tun.
    Und ja, man kann den Unterschied deutlich hören.
    Jrooß Kalle
  • 07.09.2020, 08:38
    herr_der_ringe
    ich bin da bei kalle: machen.

    vor ~20jahren hatte ich eines tages die kondensatoren in einem paar LS ebenfalls mittels MKT gepimpt. es waren die LS meiner exfreundin (ich meine, es waren canton gle 50). sie kam am abend zurück und fragte mich, weshalb die LS besser klingen als am tag zuvor.
    :engel:
  • 07.09.2020, 09:03
    timo
    ich bin da voll bei fosti, es wäre doch fast so wie wenn man bei einem 40 Jahre alten Opel Kadett neue Bremsbeläge draufmachen würde, natürlich bremst er dann wieder besser, aber der Rest des Autos bleibt trotzdem 40 Jahre alt.

    Gruß Timo
  • 07.09.2020, 10:13
    Kalle
    Hallo Timo,
    jeder darf seine Meinung frei äußern.
    Aber Meinung ist noch lange nicht Erfahrung oder Wissen.
    Ich habe hier cirka 30 Jahre alte Kinolautsprecher von JBL, mit der eingebauten Serienweiche klingt die Kombi einfach nur schlecht. Du meinst also mit JBL2226 Bässen und 2425 Hochtontreibern lohnt sich der Aufwand für neue Weichen(bauteile) oder gar DSP-Aktivbetrieb nicht. Ich bin da ganz anderer Meinung:D.
    Off Topic,
    ich hoffe, du hast keinen Führerschein und auch kein Auto, ansonsten muss man bei deiner Einstellung zu Fahrsicherheit einen weiten Bogen um dich machen.
    Jrooß Kalle
  • 07.09.2020, 10:20
    wgh52
    Na Leutchen... Da habe ich ja ungewollt ein Faß aufgemacht :rolleyes: ;) :D

    Ich danke für allen so engagierten Ratgebern! :prost:

    - Die Hecos sehen immernoch fast wie neu aus

    - Die Gummisicken der Membrantreiber sind in Ordnung (keine Brüchigkeitsanzeichen).

    - Subjektiv/klanglich sind beide Boxen wirklich sehr ähnlich (z.B. ist die Illusion der mittigen Phantomschallquelle bei "Mono" ist sehr stabil und begrenzt). Bühnenmäßig scheinen sie durchaus in der Lage zur Bühnenbreiten- und tiefenwiedergabe zu sein, das teste ich noch mit CDs.

    - Im Hochtonbereich vernehme ich Tendenz zu etwas Schärfe, was aber durchaus vom Chassis kommen kann (hatte das auch mal bei einer B&W Kalotte, wo ein schmalbandiger PEQ auf der Membranresonanz bei 23kHz Abhilfe schaffte).

    Eine einigermaßen überschaubare Investition empfinde ich als Teil des Hobbys, ich mache ja sonst immer nur "aktiv" ;). Die Diskussion über Teilequalität bestärkt mich und dass aus den Lautsprechern keine klanglich ganz anderen werden ist mir natürlich klar...

    Eine Sache würde ich gerne etwas genauer verstehen (auch im Sinne der Zweifler ;)):
    (Warum) Sollten die Kondensatoren in der Impedanzlinearisierung gleiche Qualität haben (müssen) wie der im Signalweg befindliche? ...sie sind ja nicht im direkten Signalweg und (nur) im Sperrbreich der Filter (zusammen mit dem Widerstand) wirksam :denk:
  • 07.09.2020, 10:33
    Kalle
    Zitat:

    Zitat von wgh52 Beitrag anzeigen
    - Im Hochtonbereich vernehme ich Tendenz zu etwas Schärfe, was aber durchaus vom Chassis kommen kann (hatte das auch mal bei einer B&W Kalotte, wo ein schmalbandiger PEQ auf der Membranresonanz bei 23kHz Abhilfe schaffte).

    Hallo Winfried,
    im Hochtonbereich kann eine Höhendämpfung, z.B. durch 0,1 mH, durchaus sinnvoll sein.

    Zitat:

    Zitat von wgh52 Beitrag anzeigen
    Eine Sache würde ich gerne etwas genauer verstehen (auch im Sinne der Zweifler ;)):
    (Warum) Sollten die Kondensatoren in der Impedanzlinearisierung gleiche Qualität haben (müssen) wie der im Signalweg befindliche? ...sie sind ja nicht im direkten Signalweg und (nur) im Sperrbreich der Filter (zusammen mit dem Widerstand) wirksam :denk:

    Das wäre interessant, ich setze hier preiswerte MKPs zur Not auch MKTs ein, bei Billiglösungen auch neue geprüfte Elkos.
    Elkos sind so eine Sache, ich habe hier Elkos, etwas älter, von "dem" High End Hersteller in D, sie sind mit 100µF gelabelt, haben aber über 200µF ..... Falschauszeichnung kann nicht der Fall sein, denn 200µF waren damals nicht im Programm.
    Wenn deine großen Elkos OK sind, würde ich sie lassen. Aber ein I-Kern für den Bass könnte was bringen, dann würde ich auch MKTs oder MKPs kombinieren.
    Viel Spaß beim Forschen!

    Jrooß Kalle
  • 07.09.2020, 12:47
    fosti
    Zitat:

    Zitat von Kalle Beitrag anzeigen
    Moin Christoph,......
    Jrooß Kalle

    Moin Kalle,
    nix wird so heiß gegessen, wie es gekocht wird. Ob MKT, MKP, Elko, Öl-Silber-Mond.....viel entscheidender wäre da wohl die Selektion und bei Elkos ab und an mal den Zustand (Wert) überprüfen.....
    Ich habe eh' nur noch 3 passive: Meine RFT BR25e, Magnat Rears und meine zum Center umgebaute MEG ME25.
    Der Rest ist aktiv und da kann ich beliebig zwischen Elko und Öl-Silber-Mond tunen :D
    Des guten Gewissens wegen würde ich aber auch auf Audyn Cap Q4 setzen....wobei mir auch da alles >=100uF zu teuer ist!
    :prost:
  • 07.09.2020, 12:59
    Don Key
    Moin, wenn Du sie selber behalten willst, würde ich die Elkos in den Signalwegen genauso tauschen, wie die Glockenkernspulen. Und da Du offenbar auch Meßequipment hast, würde ich mich gleich auch noch der Weiche als solches widmen.
    Wäre nicht der erste, sich lohnende Pimp einer Fertigbox.
    Die Reihenschaltung aus 1uF und 6,8 Ohm ist ja schon zur Begrenzung der Superhochtons. Wenn Dir da noch zuviel Schärfe ist, würde ich auch damit spielen.
    Und die beiden Parallel-Elkos (47u, 330u) einmal durchmessen. Nur tauschen um des Tauschens Willens halte ich für sinnlos, mehr als ihren nominellen Wert erreichen, können neue Elkos auch nicht.
    Und die gegen Folien austauschen lohnt imho nicht, die Boxen haben immerhin schon um die 30 Jahre auf'm Buckel.

    Edit - wenn Du eh misst, würde ich mir noch die Flanken der beiden TMTs ansehen, Die werden wohl recht flach verlaufen, hier könnte es Verbesserungspotential geben.
  • 07.09.2020, 13:23
    wgh52
    Hallo!

    Die Boxen bleiben vorläufig bei mir im Wohnzimmer. An der Weiche selbst zu "spielen" hatte ich nicht vor, denn das Weichenverhalten scheint mir angesichts der Messung an sich gut zu sein (vielleicht stelle ich sie mal auf den Drehtisch...). Nachdem ich ja den DEXQ PDC sowieso in der Kette habe, kann ich ja damit "spielen" und iterativ hörend meine Präferenztonalität einstellen. Aber die 8,2µF Audyn Cap Q4 (oder vielleicht Mundorf MCAP 400) würde ich mir wohl "leisten". Die anderen Elkos in den RC Gliedern messe ich erstmal aus und sehe dann weiter.
  • 07.09.2020, 13:39
    Don Key
    Musst / sollst Du selber wissen. Die 6dB-Flanke des TTs mag bei ausreichend großer Serienspule zur Addition zum TMT noch funktionieren, aber die Flanke des TMTs zum Hochton hin würde ich mir genauer ansehen. Wenn der TMT keinen ziemlich gutmütigen Rolloff hat, sehe ich da wie gesagt ziemliches Verbesserungspotential (Unterdrückung der Membran-Reso / "Aufbrechen"), zumindest in der Symmetrie der beiden Flanken (TMT / HT).
    Bedenke, dass bei solchen Boxen immer die Marge im Vordergrund steht, noch weit vor der Qualität. Und das ist doch genau des DIYlers Spielwiese, oder ? ;)
  • 07.09.2020, 13:53
    Kalle
    Zitat:

    Zitat von fosti Beitrag anzeigen
    Des guten Gewissens wegen würde ich aber auch auf Audyn Cap Q4 setzen....wobei mir auch da alles >=100uF zu teuer ist!
    :prost:

    Siehste:D, geht doch:prost:
  • 07.09.2020, 13:57
    Don Key
    Nur macht es imho wenig bis keinen Sinn, eine auf Kostenminimierung getrimmte Weiche samt ihrer dürftigen Topologie(!), die mit höherwertigen Bauteilen auch nicht "un-dürftiger" wird, zu übernehmen und da dann auch noch Geld 'reinzustecken. Wenn schon, dann richtig.
    Aber jetzt missioniere ich auch schon, ich hör ja schon auf ... :p

    Edit - eines noch. Wenn Dir der Hochton jetzt schon tendenziell zu scharf ist, so wird der einzige Effekt des 8,2uF-Kondensatortausches der sein, dass diese Schärfe noch zunimmt, da Folien einen niedrigeren Durchgangswiderstand aufweisen, als Elkos.
    Du packst dann nochmal 0,5 - 1dB auf den Hochtonpegel d'rauf.
    Wie gesagt, mein Rat: lass' sie so oder mach's richtig.
  • 07.09.2020, 15:27
    Pollton
    Hallo,

    die Schärfe könnte auch von einen zu breit strahlenden Hochtöner kommen im Vergleich zu den schon recht großen TMT, der bündelt im Übernahmebereich bestimmt schon sehr stark. Da würde ich mal Winkelmessungen machen.
    Ja, alte Elkos kann man mit der Zeit wohl mal tauschen, aber solche Weichen wurden meist mit minimal Aufwand aufgebaut. Ich glaube, eine Anpassung der Weiche, würde 100 mal mehr bringen, als irgendwelche Teile tauschen.

    Gruß
    Werner
  • 07.09.2020, 15:37
    Don Key
    Was mich auch zum Nachdenken bringt ist die Übernahmefrequenz von 1500Hz, HT ohne jegliche Schallführung.
    Entweder ist das schon 'n amtlicher HT, er ist ziemlich überfordert oder die Angabe ist schlicht falsch, wobei ein immerhin 8,2uF letzteres durchaus in Frage stellt.

    @Werner - :prost:
  • 07.09.2020, 15:59
    Pollton
    Hallo,

    laut Hifi-Wiki https://www.hifi-wiki.de/index.php/Heco_Interior_430_S ist da eine 19 mm Kalotte verbaut, bei Übernahmefrequenz 1800Hz. Krass, es wundert mich nicht, wenn es scharf klingt.
  • 07.09.2020, 16:07
    Don Key
    ...mit gerade 'mal 12 dB/Okt. Trennung.
    Und da erhofft Ihr Euch von dem Tausch "Elko vs. Folie" einen / "den" Klanggewinn ???

    Zitat:

    Zitat von Kalle Beitrag anzeigen
    Moin Winfried,
    hau rein und ändere, was du willst.:)
    Vor den Hochtöner gehört ein MKP, die Elkos würde ich auslöten und messen und durch neue oder MKTs ersetzen.
    Erneuere die Leitungen, meistens fällt die Isolierung sowieso ab.
    Lausche nicht den Bedenkenträgern, die bei solchen Änderungen von einer neuen notwendigen Weichenabstimmung schreiben. Meine Erfahrungen bei solchen Maßnahmen waren in den letzten 50 Jahren:rolleyes: immer positiv.
    Vielleicht ersetzt du auch eventuell den Glockenkern.
    Der Hinweis auf die Kosten ist unsinnig, wenn es danach geht, sollten wir unser Hobby in die Tonne kloppen und das Forum könnte schließen.
    Genieße den Tag!
    Jrooß Kalle

    Watt haste denn nur in 50 Jahren so gemacht ? :D
  • 07.09.2020, 16:22
    ArLo62
    Wird spannend hier :D
    Irgendwie hat der Don Key ja Recht.
    Alles oder nix.
  • 07.09.2020, 16:44
    Olaf_HH
    Moin, mancher Entwickler hat aber auch Elkos extra genommen, um Hochtöner an zu passen.
    Da hatte Udo Wohlgemuth früher mal was zu geschrieben, so manche mit MKT/P getunte Box war auf einmal scharf oder spitz in der Wiedergabe.
  • 07.09.2020, 16:56
    wgh52
    Zitat:

    Zitat von Don Key Beitrag anzeigen
    ...die Flanke des TMTs zum Hochton hin würde ich mir genauer ansehen. Wenn der TMT keinen ziemlich gutmütigen Rolloff hat, sehe ich da wie gesagt ziemliches Verbesserungspotential (Unterdrückung der Membran-Reso / "Aufbrechen"), zumindest in der Symmetrie der beiden Flanken (TMT / HT)....

    Hallo Mathias,

    danke für den klaren Hinweis! Das könnte Teil 2 des Projektes, nach Wechsel des HT Kondensators sein, und zwar im Zusammenhang mit der Drosselspulenaktion (kenne die Werte nicht und hab keine L-Messbrücke...). An das eventuelle "Durchschlagen der TMT Membranreso hatte ich gar nicht gedacht, 6dB/Okt Filter hab ich ja bei den Aktiven auch nicht ;)

    Zitat:

    Zitat von Don Key Beitrag anzeigen
    .... Wenn Dir der Hochton jetzt schon tendenziell zu scharf ist, so wird der einzige Effekt des 8,2uF-Kondensatortausches der sein, dass diese Schärfe noch zunimmt, da Folien einen niedrigeren Durchgangswiderstand aufweisen, als Elkos.
    Du packst dann nochmal 0,5 - 1dB auf den Hochtonpegel d'rauf....

    Um die Pegelanpassung mach ich mir weniger Sorgen, denn wie gesagt ist sowieso der DEQX PDC in der Kette, mit dem ich die Tonalität während Musik läuft einstellen kann. Jaja... Kanonen auf Spatzen, aber Spaß macht's halt auch ;)

    Ja, die niedrige Übernahmefrequenz der Kalotte macht mir auch Sorgen und ich hatte ja schon erwähnt, dass ich die Box vielleicht mal auf dem Drehteller messe :). Allerdings schien mir die Verfärbung bei verschiedenem Einwinkeln nicht sehr groß, aber die Wände sind auch >1m weg :engel:
  • 07.09.2020, 17:03
    Don Key
    Du kaufst Dir also ERSTMAL zwei 8,2uF Folien-Cs, um dann im 2. Arbeitschritt, in dem Du den Übergang TMT zu HT überprüfst, evtl. zu merken, dass z.B. 6,8uF eigentlich viel besser passt ... ???:eek:

    Kaufst Du auch immer erst irgendwelche Zutaten ein und überlegst Dir erst danach, nach welchem Rezept Du überhaupt kochen willst ?

    Na gut, jedem das Seine ...
  • 07.09.2020, 19:09
    wgh52
    Hallo Matthias,

    ich schätze Deinen Rat und Deine Kompetenz, werde wohl wirklich erstmal messen :)

    Mit dem verschärften Ton Deines grundsätzlich/sachlich mEn richtigen Beitrages bin ich aber nicht einverstanden!

    Nochmals Danke an alle, die hier beigetragen haben :prost:
    Ich geh' jetzt erstmal in Klausur mit dieser Sache.
  • 07.09.2020, 22:28
    wholefish
    Zitat:

    Zitat von Kalle Beitrag anzeigen
    Der Hinweis auf die Kosten ist unsinnig, wenn es danach geht, sollten wir unser Hobby in die Tonne kloppen und das Forum könnte schließen.

    Das seh ich nicht so. Nicht jede "Optimierung" bringt auch lohnenswerte Verbesserung (vllt sogar Verschlechterung aus genannten Gründen). Das muss man natürlich für sich selbst abwägen, ob man das machen will. Aufgrund der meist niedrigen Kosten meinte ich ja, dass man es halt entweder macht, oder nicht. Keiner von uns hat ne Glaskugel und kann sagen, ob die Kondis überhaupt nachgelassen haben :D
  • 07.09.2020, 23:04
    Kalle
    Zitat:

    Zitat von wholefish Beitrag anzeigen
    keiner von uns hat ne Glaskugel und kann sagen, ob die Kondis überhaupt nachgelassen haben :D

    Aber vielleicht ein LCR-meter, es muss ja nicht direkt eine Hightech Glaskugel sein🤔
  • 08.09.2020, 06:16
    ArLo62
    Ich hatte ja letztens bei meiner NAD3020 Überholung mal die ausgetauschten Cs gemessen. Waren, meine ich, 54 Stck. Alle waren noch in der Toleranz.
    Gruß
    Arnim
  • 08.09.2020, 09:05
    Kalle
    Hallo Arnim,
    na ja, die üblichen -20% und + 100% sind für Frequenzweichen kein so guter Toleranzbereich:D.
    Jrooß Kalle
  • 08.09.2020, 09:19
    Don Key
    Reitet doch bitte vorerst nicht auf Bauteilewerten /-Qualität herum.
    Das ganze ist ein 17/19-Konstrukt mit 'ner Trennfrequenz von weit unter 2 kHz.
    Minderwertige Bauteile gegen höherwertige auszutauschen ist sinnvoll, jedoch nur dann, wenn diese Maßnahme dann auch zu etwas Positivem führt und die Weiche als solches mit eben ihren Bauteilewerten steht.
    Erstmal sollte Winfried das Dingens meßtechnisch auf Herz und Nieren untersuchen. Evtl. kann die Trennung ja zum Wohle des Klanges noch höher geschoben werden.
    Wann immer klar ist, dass da zumindest "etwas" geht, bin ich der letzte, der gegen einen Bauteiletausch ist.
    Nur sind bei diesem Konstrukt noch viel zu viele Fragezeichen auf ganz anderer Ebene.

    @Winfried - sorry, wenn ich "verschärft" 'rüberkam, war nicht meine Absicht, nur wollte ich Dich partout vor dem "blinden" Bauteiletausch in diesem Stadium Deiner Arbeitsschritte bewahren.
    Glaub' mir bitte - NOCH bringt es nichts.
    Dinge haben halt ihre Reihenfolge.
  • 08.09.2020, 09:58
    Kalle
    Zitat:

    Zitat von Don Key Beitrag anzeigen
    Reitet doch bitte vorerst nicht auf Bauteilewerten /-Qualität herum.

    Moin,
    ich denke, du bist nicht unser Erziehungsberechtigter und wir reiten worauf und wohin auch immer:p dahin, wo wir Spaß drauf haben:).

    Jrooß Kalle
  • 08.09.2020, 10:14
    Don Key
    Ok, aber dann setz' Dich zumindest 'mal richtig herum auf den Gaul.
  • 08.09.2020, 10:44
    wgh52
    Freunde,

    ich finde es ist, für das Stadium in dem sich dieses Projekt befindet, alles Relevante und Voranbringende gesagt, wofür ich danke! Bitte vermeidet Befindlichkeiten, Eure Kompetenzen sind anerkannt, Eure Antworten akzeptiert!

    Ich melde mich wieder, wenn ich Weichen- und Winkelmessungen habe, das kann paar Tage dauern.
  • 08.09.2020, 10:49
    ArLo62
    Hi Kalle!
    Die rechnerischen Werte bekommt man in der Regel aber auch nicht als Einzelwert.
    Wie viele Bastler messen "Audio" Kondensatoren aus?
    Die alten Kondensatoren lagen alle um 5% zum aufgedruckten Wert. Die Neuen eher nicht.
    Gruß
    Arnim
  • 08.09.2020, 11:03
    Don Key
    Na ja, wer denn 5% Abweichung hört ...
    Da kommt man dann wirklich in und über den Bereich der Chassis-Toleranzen.

    @Winfried - ein LCR-Meter (< 30€) solltest Du Dir bei Vertiefung in die Materie zulegen.
    Bringt einen wirklich weiter (Werte überprüfen, Spulen ab-/aufwickeln, etc.).
    Da hat Kalle imho absolut Recht.

    Aus zumindest meiner Sicht gibt's hier auch keinerlei persönliche Befindlichkeiten.
    Kalle - wie ich ihn einschätze - als auch ich können mit solcherlei "Gefrotzel" ziemlich gut umgehen. Gell Kalle ? :prost:
  • 08.09.2020, 12:55
    Kalle
    Zitat:

    Zitat von Don Key Beitrag anzeigen
    Kalle - wie ich ihn einschätze - als auch ich können mit solcherlei "Gefrotzel" ziemlich gut umgehen. Gell Kalle ? :prost:

    Ich reite im Wald immer rückwärts sitzend, da schlagen mir die Äste nicht ins Gesicht, clever wah.:prost:

    So ein LCR-Meter ist unverzichtbar, allein schon weil halbwegs exakte Messungen im Niedrigohmbereich möglich sind.
    Ich habe mir das Teil zugelegt, als ich im RIAA-Bauwahn war.
    Wobei der exakte Wert IMHO nicht so wichtig ist als gleiche Werte auf beiden Kanälen.
    Ich habe ein größeres Kistchen mit russischen 3,3 µF MKPs mit 400V ... gabs mal für 50Cent/Stück.95% haben 3,27µF +-0,03. Aus gleicher Quelle habe ich 10µF Vishay, die alle 9µF +-0.05 haben. So ein LCR-Meter ......... hatten wir schon.
    Auf- und Abwicklen von Spulen zur Zweit- und Drittverwertung spart Resourcen und Geld.

    Jrooß Kalle
  • 08.09.2020, 15:16
    wgh52
    OK... Bitte siehe hier Danke!
  • 09.09.2020, 23:37
    wgh52
    Ein kleines "update": Ein Dayton DATS V3 Messgerät ist unterwegs zu mir. Wenn's hier ist geht's ans Messen der Induktivitäten, des Impedanzganges, der Richtwirkung und der akustischen Weichenwirkung. Das wird etwas Zeit brauchen, aber ich plane hier weiter zu "posten" und Entscheidungen "begleitet" zu bekommen.

    Bis bald... :prost:
  • 12.09.2020, 13:25
    wgh52
    Ja, der Reiz des Neuen... :prost:

    Das DATS V3 mußte natürlich sofort am Objekt der Begierde ausprobiert werden.

    Resultat Bauteilewerte (linke Box):
    https://abload.de/img/hecointerior430sweichrlkje.png
    Impedanzkurven beide Boxen:

    https://abload.de/img/hecointerior430simped2ukam.png

    Impedanzkurven TMT & TT (Freiluft ohne Weiche):

    https://abload.de/img/hecointerior430simpedjvjhl.png

    Impedanzkurve HT (ohne Weiche):

    https://abload.de/img/hecointerior430simpedhjj7g.png

    Soweit die Messergebnisse. Die akustischen Messungen schaffe ich heute nicht, aber vielleicht ergeben sich ja doch schon erste Einblicke...
  • 12.09.2020, 17:18
    Don Key
    Hi Winfried,
    erstmal super, dass Du mit Deinem "DATS" so zufrieden bist und Dir damit offenbar das für Dich genau Richtige gegönnt hast. :prost:
    2 Anmerkungen -
    Warum misst Du die TSP des Hochtöners (braucht kein Mensch) aber nicht die viel aussagekräftigeren des/der Tieftöner?
    Eine HT-Reso von 1300Hz beißt sich wie befürchtet mit einem Einsatz ab 1500Hz und zwar ziemlich.
    Grobe Faustformel ist ftrenn = 2 x fres. Auf jeden Fall alle Chassis messen,
    die HTs werden wohl in FF geradezu "schwimmen" und da steht nach ~30 Jahren zu befürchten, dass das Zeugs hart geworden ist.
    Interessant ist halt unter diesen (Chassis-)Vorraussetzungen, wie weit Du die TMTs nach oben hin laufen lassen kannst.
Powered by vBadvanced CMPS v4.3.0