» über uns

  • 31.03.2022, 17:19
    4711Catweasle
    Moin Hartmut,

    Zitat:

    Zitat von dy1026u Beitrag anzeigen

    Messung ohne waveguide

    Anhang 65713


    Messung mit waveguide
    Anhang 65712

    der Achs (0 Grad) Frequenzgang sagt imho nicht sehr viel aus.
    Ich schaue mir das immer unter Winkeln an......

    Für eine schnelle Übersicht reicht imho 0, 15 und 30 Grad.:)

    Die Eiers gefallen mir. :prost:
  • 01.04.2022, 00:45
    dy1026u
    Liste der Anhänge anzeigen (Anzahl: 1)
    Blattgold
    Moin,

    ich habe mir gedacht, falls es nicht der beste Battlebeitrag werden sollte, wird es immerhin der Teuerste und habe "Die Platten Goldenen Eier" mit Blattgold belegt. :cool:

    Macht vom Titel ja auch Sinn und ist mal etwas Anderes als schnöder Klavierlack oder Furnier von toten Bäumen? :rtfm:

    Anhang 65724

    Hat ja nun einen entsprechenden Wert und ich frage mich, ob ich die Exponate zum Battle selber versichern muss oder wie das bei Ausstellungen Usus ist, dass der Veranstalter dies übernimmt. Reichen die Materialrechnungen oder muss ich ein Gutachten einreichen?

    Als nächstes bekommen die Eier noch ordentliche Standfüße.

    @Karsten: ich hatte die TW70 nur schnell auf einer Noppenschaumunterlage gen Decke, mit ca.50cm Mikrofonabstand gemessen. Das hat für mich als Ausschlusskriterium, der neuen Serie gegenüber der Alten, zunächst ausgereicht. Vielleicht mach ich es noch mal vernünftig ;) Morgen sollten auch die restlichen Bauteile für die Messbox da sein und ich kann endlich auch Impedanzen messen. Dann baue ich die passive Weiche. Momentan spielen die Eier noch über miniDSP, mit sehr einfachen Einstellungen. Wenn ich das passiv so nachgebildet bekomme, wird die Weiche sehr übersichtlich. :D

    Grüße, Hartmut
  • 01.04.2022, 07:39
    SNT
    Hallo Hartmut,

    der Innovationspreis ist dir schon mal sicher, das steht fest! Das Thema ist auch sauber und sogar terminlich perfekt zu Ostern umgesetzt. Kannst du denn schon ein Fazit ziehen? Wie hoch ist denn das Ei geworden?

    Gruß von Sven
  • 01.04.2022, 08:09
    mechanic
    Wunderschön geworden, Hartmut !

    P.S. In der Krise wird halt oft auf Gold gesetzt, braucht dann aber ein deutlich größeres Schließfach :D !
  • 01.04.2022, 10:55
    Rainer
    Hallo Hartmut,

    nettes Design.
    Was jetzt noch fehlt, ist eine der Eiform angepasste Lautsprecherabdeckung.
    Das könnte klappen, wenn man einen groben Stoff mit Harz tränkt und über das Ei spannt zu aushärten.

    Nur so als Anregung.
  • 01.04.2022, 11:09
    ax3
    Liste der Anhänge anzeigen (Anzahl: 1)
    Humpty Dumpty
    Sehr schön, der Name und die Ständerform stehen also auch schon fest: Humpty Dumpty

    https://www.diy-hifi-forum.eu/forum/...5&d=1648804089

    Anhang 65725
  • 01.04.2022, 11:28
    SimonSambuca
    Da muss ich doch glatt an die Austin Powers filme denken... speziell Goldständer... Yeah baby :D
  • 01.04.2022, 21:57
    dy1026u
    Moin,

    danke für Eure Ideen und Bekundung Eurer Anerkennung :prost:

    tja erstes Fazit?: es kaut mir nix am Ohr. Macht Spaß zu hören. Schon erstaunlich was die beiden kleinen Chassis so abliefern. Ehrlich gesagt, hätte ich das so nicht erwartet.

    Innovationspreis für das Ei? Glaube ich nicht, da gibt es noch n komischen openbaffle-passivmembran-Beitrag. Aber der ist ja genau wie das platte güldene Ei auch noch gar nicht teilnahmeberechtigt, da Nachrückliste. Ich battle einfach mit mir selbst :denk::joke:

    Höhe; wie im Anfangspost geplant, ist 62cm und da Vorne jetzt was abgeflacht ist, bleiben wohl so ca. 21 Liter Nettovolumen.

    mein Schließfach hat ca. 20qm und nennt sich mein Hörraum:D für einen Geldspeicher wie bei Onkel Dagobert reicht es noch nicht.

    mit Lautsprecherabdeckungen habe ich unterschiedliche Erfahrungen: Mal ist es vorteilhaft und es lassen sich störende Frequenzen dadurch auch wegfiltern, wenn es aber ohne Abdeckung gut ist, stört mich so eine Abdeckung nur. Die Idee, der Formgebung finde ich gut, würde aber wohl Fliegendrahtgitter nehmen und dengeln.

    HumptyDumpty macht ja auch was her:cool: Ich dachte wirklich über Entenfüße nach, bin davon aber abgerückt. Auf 3 Beinen steht das stabiler.

    ach ja Goldständer... Sniedel ist Schlüssel...:D

    Schönes Wochenende, Hartmut
  • 02.04.2022, 22:12
    Pollton
    Hallo Hartmut,

    faszinierend diese Eier:)
    Jetzt wo die Chassis drin sitzen, sieht man, wie groß sie eigentlich sind. Beeindruckende Arbeit:thumbup:

    Gruß
    Werner
  • 03.04.2022, 13:20
    dy1026u
    Liste der Anhänge anzeigen (Anzahl: 5)
    Moin,

    ich habe die aktuellen Neuen TW70 modifiziert; 1 Schicht Parkettlack auf das Membran, das Pappdustcap entfernt und durch eine Gewebedustcap von einem unbrauchbaren Kalottenhochtöner ersetzt. Optisch ist es jetzt nicht ganz so schick geworden, aber die Messung gefällt mir deutlich besser.

    Dann möchte ich noch drauf hinweisen: ich habe eine dritte Version TW70 entdeckt, die sich ähnlich wie meine anderen alten TW70 misst.

    Anhang 65760Anhang 65761

    Der alte mit Metalldustcap und der neue modizierte mit Gewebedustcap:
    Anhang 65762

    Noch einmal im Vergleich alt gegen neu(unmodifiziert)
    Anhang 65764

    die Alten sind immer noch die Besten.

    wichtiges Edit: jetzt wo der Kleber ausgehärtet ist, sieht die Messung grausig aus und die Chassis sind nahezu unbrauchbar... wenn ich Zeit und Lust finde, gehe ich da noch mal bei. :built:

    Schönen Sonntag, Hartmut
  • 08.04.2022, 12:39
    dy1026u
    Liste der Anhänge anzeigen (Anzahl: 2)
    Moin,

    für meinen kleinen Raum habe ich den BR-Kanal verschlossen, das passt hier besser. Gegen ein paar kleine Impedanzpickel ist etwas Isoblue an 2 Wände gekommen.

    Winkelmessungen

    Anhang 65822Anhang 65823

    Dann geht das demnächst mit VituixCad los.

    Grüße Hartmut
  • 09.04.2022, 10:30
    Slaughthammer
    Zitat:

    Zitat von dy1026u Beitrag anzeigen
    Winkelmessungen

    Anhang 65822Anhang 65823

    Dann geht das demnächst mit VituixCad los.

    Das sind keine Winkelmessungen, das sind Raummessungen. Den Aufwand das in VituixCAD einzupflegen kannst du dir sparen, VituixCAD ist ist für raumeinflussfreie Messungen entwickelt. Für Raummessungen ist REW schon genau das richtige Werkzeug.

    Gruß, Onno
  • 09.04.2022, 13:31
    dy1026u
    ohoh, Du bist heute schon der Dritte, der mir solche negativen Botschaften mitteilt. :eek: Danke:prost:

    Na gut, es ist ja nun schon drin in VituixCad und die simulierten Weichenbauteile, an Hand meiner "ungünstigen Raummessungen", habe ich eh alle hier liegen, bis auf einen Kondi, Das ist jetzt erst mal nicht so schlimm, das einfach mal aufzubauen.

    Dann seh ich weiter.

    Schönes Wochenende, Hartmut
  • 10.04.2022, 17:47
    dy1026u
    Liste der Anhänge anzeigen (Anzahl: 2)
    Moin, habe meine Drohung war gemacht und frei nach dem Motto: "Schrott wird flott" - aus den Bauteilen die hier so liegen und mit Hilfe von Vituix Cad mit meinen, nach mehreren Aussagen ungünstig erstellten WinkelRaum-Miss-Messungen, die erste passive Weiche, (ne es ist schon die Zweite, ich musste da noch dezent im Tieftonzweig was abändern) aufgebaut.


    Anhang 65836 Anhang 65837

    Dann höre ich mir das mal an. Aktuell ist es gefällig und mit dem aktuell provisorischen Spannungsteiler-Poti vor dem TW70 kann ich, sollte Matthias zu Besuch kommen noch etwas Hochton dazu schaufeln.

    Grüße, Hartmut
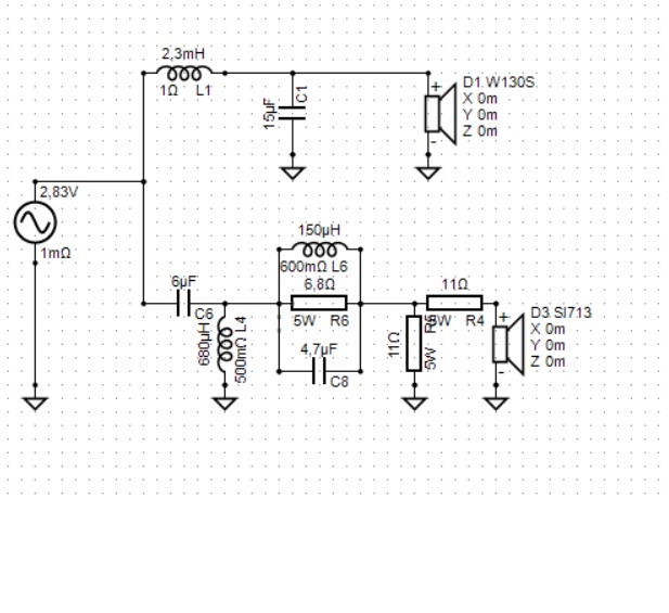
  • 08.05.2022, 00:06
    dy1026u
    Liste der Anhänge anzeigen (Anzahl: 3)
    Moin,

    wie schon angedeutet ist hier Schluss...

    Allerdings geht es auch weiter. Nur nicht mehr Battlekonform, da mir das Zusammenspiel der beiden Chassis nicht zusagt oder ich zu doof bin das vernünftig zu kombinieren.

    Da noch Keiner eine Idee hatte, wo ich jetzt weiter berichten soll, mache ich das der Übersicht halber erst mal hier.

    Habe für andere Hochtöner Adapter ausgedruckt. mit 11cm Pappring und alten CD-Rom ein Hochtongehäuse zusammengeklebt, Etwas Noppenschaum und Isoblue hinein und Visaton SL713 eingeschraubt.

    Gemessen und mit meinen vorhandenen Bauteilen, die sich so angesammelt haben eine Weiche gebaut. Gemessen, Weiche optimiert. Gemessen. Sperrkreis entworfen, bissel rumprobiert und ...

    ...läuft.

    Anhang 66175
    Anhang 66173
    Anhang 66174
    VituixCad hatte ich lediglich angeworfen um den Weichenplan zu zeichnen.

    Wenn es auf Dauer gefällig ist, optimiere ich ggf. noch einmal die Einbaupositionen der Chassis. Ich denke, dass für eine optimale Abstrahlcharakteristik beide Chassis weiter nach oben gesetzt werden können. Aktuell mag ich aber meine XPS-krümelfeie Wohnung. :rtfm:

    Grüße, Hartmut
  • 08.05.2022, 07:41
    wholefish
    Schade, dass du das Teilnehmerfeld wirklich verlässt.
    Versteh nur nicht ganz, wieso du dann nicht wenigstens einen gescheiten HT einbaust??

    Ich denke, dass ein Problem deiner Unzufriedenheit am w130s in der Minimalbeschaltung liegt. Die große Spule zieht ihn war hinten relativ gut gerade, schluckt aber auch ordentlich Details, Räumlichkeit... Oder wie man das nennen möchte.
    Mit kleinerer Spule ergeben sich beim w130er dann eben die Probleme um 1khz, sowie untenrum bei 200hz. Die kann man aber filtern.
    Bei mir ist es andersrum, was den Schaltungsaufwand angeht. Bei mir hat der w130s4 viele Bauteile, dafür ist der tw70 kompakter beschaltet.
  • 08.05.2022, 08:51
    dy1026u
    Moin,

    ein "vernünftiger" Hochtöner ist relativ :D Es gibt sicher Bessere, aber so ganz schlecht ist er auch nicht, sonst hätte ich die SL713, nach meiner damaligen Probemessung, sofort entsorgt. Ihr glaubt gar nicht wie viele Chassis ich schon weggeworfen habe, da ich es nicht über das Herz bringe, Anderen den Müll noch anzudrehen.

    die SL713 lagen hier halt ungenutzt rum und würden sogar noch 1 Oktave tiefer spielen können. Mit meinen anderen verfügbaren Hochtönern komme ich nicht auf so eine einfache tiefe Trennung.

    ...und es hat nix mehr gekostet, außer Bastelzeit, in der ich wieder Mehr über passive Frequenzweichenbauteile lernen konnte. ;) ...mein erster funktionierender Sperrkreis :joke:

    Schönen Sonntag, Hartmut
  • 08.05.2022, 11:17
    mechanic
    Zitat:

    Zitat von dy1026u Beitrag anzeigen
    Mit meinen anderen verfügbaren Hochtönern komme ich nicht auf so eine einfache tiefe Trennung.

    Moin Hartmut, mit dem FRS5X sollte das aber doch gehen und ein flaches WG mag der auch (Wavecone). Der "5er" ist für mich der beste der Visaton-Konus-Hochtöner ....
  • 08.05.2022, 13:07
    dy1026u
    Mag sein, ich hatte meine frs5x weiter gegeben. Bessere Konushochtöner haben Andere gebaut,
  • 08.05.2022, 13:27
    fosti
    Moin Hartmut,
    ich finde der SL713 passt super zu Deinem Design-Ei :prost:
    Wenn Du ihn dann noch optisch in die ehem. Öffnung integrierst ist das doch ein schicker Designlautsprecher!

    Viele Grüße.
    Christoph
Powered by vBadvanced CMPS v4.3.0