» über uns

das Ei

Druckbare Version

  • 18.01.2022, 13:37
    dy1026u
    Liste der Anhänge anzeigen (Anzahl: 2)
    Eiersalat
    Moin,

    Weichenteile von AudioTschentscher sind da und ich habe angerichtet.

    Anhang 64214

    Nach erstem Hören habe ich den HT-Condi von 4,6µF auf 3,6µF verkleinert. Hört sich für mein Empfinden angenehmer an.

    Kurz mal eben das Mikro vorgehalten. "ungefenstert":o

    Anhang 64215

    Hat Ähnlichkeit mit der Simu von Olli.

    In meinem Raum mutieren die Kleinen, am Hörplatz zum Bassmonster. Nahfeld ist genial. Ich bin echt erstaunt wie mühelos dies kleine Chassis recht tiefe Basstöne reproduziert.

    Grüße, Hartmut
  • 20.01.2022, 07:14
    dy1026u
    Liste der Anhänge anzeigen (Anzahl: 4)
    Moin,

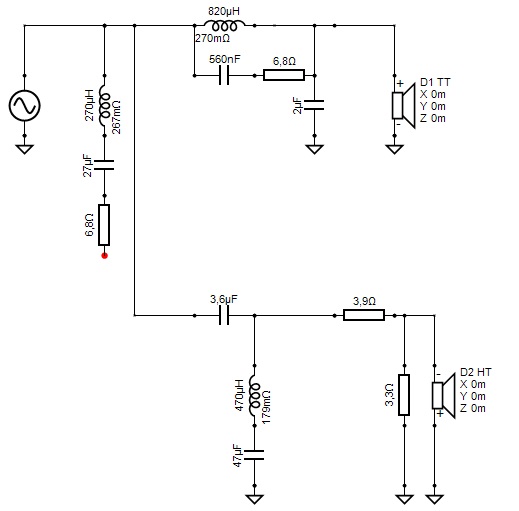
    es macht sich mal wieder positiv bemerkbar, wenn man gute Freunde hat, die sich der Sache annehmen. So hatte Matthias (Don Key) die Simulation von Olli bei sich geladen und noch Ideen, die Weiche zu optimieren. Olli hat das aufgegriffen und hat per Simu diese Idee weiter optimiert und ich durfte das dann mit 2 weiteren Bauteilen in der Praxis umsetzten.

    Simulation und aktuelle Weiche

    Anhang 64271

    Anhang 64270

    Anhang 64269

    Anhang 64272

    Der von mir akustisch wahrgenommene 3,6µF im Hochtonzweig ist geblieben. Der 47µF ist dazugekommen und sehr entscheidend für den optimalen Phasengang ist der 2µF, parallel zum KT100V.

    Auf so Etwas wäre ich nie gekommen und konnte durch die Simulation und die Erfahrung von Matthias und Olli entstehen. Danke :prost: Und wenn ich schon mal beim Bedanken bin, möchte ich dies auch bei Pulsar99. Am Volumen der Propper hatte ich mich orientiert und auch die Abmessungen des Bassreflexrohr konnte ich auf die Abmessungen meines dezent dünneren Rohres umrechnen. Durch das dünnere Rohr, wird es kürzer und die Rohröffnung im Inneren des Ei liegt jetzt genau im Eizentrum - da ist quasi; "das Gelbe vom Ei".

    Grüße Hartmut
  • 21.02.2022, 14:11
    ArLo62
    Da hat auch jemand Eier. Interessant finde ich den Werkstoff.
    https://www.ebay-kleinanzeigen.de/s-...nt=app_android
  • 21.02.2022, 16:06
    dy1026u
    Der Werkstoff, ja, Holzleim kann ich nachvollziehen, dann trocknet es schneller, aber Sand sehe ich kritisch, dann wird das bröselig.

    Unverschämt ist der aufgerufene Preis mit dem schrottigen markaudio allplärr Chassis.

    Als ich mich kritisch über dieses Chassis im Hififorum geäußert hatte, bin ich da fast rausgeflogen. Mein Beitrag wurde gelöscht.

    Grüße, Hartmut
  • 21.02.2022, 17:49
    SNT
    Den Preis finde ich nicht unverschämt, wenn man bedenkt wieviel Arbeit da drinnen steckt. Das interessante ist die Mischung, Sand ist billig, Zellulose auch aber Holzleim? Ist eigentlich ziemlich teuer.

    Gruß von Sven
  • 21.02.2022, 18:42
    ax3
    Zitat:

    Zitat von SNT Beitrag anzeigen
    Das interessante ist die Mischung, Sand ist billig, Zellulose auch aber Holzleim? Ist eigentlich ziemlich teuer.

    Gruß von Sven

    Wenn man Ponal im 250ml Fläschchen kauft, ja, wenn man Holzleim selbst macht, nein

    Hier mal ein paar Anregungen
    https://www.hausjournal.net/holzleim-selber-machen
  • 21.02.2022, 20:18
    dy1026u
    Das ist wildes Gebastel mit einem zu unrecht hoch gelobten Chassis, Die Verarbeitung ist hingehuscht, das Bassreflexrohr steht schief über dem Ei raus und der Käufer soll sich gefälligst selbst Etwas bauen damit das Ding nicht umfällt.

    Super! ein BastelWastelEi was höchst wahrscheinlich noch nervig plärrt. für 750 Euro, das ist extrem unverschämt

    Falls jemand meine Eier für 750 Euro kaufen möchte, gebe ich diese gerne ab. Sogar mit einer perfekten passiven Weiche.
    Ich gebe sogar meine Pappständer dazu und zum Basteln gibt es auch noch Etwas; die Abdeckringe kann sich jeder individuell selbst anfertigen... :D Wie sich das gehört schließe ich natürlich auch sämtliche Garantie und Gewährleistungsansprüche aus.:rtfm:

    :joke::prost:
  • 21.02.2022, 20:32
    NuSin
    Zitat:

    Zitat von dy1026u Beitrag anzeigen
    Anhang 64271

    Anhang 64270

    Anhang 64269

    Anhang 64272

    Der von mir akustisch wahrgenommene 3,6µF im Hochtonzweig ist geblieben. Der 47µF ist dazugekommen und sehr entscheidend für den optimalen Phasengang ist der 2µF, parallel zum KT100V.

    Grüße Hartmut

    Das sieht verdammt gut aus:). In Sachen Weiche brauche ich auf jeden Fall noch einige Nachhilfe, damit mein Projekt halbwegs was wird :eek:
  • 22.02.2022, 07:04
    dy1026u
    Alleine hätte ich das auch nicht so perfekt hinbekommen. Ich hatte massive Unterstützung von Olli und Matthias. :prost:
  • 09.09.2022, 05:38
    dy1026u
    Liste der Anhänge anzeigen (Anzahl: 2)
    Moin,

    die Weiche ist in den Ständer (Pappdose von Jysk) gekommen.

    Anhang 67220

    Anhang 67221

    Grüße Hartmut
  • 09.09.2022, 07:27
    SimonSambuca
    :D :prost:

    Mir gefallen die Dinger einfach sau gut.


    Mal ein paar richtig gute (retro angehauchte) Bilder von den Dingern machen und bei ebay für 800 Flocken anbieten! ;)
Powered by vBadvanced CMPS v4.3.0