» über uns

  • 02.03.2021, 08:00
    Azrael
    Mal davon abgesehen, dass ich die Chassis ja schon alle hier habe und sie deshalb nicht mehr z.B. nach bestimmten Klirrspektren auswählen muss, widerstrebt mir die Idee, Klirr gezielt zum Sounding einzusetzen irgendwie. :denk:

    Ich wollte mit der Trennfrequenz ja auch deshalb etwas höher landen, weil mir 1,1 kHz für die Treiber/Horn-Kombi etwas zu tief erschienen sind. Dass ich dabei die Klirrspitze bei 1,5 kHz gleich mit einhege, ist da halt ein angenehmer Nebeneffekt. Oder würdest du das anders machen?

    Viele Grüße,
    Michael
  • 02.03.2021, 11:44
    Gaga
    Hallo Michael,

    das...
    Zitat:

    Mal davon abgesehen, dass ich die Chassis ja schon alle hier habe und sie deshalb nicht mehr z.B. nach bestimmten Klirrspektren auswählen muss, widerstrebt mir die Idee, Klirr gezielt zum Sounding einzusetzen irgendwie.
    ....sehe ich persönlich auch so. Abe kann man natürlich machen, wie man will.

    Viel wichtiger: Wollte mich bei der Gelegenheit bei Dir für die Herstellung der 'Bäckchen', Durchführung der Vergleichsmessungen des Horns 'mit/ohne' und tolle Dokumentation bedanken. Für mich sehr ineressant, große Klasse!

    Grüße,
    Christoph
  • 02.03.2021, 17:05
    Azrael
    Dankeschön. :prost:

    Das war ein bisschen wie weiland Jugend Forscht, und das mit 50....:eek::cool:

    Viele Grüße,
    Michael
  • 04.03.2021, 14:17
    Azrael
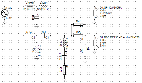
    Ich glaube, es hat sich aussimuliert. Die letzten Ergebnisse sehen so aus:

    Weiche:
    https://www.diy-hifi-forum.eu/forum/...7&d=1614862258

    "Sixpack":
    https://www.diy-hifi-forum.eu/forum/...9&d=1614863103

    Horizontales Abstrahlverhalten, nicht normiert:
    https://www.diy-hifi-forum.eu/forum/...3&d=1614863103

    Horizontales Abstrahlverhalten, normiert:
    https://www.diy-hifi-forum.eu/forum/...2&d=1614863103

    Vertikales Abstrahlverhalten (negative Winkel meinen zur Unterseite hin, positive zur Oberseite), nicht normiert:
    https://www.diy-hifi-forum.eu/forum/...1&d=1614863103

    Vertikales Abstrahlverhalten, normiert:
    https://www.diy-hifi-forum.eu/forum/...0&d=1614863103

    Hat vielleicht jemand eine Ahnung, woher der seltsame Einbruch bei so 550 Hz kommen könnte, der sich da durch alle Winkel zieht? Ich vermute da nichts Schlimmes hinter und so würde ich, wenn es keine Einwände gibt, mal shoppen gehen. :cool:

    Das hier wäre dann die Einkaufsliste:
    https://www.diy-hifi-forum.eu/forum/...8&d=1614862335

    Viele Grüße,
    Michael
  • 04.03.2021, 15:47
    4711Catweasle
    Zitat:

    Hat vielleicht jemand eine Ahnung, woher der seltsame Einbruch bei so 550 Hz kommen könnte, der sich da durch alle Winkel zieht? Ich vermute da nichts Schlimmes hinter und so würde ich, wenn es keine Einwände gibt, mal shoppen gehen.
    No Sir - der Impedanzgang ist in dem Bereich ja auch sauber.....
    Ich würde da auch nicht soooo viel drauf geben, durch das gaten hast Du in dem Bereich eh relativ wenig gültige Messpunkte.

    Simu sieht imho sehr klasse aus. :prost:

    Grüße
  • 04.03.2021, 16:09
    Joern
    Zitat:

    Zitat von Azrael Beitrag anzeigen
    Hat vielleicht jemand eine Ahnung, woher der seltsame Einbruch bei so 550 Hz kommen könnte, der sich da durch alle Winkel zieht? Ich vermute da nichts Schlimmes hinter und so würde ich, wenn es keine Einwände gibt, mal shoppen gehen. :cool:

    Hi

    hilft da vielleicht ein watte-gefülltes Röhrchen ?
  • 04.03.2021, 16:16
    Don Key
    Zitat:

    Zitat von Joern Beitrag anzeigen
    Hi

    hilft da vielleicht ein watte-gefülltes Röhrchen ?

    Dann würd's aber im Imp.-Gang wohl auch sichtbar sein.

    Hast Du 'mal 'ne Nahfeldmessung vom Port gemacht bezügl. Portreso ?
  • 04.03.2021, 16:16
    4711Catweasle
    Zitat:

    Zitat von Joern Beitrag anzeigen

    hilft da vielleicht ein watte-gefülltes Röhrchen ?

    Das hat mich auf eine Idee gebracht.:prost:

    Michael, schau mal in der Port Nahfeld Messung wo die Portreso zu liegen kommt.
    Ich hatte das mal bei einem Projekt, rückseitig verbauter Port, da wurde "das" mit zunehmenden Winkeln schlimmer....

    EDIT: Synchron Posting sollte olympisch werden.:D

    Grüße
  • 04.03.2021, 16:28
    Joern
    Zitat:

    Zitat von Don Key Beitrag anzeigen
    Dann würd's aber im Imp.-Gang wohl auch sichtbar sein.

    isses doch auch .... :eek:
  • 04.03.2021, 16:51
    4711Catweasle
    Zitat:

    Zitat von Azrael Beitrag anzeigen

    Nackert liegt fb bei so 69 Hz, bedämpft bei etwa 62 Hz.

    Die beiden Messungen habe ich dann übereinander gelegt:

    https://www.diy-hifi-forum.eu/forum/...3&d=1587918629

    Der Zacken bei 350 Hz ist denn wohl eine erfolgreich getilgte Stehwelle gewesen, der kleine Hubbel bei so 650 Hz dürfte vom Treiber kommen, weil er in der Freiluftimpedanzmessung, die ich für die Ermittlung der TSP gemacht habe, auch auftaucht:

    https://www.diy-hifi-forum.eu/forum/...4&d=1587918643

    ...und hier der Bereich um 650 Hz stark vergrößert:

    https://www.diy-hifi-forum.eu/forum/...5&d=1587918653

    Hm, imho siehts für mich um 550Hz sauber aus.....kurz vor 700Hz ist ein kleiner "Pickel" im F-gang - der könnte mit der
    ca. 640Hz Störung korrespondieren.:denk:

    Grüße
  • 04.03.2021, 16:55
    Azrael
    Zitat:

    Zitat von Don Key Beitrag anzeigen
    Dann würd's aber im Imp.-Gang wohl auch sichtbar sein.

    Hast Du 'mal 'ne Nahfeldmessung vom Port gemacht bezügl. Portreso ?

    Zitat:

    Zitat von 4711Catweasle Beitrag anzeigen
    Michael, schau mal in der Port Nahfeld Messung wo die Portreso zu liegen kommt.
    Ich hatte das mal bei einem Projekt, rückseitig verbauter Port, da wurde "das" mit zunehmenden Winkeln schlimmer....

    Zitat:

    Zitat von Joern Beitrag anzeigen
    isses doch auch .... :eek:

    Ja, Nahfeldmessungen habe ich gemacht, schon um sie in VituixCAD mit den Fernfeldmessungen zu fügen:
    https://www.diy-hifi-forum.eu/forum/...6&d=1614873049

    Die Portresonanz liegt aber eher bei über 600 Hz, dort also, wo auch im Impedanzgang eine Störung zu sehen ist. Andererseits zeigt die Nahfeldmessung des TMTs die Senke bei so 550 Hz nicht. :denk:

    Mal sehen: vielleicht mache morgen mal Winkelmessungen des TMTs mit verschlossenem Port. Der Port ist übrigens ein Kanal, der an der Rückwand entlanglaufend hinten an der Unterseite mündet.

    Viele Grüße,
    Michael

    *edit*:
    Das überschlägt sich ja hier regelrecht. :)

    Stimmt: ich hatte ja auch mal ausführlichere Impedanzmessungen gemacht. Ja, beim TMT hatte es da tatsächlich einen Pickel. Und jetzt kommt noch eine Portresonanz fast an der gleichen Stelle dazu.
  • 04.03.2021, 17:05
    4711Catweasle
    Zitat:

    Zitat von Azrael Beitrag anzeigen

    Mal sehen: vielleicht mache morgen mal Winkelmessungen des TMTs mit verschlossenem Port. Der Port ist übrigens ein Kanal, der an der Rückwand entlanglaufend hinten an der Unterseite mündet.

    So sah das damals bei mir aus - 75 Grad Port verschlossen (nur verstopft) vs. offen:
    https://www.diy-hifi-forum.eu/forum/...8&d=1612073663
  • 04.03.2021, 17:29
    Azrael
    Rot ist dann wohl offen? Ja, das ist recht deutlich. Hast du damals was dagegen unternommen?

    Viele Grüße,
    Michael
  • 04.03.2021, 17:36
    Don Key
    Die Portreso solltest Du bei ca. 7dB unter Nutzpegel bei der schönen Simu imho sowieso nochmal untersuchen.
    Entweder mit 'nem, von Jörn in's Spiel gebrachten IRR im Port und / oder den Port mittig lochen. Gehäuse ist noch ein Prototyp, oder?
    Rein von den Messungen her dürften Dir ein etwas geminderter Port-Nutzpegel auch noch nicht wirklich weh tun, genauso wenig, wie wenn die Abstimmung noch etwas tiefer rutscht.
    Und der hinten an der Gehäuserückwand laufende Port lädt ja zu Versuchen dieser Art geradezu ein, schon gar, wenn's eh noch 'n Prototyp ist.

    Edith sagt noch, dass auch mit Dämmmmmmmaterial innen am Portanfang noch Spielpotential ist.
  • 04.03.2021, 18:04
    4711Catweasle
    Zitat:

    Zitat von Azrael Beitrag anzeigen
    Rot ist dann wohl offen? Ja, das ist recht deutlich. Hast du damals was dagegen unternommen?

    Richtig:ok:, das ging konstruktiv und überhaupt leider nicht - Gehäuse waren fertig, innen sehr "eng" und nicht meine.
    Ich sehe das klanglich auch nicht sooo furchtbar kritisch....in meinem Fall hat sich das überhaupt erst
    ab 45 Grad ausgewirkt und wurde unter größeren Winkeln halt schlimmer.:)
    Ist imho klar - das Mikro kommt ja der Rückseite/Port immer "näher".

    Andere "PA" Tops machen da, mit Frontport, ganz andere Sauereien.:D

    Zitat:

    Zitat von Don Key Beitrag anzeigen
    ..... und / oder den Port mittig lochen.
    Rein von den Messungen her dürften Dir ein etwas geminderter Port-Nutzpegel auch noch nicht wirklich weh tun, genauso wenig, wie wenn die Abstimmung noch etwas tiefer rutscht.
    Und der hinten an der Gehäuserückwand laufende Port lädt ja zu Versuchen dieser Art geradezu ein, schon gar, wenn's eh noch 'n Prototyp ist.

    Bei mittig angebohrtem Port rutscht die Abstimmung "hoch".....:)
    IRR wäre imho eine gute Lösung ( wenn man ihn "außen" anflanscht) da man dann an der Portlänge / Tuning nichts verändern muß.

    Grüße
  • 04.03.2021, 18:37
    Don Key
    Jou, aber man verliert etwas Pegel. Bei 'nem IRR (im Port) "verschließt" man den Port etwas weiter - Abstimmung rutscht etwas 'runter und man verliert ebenfalls etwas Pegel.
    Aber wie gesagt, die Nahfeld-Messungen lassen mich vermuten, dass 1-2 dB Pegelverlust am Port bei dieser offenbar recht kräftigen Abstimmung noch zu verschmerzen sind.

    Edit - hatte nicht "Bizarre" vor kurzem hier 'mal interessante Messungen zum Thema IRR in BR-Ports veröffentlicht?
    Find's nur g'rade nicht ...
  • 05.03.2021, 10:10
    Azrael
    Zitat:

    Zitat von Don Key Beitrag anzeigen
    Die Portreso solltest Du bei ca. 7dB unter Nutzpegel bei der schönen Simu imho sowieso nochmal untersuchen.

    Zitat:

    Zitat von Don Key Beitrag anzeigen
    Aber wie gesagt, die Nahfeld-Messungen lassen mich vermuten, dass 1-2 dB Pegelverlust am Port bei dieser offenbar recht kräftigen Abstimmung noch zu verschmerzen sind.

    Die Grafik hier....:
    https://www.diy-hifi-forum.eu/forum/...6&d=1614873049

    ....ist da IMHO was irreführend, denke ich. Sie zeigt die unbearbeiteten Nahfeldmessungen von Port und Treiber. Eine Pegelanpassung wegen der unterschiedlichen Flächen von Portquerschnitt und TMT-Membran ist da noch nicht erfolgt.

    Die Membran hat eine Fläche von (lt. Datenblatt) 346 cm², der Portquerschnitt eine von 81,9 cm². Darum muss man wohl davon ausgehen, dass der Pegel des Ports relativ zu dem des Treibers noch einige dB niedriger liegt.

    Das wird im Merging-Tool von VituixCAD auch berücksichtigt: dort muss man für beide Schallquellen diese Flächen angeben, woraufhin auch deutliche Pegelanpassungen durchgeführt werden. Leider werden einem da nicht Port- und Treiberfrequenzgänge einzeln angezeigt.

    Man kann das Merging auch in REW durchführen, allerdings muss man dort wohl vieles händisch rechnen, was VituixCAD automatisch macht. Dort könnte man das dann auch deutlicher sehen. Diese Vorgehensweise ist denke ich hier sehr gut beschrieben.

    Ich habe außerdem irgendwann mal eine "Über den Daumen"-Methode der Pegelanpassung aufgeschnappt: man verschiebt die Messung des Ports so lange entlang der Y-Achse (SPL), bis die abfallende Flanke weit unterhalb von fb auf der des TMTs liegt. Das sieht dann so aus:
    https://www.diy-hifi-forum.eu/forum/...5&d=1614935751

    Die Ursprüngliche Messung des Ports (blau) habe ich dafür um 4 dB abgesenkt (grün). Der Pegel der Portresonanz ist so eher gut 10 bis 11 dB unterhalb dem des TMTs.

    Das Ganze heißt dann aber auch, dass ich im Bereich der Abstimmfrequenz so viel "Fleisch" wohl doch nicht habe, aber mal sehen: später stopfe ich mal das ein oder andere Handtuch in den Port und schaue mal, was die Senke bei 550 Hz dann macht und dann sehen wir mal weiter. :)

    Viele Grüße,
    Michael
  • 05.03.2021, 11:30
    Don Key
    Hey Michael, danke für die (Auf)Klärung.
    Bin auf jeden Fall gespannt, in wieweit der Port da 'reinspuckt !
    Bei unveränderter Portabstimmung käme dann ja Catweasels Idee eines externen IRRs in's Spiel.
    Hast Du zufällig noch nen link zu den Messungen (IRR im Port) von "Bizarre"?
  • 05.03.2021, 11:37
    Azrael
    Ich habe mal per Suchmaschine gesucht: dieser Thread müsste es sein, oder? Den lese ich mir mal durch (wobei: das habe ich glaube ich auch schon mal gemacht :) ).

    Viele Grüße,
    Michael

    *edit*:
    Ja, den Thread kenne ich, habe darin auch gepostet. :cool:
  • 05.03.2021, 11:49
    Don Key
    Jou, den meinte ich, danke.
    Finde ich schon interessant und lädt imho, gerade bei einem Noch-Prototypgehäuse, zum Spielen ein,
    auch wenn offenbar selbst beim "Seitenabzweiger" sich die Abstimmung minimal ändert.
Powered by vBadvanced CMPS v4.3.0