» über uns

  • 20.10.2022, 09:30
    Sepp
    Ich würde die 4mm Löcher auch als ein wenig zu klein ansehen.
    Ich habe das bei mehreren LS Konstrukten erfolgreich umgesetzt.
    Das war z.B. ein Visaton BR25.50 Rohr und da habe ich 8 Löcher a 8 mm mittig rein gebohrt.
    Die Portresonanz war deutlich reduziert, aber auch die Abstimmung verrutscht - wie zu erwarten.
    Das muss man halt berücksichtigen und das BR Rohr länger auslegen ..

    Grüße Dirk
  • 20.10.2022, 11:58
    Azrael
    Zitat:

    Zitat von phase_accurate Beitrag anzeigen
    Ich kann mir vorstellen, dass es am besten funktioniert wenn die gesamte Querschnittsfläche der Löcher dem Querschnitt des Resonators entspricht.

    Ja, das könnte ich mir auch vorstellen. Muss man nur sehen, dass das innere Rohr noch genug "Fleisch" hat, dass es stabil bleibt.

    Zitat:

    Zitat von Sepp Beitrag anzeigen
    Das war z.B. ein Visaton BR25.50 Rohr und da habe ich 8 Löcher a 8 mm mittig rein gebohrt.
    Die Portresonanz war deutlich reduziert, aber auch die Abstimmung verrutscht - wie zu erwarten.
    Das muss man halt berücksichtigen und das BR Rohr länger auslegen ..

    Hast du nur das BR-Rohr rundherum gelöchert oder hast du auch so wie hier einen IRR realisiert, indem du dann noch ein halb so langes Rohr größeren Durchmessers angewendet hast, wie im Bild hier?:

    https://www.diy-hifi-forum.eu/forum/...1&d=1665997863

    Wenn ersteres der Fall ist: ja, dass fb dann ansteigt und man entsprechend das Rohr verlängern muss, habe ich auch schon gelesen.

    Dass sich fb aber auch ändert, wenn ein IRR angeflanscht ist, wäre mir neu, müsste ich dann ggf. mal prüfen, wenn's endlich mal mit dem Prototypenbau für mein nächstes Böxlein losgeht.

    Viele Grüße,
    Michael

    *edit*:
    .....oder Peter ist so nett und versucht, die Bohrungen zu verschließen - mit Klebeband o.ä. - um zu schauen, ob fb dann sinkt. :)
  • 20.10.2022, 12:08
    phase_accurate
    Ich würde sagen, dass sich weder die bewegte Masse noch die wirksame Länge ändern bei der Absorberlösung und deshalb auch die Abstimmung gleich bleibt.

    Gruss

    Charles
  • 20.10.2022, 12:14
    Sepp
    Zitat:

    Zitat von Azrael Beitrag anzeigen
    ...Hast du nur das BR-Rohr rundherum gelöchert oder hast du auch so wie hier einen IRR realisiert, indem du dann noch ein halb so langes Rohr größeren Durchmessers angewendet hast, wie im Bild hier?:.... :)

    Hab's rundherum gelöchert ;)
  • 22.10.2022, 13:09
    Joern
    Moin

    schönes Projekt mit sehr konsequenter und durchdachter Ausführung !


    EIne Bitte: TSP vor und nach Magnet ;)
  • 29.10.2022, 21:26
    kwesi
    Liste der Anhänge anzeigen (Anzahl: 4)
    Zitat:

    Zitat von Joern Beitrag anzeigen
    EIne Bitte: TSP vor und nach Magnet ;)

    Hi, hier die von mir gemessenen TSPs:

    Anhang 67817

    Ich hatte einfach die Impedanzverläufe mit "Fixed Mass Method" ausgewertet, um möglichst viele andere Parameter festzuzurren (Mms aus dem Datenblatt übernommen, und die Masse ändert sich ja beim selben Treiber nicht...)

    Weiterhin habe ich auf euren Rat die 6 Löcher im BR-Rohr auf jew. ~8mm weiter aufgebohrt. Hab nochmal alles ausgemessen und geschaut, dass die Gesamtfläche der Bohrungen etwa der Querschnittsfläche an der Stelle entspricht. Hier die Nahfeldmessung am BR-Rohr beider LS:

    Anhang 67818

    Alle Störungen sind jetzt <=20dB unter Nutzpegel, damit bin ich für den Minimalaufwand sehr happy und plane keine weiteren Optimierungen mehr an dieser Stelle!

    Gemessener Impedanzverlauf beider LS:
    Anhang 67819

    Das Impedanzminimum liegt wie simuliert bei recht niedrigen 2,7 Ohm @300z, allerdings mit kaum Phasendrehung (rein Ohmsche Last). Trotzdem eher ne Box für modernere Class A/B oder Digitalamps, die lieber Strom als Spannung liefern - weniger was für Röhrenverstärker....
    Bisher wurden die LS an einem Yamaha R-N303D sowie an einem alten Sony F210 völlig problemlos betrieben, auch bei dauerhaft hoher Lautstärke. Meine Empfehlung wäre ein Amp mit 50W "Sinusleisung" und 100W "Musikleistung" an 4 Ohm. ;)

    Hier noch eine gegatete FG-Messung (im Raum, ohne Raumeinfluss) in ca. 80cm Abstand, Mikro knapp unter HT-Achse:
    Anhang 67814
    Man achte auf die Skalierung...

    Außerdem hatte ich durch "Handauflegen" festgestellt, dass die Kunststoff-Frontplatte des HT bei bestimmten Frequenzen und höherer Lautstärke mitschwingt. Dagegen habe ich Alubutyl hinten auf die Rückkammer und in die Hohlräume am Anschaubflansch (siehe z.B. hier https://www.speakerdesign.net/seas/t...motor_coil.jpg) aufgebracht; jetzt vibriert nix mehr, was die Wiedergabe noch hörbar etwas beruhigt und transparenter gemacht hat.

    Apropros Transparenz: Das DIng ist ne akustische Lupe bzw. ein "Holoprojektor", da bekommt man auch - etwas übertrieben - mit wenn der 3. Geiger rechts hinten beim Tutti etwas mit dem Stuhl knarzt... Auch dichter Deathmetal bei geht problemlos, alles ist separiert und transparent auch wenn naturgemäß der Druck fehlt - man schaut dann eher zu bzw. auf den Mix anstatt "dabei zu sein", die Physik ist leider nicht zu überlisten und Hubraum würde hier helfen, Doublebass-Gekicke in die Magengrube geht halt nicht. Pegelgrenze ist der Maximalhub vom Bass, bis dahin spielen sie völlig klar und man muss vorsichtig mit dem Lautsärkeregler sein damit der Bass nicht anschlägt, Vorwarnungen gibt's nicht.

    Eine ewige Test-CD von mir ist Sara K. "Tell me I'm not dreaming" von Chesky Records, in einer kleinen Kapelle in NY live und unkomprimiert direkt auf den Master gezogen. Die Stimme und die Gitarren sind sehr schwierig abzubilden ohne dass die Phantomschallquellen springen und sich vermischen oder an den LS kleben. Ich glaube ich habe noch nie eine so stabile, livehafte und beänstigend realistische Darstellung bei mir zu Hause erlebt, man schaut Sara direkt auf die Stimmbänder während man daneben jeden Saitenanriß der hochdynamisch schrammelden Gitarren, das bewegen der Musiker mit Nebengeräuschen wie Fußtappen usw. sowie Flatterechos in der Kapelle mitbekommt, die LS sind dabei nicht als Schallquellen ortbar.

    Schlechte Aufnahmen klingen leider auch richtig gülle. Beim Bass fehlt natürlich die allerunterste Oktave, aber weniger als man annehmen könnte. Bassläufe sind auch im dichten Programm, z.B. bei Dream Theater nachverfolgbar, allerdings noch leicht weich/schwammig, was ich auf den sehr wackeligen Boxenständer zurückführe. Ich habe jetzt Materialzuschnitt für neue Ständer aus Maschinenbau-Aluprofil sowie Spikes bestellt - Ziel möglichst steif und dabei möglichst wenig schallabstrahlende Außenfläche.

    Ich meine sogar Unterschiede zwischen den beiden bisher verwendeten Verstärkern (Sony vs. Yamaha) wahrnehmen zu können, beim alten Sony wirkt die Zweitraumabbildung minimal selbstverständlicher und bei Stimmen die lautbildenend S-F-CH-usw. Laute noch etwas realistischer.
    Bisher habe ich keinen großen Wert auf meine Amps gelegt, immer rgendwas Japanisches mittelklassiges halt. Und die Letzten jahre hatte ich eh nur Aktivboxen am Start. Jetzt hätte ich gerne langfristig noch einen netten Amp für die LS, zumal ich gerade ein weiteres Passiv-LS-Projekt angehen werde. Der Sony hat leider die besten Zeiten hinter sich (Wackelkontakt bei den Cinchbuchsen, alle Schalter/Potis knacksen usw.)

    Der hier macht mich stark an:
    https://www.audiosciencereview.com/f...lifier.28512/#

    Oder was schönes, gewartetes aus den 90ern bis Anfang 2000er von NAD, Rotel oder Pioneer für sagen wir um 200€ +/-. Habt ihr da nen "Geheimtip" für mich? Passend zu den sehr klar spielenden LS eher warm/relaxed/kraftvoll ohne Auflösung einzubüßen.
    (Erinnere mich dass ich früher lange Zeit einen schönen Roten RA935BX MkII besaß, den ich dann mit einem externen 1kVA-Rinkerntrafo und 2x68.000uF von BC Aerovox gepimpt hatte, was im nochmal ordentlich Kraft und Souveränität bei höheren Pegel/Leistungsabruf an großen Canton-Standlautsprechern gegeben hatte)

    Viele Grüße
    Peter
  • 30.10.2022, 06:37
    fosti
    Zitat:

    Zitat von kwesi Beitrag anzeigen
    ......Der Sony hat leider die besten Zeiten hinter sich (Wackelkontakt bei den Cinchbuchsen, alle Schalter/Potis knacksen usw.)
    .....
    Viele Grüße
    Peter

    Stimmt, als ich als Sony Fan nach einem neuen AVR gesucht habe, konnte ich auch nur noch mit dem Kopf schütteln. Erschreckend!! Das war mal ganz anders:
    Habe meinen alten 2000er STR-DB 840 wieder vom Boden geholt. Das einzige was der nicht hat sind HDMI Ein-/Ausgänge. Ansonsten bietet der alles 5.1 out (ja alle Kanäle als pre-out!!!) sowie 5.1 in. PEQs (pro Channel 3: Notch, Hi- und LoShelv). Toslink, SPDIF, Tape-Schleife, Phono-Eingang......
    Hatte schon mal vor, den zu verkaufen......nee, suche lieber einen 2. als Ersatzteillager
    Viele Grüße,
    Christoph
  • 30.10.2022, 09:36
    Azrael
    Zitat:

    Zitat von kwesi Beitrag anzeigen
    Weiterhin habe ich auf euren Rat die 6 Löcher im BR-Rohr auf jew. ~8mm weiter aufgebohrt. Hab nochmal alles ausgemessen und geschaut, dass die Gesamtfläche der Bohrungen etwa der Querschnittsfläche an der Stelle entspricht. Hier die Nahfeldmessung am BR-Rohr beider LS:

    Anhang 67818

    Alle Störungen sind jetzt <=20dB unter Nutzpegel, damit bin ich für den Minimalaufwand sehr happy und plane keine weiteren Optimierungen mehr an dieser Stelle!

    Das sollte auch dicke reichen. Vielen Dank vor allem für die Dokumentation dieser Maßnahme, überhaupt für die gesamte sehr ausführliche Dokumentation.:danke:

    Viele Grüße,
    Michael
  • 30.10.2022, 09:53
    fosti
    Zitat:

    Zitat von kwesi Beitrag anzeigen
    ...
    Anhang 67818

    Alle Störungen sind jetzt <=20dB unter Nutzpegel, damit bin ich für den Minimalaufwand sehr happy und plane keine weiteren Optimierungen mehr an dieser Stelle!

    Viele Grüße
    Peter

    Ja das sieht gut aus. Aber -20dB sind immer noch 10% (20*log10(0.1) = -20B) ......und wir regen uns hier zum Teil über 1% THD (20*log10(0.01) = -40db) auf. Ich denke das geht, aber die Position des BR Rohres ist wohl sehr entscheidend.
    Ja der Mitteltonanteil ist nicht mit THD vergleichbar, aber es bleibt eine vulnerable Stelle bei BR.
  • 30.10.2022, 10:13
    tiefton
    Dieser hier hervorragend gelöst ist.
    Prima, dass es so gut klappt.
  • 03.11.2022, 22:02
    kwesi
    Liste der Anhänge anzeigen (Anzahl: 6)
    Zitat:

    Zitat von tiefton Beitrag anzeigen
    Dieser hier hervorragend gelöst ist.

    Die Macht sei mit Dir! :D

    Zitat:

    Zitat von kwesi Beitrag anzeigen
    alles ist separiert und transparent auch wenn naturgemäß der Druck fehlt - man schaut dann eher zu bzw. auf den Mix anstatt "dabei zu sein", die Physik ist leider nicht zu überlisten und Hubraum würde hier helfen, Doublebass-Gekicke in die Magengrube geht halt nicht.

    Kleine Korrektur: Die Box war überdämpft (zwischen TT und BR-Rohr natürlich immer frei), jetzt kickt's auch überraschend ordentlich! :rolleyes: :cool: Der TMT reagiert recht sensibel darauf, zu viel: dünner Sound, zu wenig: dröhnt...

    Die Seitenwände und Deckel/Boden sind mit 3,5mm Bitumenmatten + 8mm dichtem Naturwollfilz gedämmt (á la Troels Gravesen), zur Bedämpfung nehme ich Isobond WLG 040.

    So passt das jetzt gut:
    Anhang 67868

    (Fragt nicht wieviel in welcher Dicke da vorher drin war - merke: viel ist nicht immer gut...)
    Die beiden Weichen für HT und TT sind aktuell hinten links und rechts an die Seitenwände an den Filz gelehnt und mit einem Stückchen Akustikschaumstoff dazwischen verklemmt.

    Offen sind jetzt noch:
    - Die neuen Ständer (warte auf den Materialzuschnitt, leider lange Lieferzeiten)
    - Homöopathisches Zukleben der Schauben in der Hochtöner-Fronplatte direkt neben dem Schutzgitter mit Pattex Kintsuglue schwarz Reparaturknete (ist bestellt)
    - vielleicht irgenwann mal ne gescheite Befestigung der Weiche (wahrscheinlich nie :D)

    Ich überlege gerade ob ich versuchsweise den 12-Ohm-Widerstand im HT-Zweig mit 68 Ohm auf dann ca. 10,2 Ohm shunte, um bei 3kHz ca. 0,2 dB rauszunehmen, im Energiefrequenzgang ist da noch ne minimale Betonung drin:
    Anhang 67869


    Anhang 67870


    Anhang 67871
    (hor +/- 60°)

    Anhang 67873
    (hor +/- 60° & ver +/- 40°)

    Allerdings kippt die Phase dann ziemlich schnell weg, bzw. die Abstrahlkeule nach unten:
    Anhang 67872

    Mal schauen...

    Viele Grüße
    Peter


    P.S.: Ich suche nen gebrauchten NAD C 315 BEE Verstärker in schwarz, der alte Sony hier macht's nicht mehr lange... Falls jemand zufällig so einen für nen fairen Kurs übrig hat...
  • 04.11.2022, 09:09
    SimonSambuca
    Zitat:

    Zitat von kwesi Beitrag anzeigen
    Die Macht sei mit Dir! :D

    :w00t: :D

    Sehr lehrreicher und beeindruckender Bauthread (wieder einmal) vielen Dank!

    Da merk ich wieder mal verstärkt wie doof ich in diesem Hobby bin :eek:
  • 04.11.2022, 19:19
    kwesi
    Liste der Anhänge anzeigen (Anzahl: 1)
    @SimonSambuca: Danke! :o Grüße an den See, hab bis 2017 ca. 15 Jahre erst in Unteruhldingen und dann in Friedrichshafen gelebt!

    So, hab die Schraublöcher in der HT-Frontplatte verschlossen bzw. eingeebnet. (BTW: Pattex Kintsuglue "Knetmasse" zu nennen triffts nicht ganz, "schlecht zu verarbeitender, ekelhafter schwarzer Schlontz der alles hartnäckig versaut was auch nur in der Nähe ist" wäre eine treffendere Produktbezeichnung.... :mad:)

    Bringt gehörmäßig auf jeden Fall mehr als der HT-Haupt-Vorkondensatortausch von Clarity Cap CSA auf Jantzen Supreme Z*). :D
    Die Wiedergabe ist etwas neutraler/runder geworden, dafür "fehlt" etwas "glitzer" obenrum, was eigentlich auch ganz nett war. Waren wohl Reflektionen. Falsch klingt halt nicht immer schlecht...;)

    Zitat:

    Zitat von kwesi Beitrag anzeigen
    Die Einzelchassis in der Box wurden im Garten auf einem Stativ mit Drehteller in 1m Abstand, Mikro 1-2 cm unterhalb der akustischen Achse vom Hochtöner gemessen.

    Also ziemlich genau auf Höhe der Schraublöcher bzw. Senkungen. Ich wette einfach mal dass das Effekt irgendwo im oberen HT-Bereich - da ist etwas Unruhe im Frequenzgang - auch messbar ist, wenn ich es schaffe werde ich das am Wochenende überprüfen und dann berichten....

    Anhang 67882

    Viele Grüße
    Peter

    *) Ich nehme es - natürlich völlig subjektiv und wissenschaftlich unbelegt (ich erwarte wüste Beschimpfungen und Entgegenhaltungen mit wiss. Papern von Fosti :D ;)) - so wahr, dass mit dem Jantzen Superior der Zweitraum minimal selbstverständlicher projiziert wird und man die Phantomschallquellen darin weniger suchen muss, mit dem CSA aber dafür Stimmen ein klitzekleines bisschen realistischer und "Gänsehautiger" im Raum stehen. Also für mich persönlich zusammengefasst: Jantzen Supreme Z = richtiger (und somit eigentlich besser), dafür Clarity Cap CSA = schöner. Für einen Duelund oder sowas gebe ich jetzt kein großes Geld aus, fände es aber witzig mal beide Caps versuchshalber zu kombinieren; beide "Vorteile" zusammen wäre supi. Muss 2,7uF zusammen bekommen; vom Jantzen gibt's nur 1,5uF, vom Clarity Cap lt. Website auch 1,2uF aber nirgendwo gelistet. Werde mal versuche irgendwo welche auf diesem Planeten zu organisieren, in der geringen Kapazität ist der Spaß auch nicht teuer... P.S.: gerade 2 Stk. Clarity Cap CSA 630V 1,2uF bei hificollective.uk gefunden und bestellt, inkl. Versand per Airmail zusammen knappe 20 €... Hoffe das geht ohne Aufwand durch den Zoll...
  • 05.11.2022, 07:58
    Olaf_HH
    Beitrag Editiert.........

    @​Peter, schön das das mit den Löchern so eindeutig nachvollziehbar ist und das das verschließen einen Mess- und Hörbaren Effekt hat.
    Ich glaube ich muss dich mal besuchen kommen damit wir kleine 2 Weger vergleichen können.........
    Mich würde Interessieren, ob der HT mir mit deiner Modifikation endlich gefallen würde.
    2,7er C könnte ich dir welche geben.

  • 06.11.2022, 14:42
    kwesi
    Liste der Anhänge anzeigen (Anzahl: 10)
    Zitat:

    Zitat von Olaf_HH Beitrag anzeigen

    ​Peter, schön das das mit den Löchern so eindeutig nachvollziehbar ist und das das verschließen einen Mess- und Hörbaren Effekt hat.

    :prost:

    Zitat:

    Zitat von Olaf_HH Beitrag anzeigen

    Ich glaube ich muss dich mal besuchen kommen damit wir kleine 2 Weger vergleichen können.........
    Mich würde Interessieren, ob der HT mir mit deiner Modifikation endlich gefallen würde.

    Wir können gerne was organisieren, vielleicht hat ja noch jemand "hochwertige kleine Zweiwegeriche" und auch Lust auf ein Treffen?! Ich fürchte nur dieses Jahr wird das bei mir nix mehr....

    Ich weiß nicht was dir bisher an den DXT nicht gefallen hat, ich finde das sind sehr gute HTs!

    Zitat:

    Zitat von Olaf_HH Beitrag anzeigen

    ​2,7er C könnte ich dir welche geben.

    Mmh, was haste denn schönes da? Hab jetzt Jantzen Supreme Z 1,5uF || Clarity Cap CSA 630V 1,2uF im Zulauf - und noch nen günstigen "Tip" den ich bekommen habe... Ich schreib dich gleich mal an!


    Hab heute früh nochmal Messungen im Wohnzimmer gemacht:
    LS platziert 1.) auf Ständer + Stuhl drunter und 2.) auf dem anderen LS mit Ständer drunter, grob mitte Raumhöhe (~2,4m), Winkelmessungen ohne Drehteller "frei Schautze" eingestellt, Messabstand ca. 80cm

    LS 1 auf Ständer + Stuhl, gefenstert, Messachse ~2cm unterhalb akustische Achse HT:
    Anhang 67932

    LS 2 auf Ständer und Stuhl, gefenstert, Messachse ~2cm unterhalb akustische Achse HT
    Anhang 67933

    Paargleichheit auf Achse:
    Anhang 67934

    Simulation mit Ursprünglichen Messdaten (1m Abstand, im Garten gemessen in > 2m Höhe) zum Vergleich:
    Anhang 67935

    Was fällt (mir) auf?

    Es gibt leichte Abweichungen zu Simulation:
    - Die leichte Überhöhung unter Winkel bei 3-4 kHz ist in den neuen Messungen etwas ausgeprägter, der zugehörige Einbruch auf Achse an der Stelle ebenfalls --> ist ggf. durch den kürzeren Messabstand erklärbar?

    Es gibt leichte Abweichungen der Winkelmessungen beider LS untereinander:
    - Die leichte Überhöhung unter Winkel bei 3-4 kHz ist etwas unterschiedlich --> ist ggf. 1) durch das "frei nach Schnautze" verdrehen und 2) durch Unterschiede bei den händisch geschliffenen Radien an den Schallwandkanten erklärbar (ist wahrscheinlich der Haupteinfluss - fällt optisch nicht groß auf, aber wenn man beide LS mal übereinanderstellt und von oben schaut sind das schon Abweichungen bei den Radien im Millimeterbereich)

    Die in der alten Messung deutlich sichbare Längstresonanz des BR-Rohrs ist allenfalls noch erahnbar (Yeah!)

    Ein Unterschied beim "Gezappel" im HT >5kHz nach Verschließen der Schraublöcher ist allenfalls zu erahnen, aber nicht wirklich nachweisbar (Dazu müsste ich mit/ohne Spachtelmasse 1:1 im gleichen Aufbau messen, mal gucken ob ich das irgendwann nochmal mache).

    Dem kleinen Peak bei 1,2 kHz bin ich noch weiter nachgegangen.
    Nahfeldmessung am TT:
    Anhang 67939
    Sieht sauber aus, das ist es wohl nicht...

    Vielleicht die untere Gehäusekante?
    LS 2 auf anderen LS gestellt (Verlängerung der Schallwand nach unten) + Ständer, gefenstert, Messachse ~2cm unterhalb akustische Achse HT:
    Anhang 67940
    Jupp, das geht in die richtige Richtung...

    Simulation mit Ursprünglichen Messdaten (1m Abstand, im Garten gemessen in > 2m Höhe) zum Vergleich:
    Anhang 67941

    Vergleich der Achsfrequenzgänge auf Ständer vs. auf anderer Box:
    Anhang 67942


    Was fällt (mir) auf?

    Auch hier: Die in der alten Messung deutlich sichbare Längstresonanz des BR-Rohrs ist allenfalls noch erahnbar.

    Der TT scheint mit "Schallwandverlängerung" um/oberhalb der Trennfrequenz etwas mehr Pegel abzugeben, was die Überhöhung des HTs unter Winkel bei 3-4kHz etwas entschärft.

    Der komische Peak bei ~2,1 kHz in den "alten" Messungen ist in den neuen Messungen glücklicherweise kaum erkennbar. Eine Erklärung dafür habe ich aber noch nicht....

    Zum kleine Peak bei ~1450 Hz: Bei den "alten" Messungen der Einzeltreiber hatte ich beide LS bündig aufeinander gestellt, diesmal war ein ca. 1,8cm breiter Spalt dazwischen, weil ich an den LS kleine Alufüße angebracht habe und diese nicht abschrauben wollte. Der Peak passt genau zum Abstand Membranmitte bist zum Spalt (ca. 12,5 cm) und ist dadurch erklärbar.


    Vorläufiges Fazit:
    - Einen signifikanten Einfluss des Verschließens der Schaublöcher konnte ich nicht nachweisen, eventuell vorhandene kleine Verbesserungen/Abweichungen sind geringer als die Wiederholgenauigkeit der Messung i.vgl. zum alten Aufbau bzw. zur Simulation.

    - Die Paargleichheit auf Achse ist Super, die Paargleichheit unter Winkel ist etwas schlechter und wird vmtl. durch geometrische Unterschiede bei den freihand geschliffenen Gehäuseradien verursacht.

    - Die Großen Radien wirken etwas schlechter als kräftige Schrägen wie z.B. beim Heissmann DXT-MON. Insgesamt ist das Verhalten aber deutlich gutmütiger als in einem "eckigen" Gehäuse + HT ohne WG, eine leichte Überhöhung unter Winkel bei 3-4kHz verbunden mit leichter Senke im Achsfrequenzgang bleibt aber.

    - Die BR-Längstreso ist sehr gut unterdrückt, man kann sie aber noch erahnen.

    - Der LS performt mit "Schallwandverlängerung" nach unten ganz leicht besser.



    Ach ja hier noch ne Klirrmessung bei ~94dB (Messabstand ~33-34 cm, Mikropreamp -10dB):
    Anhang 67943
    (Auch bei dieser Klirrmessung: k2 kommt aus der Messkette/vom Mikro, nicht vom LS)

    Die kleine Auffälligkeit bei ~400Hz hatte ich jetzt schon ein paar mal in den Messungen festgestellt. Passt zu keiner Gehäusedimension, Frequenz ist viel zu tief. Ich vermute eine Resonanz in der Zentrierspinne oder Membrantaumeln...


    Der LS ist sicherlich nicht 100% perfekt, bzgl. Frequenzweichenauslegung/Abstimmung sehe ich allerdings keinen Punkt den ich sinnvoll ändern sollte oder könnte. Vom Sound her passt's ja auch...

    Viele Grüße
    Peter


    P.S.: Weil mir das mit dem Einfluss des Messabstands noch im Kopf rumschwirrte, und ich den Messkrempel noch nicht wieder in den Keller verfrachtet hatte hier noch eine finale Messung zur Ergänzung:

    LS 2 auf Ständer und Stuhl, Messabstand 120cm(!), gefenstert, Messachse ~2cm unterhalb akustische Achse HT
    Anhang 67944

    So, das reicht aber auch; Der LS selbst ist jetzt fertig* (besser Ständer + schönerer Amp kommt noch)

    *außer ein bisschen Schlangenöl bzgl. HT-Kondensator zu meiner Unterhaltung...
  • 08.11.2022, 10:25
    SimonSambuca
    Zitat:

    Zitat von kwesi Beitrag anzeigen
    @SimonSambuca: Danke! :o Grüße an den See, hab bis 2017 ca. 15 Jahre erst in Unteruhldingen und dann in Friedrichshafen gelebt!

    Schöne Grüße zurück vom See (aktuell wieder oft Nebelsuppe...) :)
    Ich wohne in Billafingen, Arbeitsstelle ist in Überlingen. Mich freut das Du auch mal hier warst... find ich jetzt aber auch sehr schade das Du nicht mehr hier bist :o
    Falls Du mal wieder hier sein solltest, könnte man sich treffen (gilt für jeden Foren-Kollegen) :prost:
  • 08.11.2022, 11:23
    Azrael
    Die (wirklich kleinen) Unterschiede unter Winkel, da könnte ich mir als mögliche Ursache anstatt Ungenaugkeiten im Millimeterbereich bei den Abrundungen aber auch das hier vorstellen:
    Zitat:

    Zitat von kwesi Beitrag anzeigen
    :prost:Winkelmessungen ohne Drehteller "frei Schautze" eingestellt

    Ansonsten: wo sieht man schonmal einen so perfekt durchdachten kleinen Lautsprecher, der zudem derart gut dokumentiert ist? Einfach top. :thumbup:

    ....da überseh' ich auch gerne das bisschen Schlangenöl....:)

    Viele Grüße,
    Michael
  • 08.11.2022, 12:57
    fosti
    Zitat:

    Zitat von kwesi Beitrag anzeigen

    *) Ich nehme es - natürlich völlig subjektiv und wissenschaftlich unbelegt (ich erwarte wüste Beschimpfungen und Entgegenhaltungen mit wiss. Papern von Fosti :D ;)) - so wahr,.....

    Zitat:

    Zitat von Olaf_HH Beitrag anzeigen
    *@kwesi, es gibt keine Klangunterschiede bei Kondensatoren, unser unbelehrbarer Forentroll hats doch gesagt.....

    So, gehört das auch noch zu den Forenregeln?! Ich denke Du hast vor kurzem schon einmal eine Ansage bekommen! Und damit meine ich nicht Peter mit seinem super dokumentierten Bericht!
  • 08.11.2022, 23:15
    kwesi
    Liste der Anhänge anzeigen (Anzahl: 2)
    Zitat:

    Zitat von fosti Beitrag anzeigen
    So, gehört das auch noch zu den Forenregeln?! Ich denke Du hast vor kurzem schon einmal eine Ansage bekommen! Und damit meine ich nicht Peter mit seinem super dokumentierten Bericht!

    Hi Fosti, sorry für meine "Vorlage", war nicht böse sondern mit einem Augenzwinkern gemeint... :o:);)
    Ansonsten fände ich es super wenn ihr einfach vor die Tür gehen könntet wenn ihr euch noch weiter kloppen wollt... :rolleyes:

    Zitat:

    Zitat von SimonSambuca Beitrag anzeigen
    Schöne Grüße zurück vom See (aktuell wieder oft Nebelsuppe...) :)
    Ich wohne in Billafingen, Arbeitsstelle ist in Überlingen. Mich freut das Du auch mal hier warst... find ich jetzt aber auch sehr schade das Du nicht mehr hier bist :o
    Falls Du mal wieder hier sein solltest, könnte man sich treffen (gilt für jeden Foren-Kollegen)

    Danke! Bisher ist nix geplant, aber nächstes Jahr fahren wir bestimmt wieder runter. Kann mich gerne vorher mal unverbindlich melden! :prost:


    Zitat:

    Zitat von kwesi Beitrag anzeigen
    So, das reicht aber auch; Der LS selbst ist jetzt fertig

    ...hätte noch "für heute" ergänzen sollen... :rolleyes: :D

    Folgendes hatte ich heute abend - ohne sinnvolles Ergebnis - noch probiert:

    1) Grundsätzlich sounded der LS recht neutral und eher auf der "warmen" Seite.
    Hatte früher schon mal bei Kompakt-LS mit der Bafflestep-Kompensation experimentiert, mit dem Ergebnis dass man ggf. eher ~ 0,5-1dB stehen lassen sollte damit es nicht zu schnell "mumpfig" klingt (hier frei aufgestellt ~0,5dB), aber wenn's mehr ist der Direktschall tonal nicht mehr passt. Zumindest für mich. Dadurch ergibt sich Konzeptbedingt - einfach durch die Abmaße + Entzerrung - ein tendenziell dunkleres Klangbild, zumindest im Vergeich zu LS mit wesentlich größerer Schallwand.

    Den 3,9uF Kondensator im Hochtonzweig habe ich versuchsweise durch 4,7uF ersetzt, um zu schauen ob der LS ggf. etwas "spritziger" bzw. heller damit klingt:

    Anhang 68006

    Anhang 68005

    Brr, das ging garnicht, viel zu "spitz":(, gleich wieder raus damit und die 3,9 wieder rein... :)
    Ich kann mir aber vorstellen dass man mit kleineren Kapazitätswerten 0,1...0,39uF parallel zu den 3,9uF je nach Geschmack und ggf. Raumakustik etwas obenrum "nachwürzen" kann. Einen anpassbaren Spannungsteiler für den Hochtonpegel gibt's in der Weiche ja nicht...

    2) Ich habe mich durch diesen Thread hier: https://www.diy-hifi-forum.eu/forum/...ered-waveguide inspirieren lassen, die vier HP50 (die kurze Version) welche noch im Keller rumflogen kurz abzulängen, wie von JFA vorgeschlagen mit Klebeband zu verbinden und in die LS zu stecken; a) habe ich die Längstreso sofort wieder als Verfärbung rausgehört und b) ist die Abstimmung wohl durch den virtuell größeren Querschnitt bei gleicher Länge (kein Platz mehr) ein paar Hz nach oben gewandert was ich als "wummerig" empfunden habe. Messungen und weitere Experimente habe ich mir dann gespart. BTW: Das scharfkantige innere Rohrende vom HP50/180 hatte ich schon nach Überstülpen des Absorberrohrs mithilfe einer heißen Bierflasche (leer natürlich:p, bei 150° in den Backofen gestellt...) und einem Fön vorsichtig aufgeweitet und gerundet. Allzu viel geht da nicht, so r=6..7 mm bevor das Material zu dünn wird.

    Ansonsten sind die Aluprofile für die neuen Ständer heute angekommen. Leider waren die Verbindungselemente und Abdeckkappen noch nicht dabei, werden in ein paar Tagen aber nachgeliefert.

    Viele Grüße
    Peter


    P.S.: Ich suche immer noch einen gebrauchten NAD C 315BEE in schwarz, auf den gängigen Anzeigeportalen ist leider komplett Ebbe... :rolleyes: :D
  • 09.11.2022, 10:32
    Joern
    Moin

    danke für Deine Dokus :prost:

    Mal eine generelle Frage:
    Vor dem HT hast Du Sperrglieder - weshalb hast Du das nicht als Saugkreis ausgeführt ?
    Timmermann machts, die Tafal hats so - das sind dann weniger Bauteile im Signalweg... ( wenn Du schon an den C#s rumdoktors - dann lass doch einen weg :p )
    Viellleicht kannst Du den Tafal-sauger 1:1. übernehmen - der Dayton-sauger (Hobbyhifi) ist ähnlich ...

    Danke.
  • 09.11.2022, 11:11
    kwesi
    Zitat:

    Zitat von Joern Beitrag anzeigen
    Mal eine generelle Frage:
    Vor dem HT hast Du Sperrglieder - weshalb hast Du das nicht als Saugkreis ausgeführt ?

    Mit voller Absicht, siehe mein Eröffnungsbeitrag und das verlinkte Paper:

    Zitat:

    Zitat von kwesi Beitrag anzeigen
    Um die Vorechos der Membranresonanz im Klirrverlauf zu bekämpfen haben sowohl Tiefmittel- als auch Hochtöner einen Sperrkreis verpasst bekommen, der dort auch die Quellimpedanz hochzieht und die Stromverzerrungen senken soll, siehe https://purifi-audio.com/wp-content/...otchfilter.pdf

    Bzgl. Bauteile im Signalweg: nahezu alles < 20kHz geht durch die winzig kleine 0,015mH Backlackspule im Duchlassbereich wo die Induktivität noch wenig wirkt, also n bisschen Kupferdraht. Das finde ich ziemlich unkritisch...

    :)

    Viele Grüße
    Peter
  • 09.11.2022, 11:26
    Joern
    Mir ging es nicht darum, DASS Du so was nutzt, sondern um die Ausführung als Sperrkreis.

    Eben die Alternative Saug-Kreis - der hat die gleiche Aufgabe / Ergebnis, nur außerhalb des direkten Signalweges.

    Ja, die Spule ist niederohmig - es bleibt eine Spule und ein C.... :p
  • 09.11.2022, 11:35
    kwesi
    Zitat:

    Zitat von Joern Beitrag anzeigen

    Eben die Alternative Saug-Kreis - der hat die gleiche Aufgabe / Ergebnis, nur außerhalb des direkten Signalweges.

    Nein. Lies das verlinkte Paper. Hier wurde das schon diskutiert: https://www.diy-hifi-forum.eu/forum/...ve-Beschaltung
  • 09.11.2022, 13:57
    Jesse
    Hallo Peter,

    Zitat:

    Zitat von kwesi Beitrag anzeigen
    Hatte früher schon mal bei Kompakt-LS mit der Bafflestep-Kompensation experimentiert, mit dem Ergebnis dass man ggf. eher ~ 0,5-1dB stehen lassen sollte damit es nicht zu schnell "mumpfig" klingt...

    Kann ich gut nachvollziehen...

    Zitat:

    Zitat von kwesi Beitrag anzeigen
    Den 3,9uF Kondensator im Hochtonzweig habe ich versuchsweise durch 4,7uF ersetzt, um zu schauen ob der LS ggf. etwas "spritziger" bzw. heller damit klingt...

    ...aber wäre nicht eine etwas kleinere Serienspule vor dem TT (2,2 - 2,5 mH) erfolgversprechender?

    Dann werden Stimmen "offener" ohne, daß es spitz wird.
  • 15.11.2022, 20:22
    kwesi
    Liste der Anhänge anzeigen (Anzahl: 3)
    Zitat:

    Zitat von Jesse Beitrag anzeigen
    ...aber wäre nicht eine etwas kleinere Serienspule vor dem TT (2,2 - 2,5 mH) erfolgversprechender?
    Dann werden Stimmen "offener" ohne, daß es spitz wird.

    nee, das kleine Experiment hat mir eher gezeigt dass ich mit den LS "fertig" bin und sonst aus dem hin- und herprobieren nicht rauskomme.
    Kenne ich von Aktivboxen mit DSP, da kann dass noch viel schlimmer werden wenn's immer nur ein paar Mausklicks benötigt.... :rolleyes:
    Irgendwann muss man nen Knopf dran machen. :)

    Also: Fertig! :D

    Anhang 68093

    Die Maschinenbauelemente für die Ständer sind endlich angekommen. Einen durchgehenden Hohlraum im mitteren Doppelprofil-Stück habe ich noch mit Alubutyl vollgestopft, was sich zumindest im Klopftest (mit nem Löffel) deutlich positiv bemerkbar gemacht und das Gewicht zusätzlich erhöht hat. Unten sind einfache Spikes von Intertechnik drin: https://www.speakerbuddies.eu/de/lau...kes/sp835.html (Runder Kopf nach unten, sonst killt mich meine Frau...)
    Die Ständer sind schön schwer und steif, dadurch ist das Klangbild ist noch minimal aufgeräumter geworden, speziell die Bässe kicken etwas straffer.

    Hab noch ein nettes LS-Kabel gebastelt, 2x 3m Lapp Industriekabel 10x0,75mm² "niederinduktiv kreuzverschaltet" mit hübschem Gewebeschlauch und Hohlbananas, alles zusammen <50€.
    Hab keinen Unterschied zum vorher verwendeten 5m Sommer Cable Standard 2x2,5mm² gehört :rolleyes: ;), aber sieht schick und angemessen aus.


    Bisheriges, nicht repräsentatives Feedback von anderen zu den LS:

    Meine Frau findet sie "superschön" (klanglich) und meint ich muss nächstes Jahr damit unbedingt zum Contest :rolleyes:. Sie ist da durchaus kritisch und beschwert sich auch tlw. recht deutlich über meine Abstimmungen und Konstrukte.

    Am Freitag abend war ein Kumpel (Hat mit HiFi nix am Hut) zum regelmäßigen "Metal hören und Bier trinken" da; ich hab ihn zu späterer Stunde ins Stereodreieck verfrachtet, das Licht komplett ausgemacht und Tool "Pneuma" mit Pegel knapp vor xlim der TTs durchlaufen lassen. Nach Wiedereinschalten des Lichts hat er ca. 2 Minuten verdattert geschaut und kein Wort rausgebracht, am Bier genippt und meinte dann "okay, das war wirklich krass".

    Weiterhin war übers Wochenende ein guter Freund der Familie meiner Frau zu Besuch, welcher seit Jahrzehnten ein Reparaturgeschäft für Hifi-Geräte in Süddeutschland betreibt (viel Hi-End, Klassiker, offizieller Service für Denon & Marantz usw.). Er hat auch schon einige Verstärker selbst entwickelt & gebaut und somit entsprechende Hörerfahrung. Er hat ca. 20 Minuten gemütlich und fußwippend Suzanne Vega gelauscht und den LS dann eine "völlig einwandfreie" Wiedergabe bescheinigt.

    BTW: Er konnte mit auch bei meiner Suche nach einem passendem Amp weiter helfen; wir haben gemeinsam noch den Impedanzverlauf & EPDR der LS angeschaut (die LS brauchen Stromlieferfähigkeit und guten Dämpfungsfaktor) und dann verschiedene Schaltpläne auf Hifi Engine gestöbert (hab richtig viel gelernt) und letztlich entschieden dass ein Rotel RA-9xx ("unbedingt mit 2 Transistoren pro Halbbrücke") wahrscheinlich am besten zu meinen Anforderungen, LS und insbesondere Budget passt. Konnte gestern auf ebay Kleinanzeigen einen RA-970BX für 125€ erstehen, der ist jetzt auf dem Weg zu mir.

    Wer mag ist sehr herzlich zum Probehören eingeladen, mit Olaf habe ich mich - mit seinen M-L-W-R im Gepäck zum Vergleichen - schon verabredet. :prost:


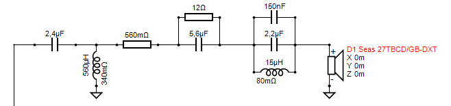
    Zum Abschluss noch was zur Frequenzweiche; erstmal der finale Stand (keine funktionale Änderung zum Eingangsposting, aber vereinfacht dargestellt bzw. die Parallelschaltungen rausgenommen):

    Anhang 68094



    Und dann meine aktuell verbaute "Hi-End-Schlangenöl-Variante":
    Anhang 68092

    Ich oute mich mal als mittlerweile komplett überzeugter Kondensatorklang-Hörer. Hätte ich selber nicht gedacht, zähle mich eigenlich eher zur Techniker-Fraktion; bisher hatte ich immer zum "Abschluss" einer Weichenetwicklung dem Hochton-Vorkondensator(en) EVO Alu/Oils verpasst (daher hatte ich auch noch einige übrig), aber aus ählicher Motivation wie mit dem niederinduktiven LS-Kabeln: Aus "Materialfetisch", damit's schön und technisch gut ist und man sich keine weitere Gedanken dazu machen muss. Weniger aus dem Glaube daran dass es groß was bringt, und mich auch nicht weiter damit beschäftigt.

    Das Getausche zwischen Jantzen Supreme Z und Clarity Cap CSA war noch sehr subtil, da hätte mich nicht so sehr gewundert wenn ein Blindtest mir ggf. zeigen würde das ich mich selbst täusche.
    Auf Tip eines Forenkollegen habe ich dann (schwierig zu beschaffende) "KP"-Kondensatoren eingebaut (Leitende und isolierende Folie extradick und getrennt, keine bedampfte Folie wie bei MKP's), die eigentlich als Impulskondensatoren in Hochfrequenzschaltungen, z.B. für IGBT-Snubber um Peaks rauszufiltern eingesetzt werden, ähnlich den z.B. hier beschriebenen: https://www.thel-audioworld.de/bauteile/WPP/WPP.htm

    Das Kondensatorpaket wurde natürlich vermessen, mit LCR-Meter und per Impedanzmessung in ARTA im vgl. zum Jantzen Supreme Z; Funktional ist kein Unterschied feststellbar; Jantzen=2,70uF, CSA=2,72uF, "KP-Paket"=2,72uF
    Aber klanglich ist das kein "subtiler" Unterschied, da sind WELTEN dazwischen, man hört viel mehr, es klingt viel "echter" usw.! Nein, beim reinlöten ist auch nix schief gelaufen, ich habe anschließend (weil ich selbst so verblüfft war) zur Kontrolle kurz eine Frequenzgangmessung gemacht, ohne Auffälligkeiten.

    So, jetzt darf mich die Technikfraktion gerne zerreißen, ich bin sonst eigentlich auf "eurer" Seite. :p :D
    Ansonsten höre ich mit den LS jetzt einfach sehr happy Musik! :prost:


    Viele Grüße
    Peter
  • 15.11.2022, 20:33
    Sathim
    Kannst du nochmal genau zeigen, wie das BR Rohr jetzt aussieht?

    Ich überlege, dass bei meine LS mal zu testen...

    Ansonsten - wie immer tolle Doku von dir!
  • 15.11.2022, 20:42
    Olaf_HH
    Liste der Anhänge anzeigen (Anzahl: 1)
    Moin Peter,
    ich finde deine LSP Optisch auf dem Ständer echt toll und Ansehnlich---------------
    Freu mich schon aufs Treffen.

    Zu den KP Kondensatoren,
    sind das eventuell solche ?:

    Anhang 68095
  • 15.11.2022, 21:30
    Jesse
    Zitat:

    Zitat von Olaf_HH Beitrag anzeigen
    ...sind das eventuell solche ?

    Ist ja ein schlauer, der Olaf. ;)
  • 15.11.2022, 21:46
    kwesi
    Liste der Anhänge anzeigen (Anzahl: 5)
    Zitat:

    Zitat von Sathim Beitrag anzeigen
    Kannst du nochmal genau zeigen, wie das BR Rohr jetzt aussieht?

    Dein Wunsch ist mir Befehl :prost::
    Anhang 68101
    P.P.S.: SanitÄR, nicht SanitÄTS-Zubehör natürlich...:D


    Anhang 68102

    Anhang 68103

    Anhang 68104

    Das Isobond in homöophathischer Dosis, ganz dünne Vliesschicht, locker gezupft... :rolleyes:

    Zitat:

    Zitat von Olaf_HH Beitrag anzeigen
    Zu den KP Kondensatoren,
    sind das eventuell solche ?:

    Das geht stark in die richtige Richtung... :D
    P.S.: Vorsicht mit den Toleranzen beim Clustern, bei mir haben in Summe ~0,08uF "gefehlt", welche dann mit einem 0,1er aufgefüllt wurden um auf dann 2,72uF zu kommen...*)

    Von den 0,1uF Shunts gibt's hier gerade ein noch paar wenige: https://www.ebay.de/itm/284908245947
    (Die bereits verkauften sind bei mir, hab erstmal genug...)

    Zitat:

    Zitat von Olaf_HH Beitrag anzeigen
    Freu mich schon aufs Treffen.

    Ich mich auch! :)
    :prost:

    Viele Grüße
    Peter

    P.S.: Da Fragen aufkamen: das "Auffüllen" diente bei mir dem Zweck, Unterschiede beim "Kondensatoren-Hören" (die man durchaus anzweifeln darf, einen Blindtest fände ich sehr spannend) durch Abweichungen bei den Bauteilen auszuschließen, ansonsten hätte ich das wohl einfach so gelassen. Der Hinweis hier kommt, weil manche Schaltungen (höhere Ordnung, hohe Güte mit "gewolltem Überschwingen...) tlws. recht sensitiv auf Werteänderungen reagieren.

    Hier der Unterschied von 2,62uF (rot) zu 2,7 uF (blau gestrichelt) in der Simulation:
    Anhang 68207

    Sind knapp 0,2dB unterschied im Gesamtfrequenzgang, beim HT-Frequenzgang alleine etwa 0,3 dB - nach meiner bescheidenen, subjektiven Hörerfahrung etwa an der Grenze dass man sowas in dem Bereich 2-4kHz (in welchem Gehör recht empfindlich ist) den Unterschied vorher/nachher hören kann. Und das wollte ich vermeiden.

    Vermessen wurden die Kondensatoren übrigens mit einem Peaktech 3715, Datenblatt siehe http://www.pewa.de/DATENBLATT/DBL_HG...TT_DEUTSCH.PDF
    Bei einem Jantzen Supreme, der mit max. 2%, typ. 1% toleriert ist zeigt das Gerät exakt 2,70uF an, beim Clarity Cap CSA halt 2,72 und beim KP-"Päckchen" ohne die weiteren 0,1uF dann 2,62 uF. innerhalb der Paare übrigens exakt der gleiche Wert, immer konsistent genau der Selbe auch bei Wiederholung der Messung mit an- und abklemmen zwischendurch. Der relative Unterschied war mir dabei wichtiger als der absolute Messwert.
  • 15.11.2022, 23:27
    Olaf_HH
    @Jesse, die habe ich vor Jahren mal in einer "Aldi" Tüte voller Kondensatoren und Wiederständen vom Tiefton bekommen, Schüttware halt.....
  • 15.11.2022, 23:37
    kwesi
    Zitat:

    Zitat von Olaf_HH Beitrag anzeigen
    @Jesse, die habe ich vor Jahren mal in einer "Aldi" Tüte voller Kondensatoren und Wiederständen vom Tiefton bekommen, Schüttware halt.....

    Dann bau sie mal fix ein und berichte... :D
  • 19.11.2022, 19:39
    kwesi
    Liste der Anhänge anzeigen (Anzahl: 1)
    Mod-Edit: OT-Diskussion ausgelagert.

    So, der Rotel RA-970BX ist heute angekommen, in sehr gutem Zustand. Nur der Gleichlauf vom Lautstärkesteller ist richtig grottig.

    Da kommt dann jetzt sowas rein, gerade bestellt:
    https://www.audiophonics.fr/en/compo...g-p-11226.html

    Weiterhin werden noch alle bipolaren Elkos im Signalweg & der Gegenkopplung durch Nichicon Muse UES ersetzt, und alle "kleinen" Elkos in der Spannungsversorgung vom Preamp-OP und um die Kühlkörper durch Nichicon Muse Fine Gold.
    Kostet kaum was (insges. ~11€), und nach ca. 25 Jahren die der Amp schätzungsweise auf dem Buckel hat kann man ihm das mal gönnen. Die großen 10.000uF Caps im Netzteil messe ich zunächst durch bevor ich da was mache - wenn die Kapazität noch passt bleiben sie einfach drin. Ich hänge aber noch jeweils einen Wima 10uF/100V MKS parallel...

    Übrigens, hier habe ich einen super Shop gefunden der sehr viele Audiobauteile führt, u.a. das Jantzen-Weichenbauteil-Programm zu sehr guten Preisen!
    https://www.darisusgmbh.de/shop/index.php

    Der AD827JN in der Vorstufe hat zwar ganz gute Specs, aber hohes Eigenrauschen - man hört auch was mit dem Ohr 10cm vor dem HT. Gerade stört es mich nicht, aber nächstes Jahr ist geplant auch eine passiv beschaltete Faital 18FH500 + HF200 + PH Kombi anzuklemmen, bei dem Kennschalldruck wird das dann schnell relevant - daher fliegt der OP raus und ein LME49860NA kommt rein, der liegt schon hier und wartet.

    Grundsätzlich finde ich das Design der Endstufe schon sexy, insbersondere die beiden komplementären Differenzverstärker im Eingang á la Accuphase mit der folgenden push-pull VAS.

    Ein paar funktionale Mods kommen auch, da gibt es diverse Threads im diyaudio.com zu älteren Rotel-Verstärkern in die ich mich mal eingelesen habe:

    Anhang 68190

    C607 in der Gegenkopplung wird auf 220uF erhöht, um das Phasenverhalten im Tieftonbereich zu verbessern. Weiterhin wird R603 im Eingang auf 22k verringert, das soll die Offsetspannung vom Ausgang deutlich verringern indem man die Basen der Eingangstransistoren im DC-Bereich etwas niederohmiger auf GND zieht.

    Tricky wird's dann mit ner weiteren Änderung, das mache ich wahrscheinlich um Weihnachten wenn ich frei und Ruhe habe:
    Rotel setzt den dominanten Pol der Gesamtübertragungsfunktion des Amps typischerweise nach der VAS, mithilfe von C609 mit recht großem Wert von 330pF den die Stufe dann "bepumpen" muss. Angeblich ergibt das den "pleasing Rotel sound". Den kann ich nachvollziehen - der Rotel hat die LS speziell bei höheren Pegeln deutlich souveräner "im Schraubstock" als der vorher genutzte Sony F210, letzterer ist aber etwas transparenter bei den Obertönen und zeichnet die Phantomschallquellen etwas präziser. Also Rotel = deutlich mehr "Kraft", aber leicht "warm-diffuser Eigenklang".

    Den kann man ihm wohl aberziehen, indem man klassische Millerkondensatoren einbaut und dann C609 auf <10% verringern kann und R629 ganz rauswirft. Die Änderung hat mir jemand mit viel Erfahrung aus dem diyaudio.com empfohlen und die Bauteilwerte abgesegnet (soll aber trotzdem vorsichtig beim Wiedereinschalten sein; Finger auf die Transistoren und Kühlkörper und die andere Hand am Netzschalter, Multimeter an den Ausgang, dann 500mA-Sicherung mit Lastwiderstand an die Klemmen bevor man nen LS nimmt...)

    C613/C615 könnte mal tendenziell wohl auch noch etwas verringern, aber ohne Oszilloskop traue ich mich da nicht ran...


    Jetzt wird's aber sehr Off Topic, hat mit den Edelstoff ja nix mehr zu tun... :o:D


    Viele Grüße
    Peter
  • 20.11.2022, 08:30
    Olaf_HH
    Moin Kwesi, noch etwas OT
    schau dir mal die Pläne vom RA870 , nicht BX, an.
    Da hat Rotel bei den Bauteilen z.B C609 , andere Werte, ähnlich deiner geplanten drin.
    vom 870 zum 970 scheinen in der Ansteuerung einige Änderungen sein, da gibt es z.B. den C613 in der Funktion gar nicht in der Schaltung.

    R603 scheint bei neueren Amps verkleinert worden zu sein, da sind beim 1066 zb nur noch 27K statt 47 K drin.

    Das schöne bei Rotel ist ja, das die meistens in Ihren Schaltungen nicht viel geändert haben, sondern nur die Gehäuse und die Laufende Bezeichnung.
    Meine RMB 1066 hat die gleiche Treiberschaltung wie dein 970BX :-) und ist Technisch Identisch mit der 966
    Verfolge daher gespannt was Du da so machen willst.
  • 20.11.2022, 10:15
    mar1o
    Großes Lob und Bewunderung
    Hast ein wirklich tolles Resultat gezaubert. Die Liebe zum Detail ist definitiv die Krische auf der Sahne. Sind echt schön geworden die Lautsprecher. Weiter so!
  • 14.01.2023, 19:04
    kwesi
    Liste der Anhänge anzeigen (Anzahl: 12)
    So, die Boxen haben wir bei einer Session mit Olaf_HH und Jesse mal gegen andere "verhört", dabei kam raus dass es noch eine Überbetonung/Auffälligkeit bei ~4kHz gibt.
    Im Vergleich z.B. zu Olafs hervorragender M-L-W-R konnte ich das dann auch gut nachvollziehen.

    Messtechnisch war das schnell identifiziert:
    Anhang 69103
    (Power Response gestrichelt = nur hor. Winkelmessungen)


    Hab die HT-Weiche dann mal leicht modifiziert, um den Bereich gezielt abzusenken:
    Anhang 69104
    Anhang 69105



    mmh, das klingt dann tatsächlich nochmal geschmeidiger... Allerdings finde ich die Box jetzt etwas zu "Fett" im Sound, das hat die Überbetonung wohl etwas kaschiert.

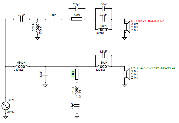
    Die ursprüngliche, eher lieblos hingestrickte Weiche vor meinen "MkIII"- Modifikationen war da Besser speziel im Mittelton, wenn auch etwas dumpf. So schaute die aus:
    Anhang 69107
    Anhang 69108

    Naja fast, die wesenliche HT-Topologie ist hier aber übernommen (original siehe https://www.diy-hifi-forum.eu/forum/...l=1#post312684). Und etwas weniger Bafflestepkompensation durch einen größeren Widerstand im TMT-Parallelsaugkreis.
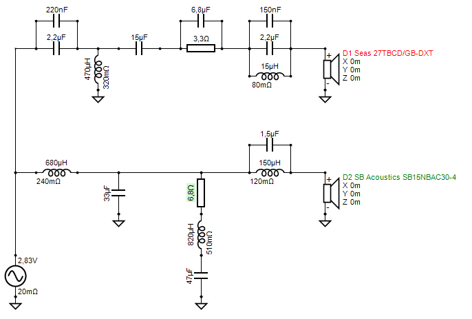
    Das habe ich versucht jetzt zu optimieren, mit mehr Hochton:

    Anhang 69111
    Anhang 69112


    Nachteil: 1 tendenziell teures Bauteil mehr (15uF).
    Hier im Vergleich mit der ursprünglichen MkIII-Weiche; etwas weniger Bafflestepkompensation, Bereich um 4kHz abgesenkt:
    Anhang 69113

    Das Phasenverhalten schaut auch tendenziell besser aus, alt (1) vs. neu (2):
    Anhang 69114
    Anhang 69115

    Verpolt:
    Anhang 69116


    Power Response (gestrichelt = nur hor. Winkelfrequenzgänge) und FGang 0-60° horizontal:
    Anhang 69117


    Aufgebaut & gehört ist das ganze noch nicht. Bauteile sind alle vorhanden, aber den neuen 15uF Kondensator bekomme ich beim besten Willen nicht mehr auf die Platine, da musste ich jetzt ne neue größere Bestellen und in den nächsten Tagen den HT-Part neu aufbauen.

    Ich werde dann berichten!
    :)

    Viele Grüße
    Peter
  • 16.03.2023, 23:26
    kwesi
    Liste der Anhänge anzeigen (Anzahl: 12)
    So, die HT-Weiche ist jetzt neu aufgebaut:
    Anhang 69940


    Aktuelle Abstimmung im Vergleich zur Ursprünglichen:
    Anhang 69941


    1) Der Frequenzgang des HT wurde um 3-4kHz etwas abgesenkt, hier gab es vorher eine wahrnehmbare Überbetonung in der Power Response.
    2) Das Phasenverhalten der Treiber um die Trennfrequenz wurde maßgeblich verbessert und ist nun nahezu perfekt.
    3) Um ~1kHz gibt es minimal mehr Pegel über den Saugkreis. 5,6 Ohm sind mir zu zu "fett", 6,8 Ohm zu "schlank", 6,2 Ohm passt gut.


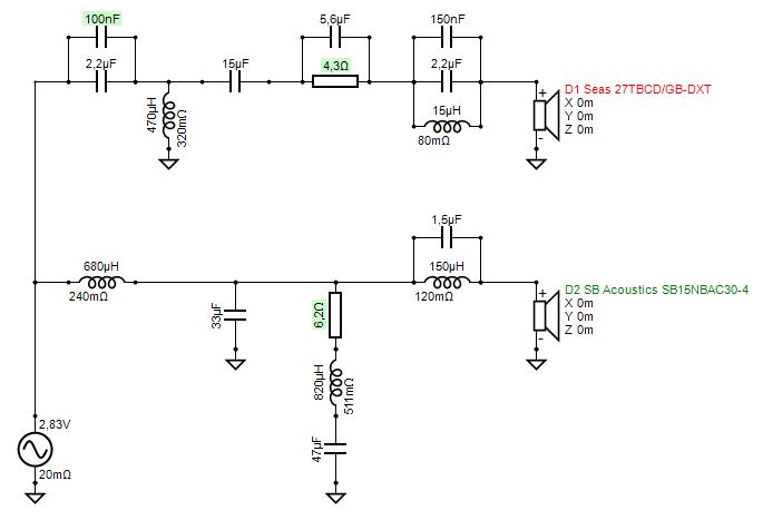
    Frequenzweiche:
    Anhang 69942


    6,2 und 4,3 Ohm sind etwas "krumme" Werte, aber in der E24-Reihe z.B. als Jantzen Superes problemlos zu finden.


    Power Response und DI nur hor +/-60°, nur ver +/-40° (beide gestrichelt) und hor+ver zusammen:
    Anhang 69943


    Power Response und Predicted In Room Response auf Basis nur hor +/-60°:
    Anhang 69944


    Inverse-Null, Phasenverhalten:
    Anhang 69945Anhang 69946



    Wirkung der Sperrkreise auf die Membranresonanzen:
    Anhang 69947



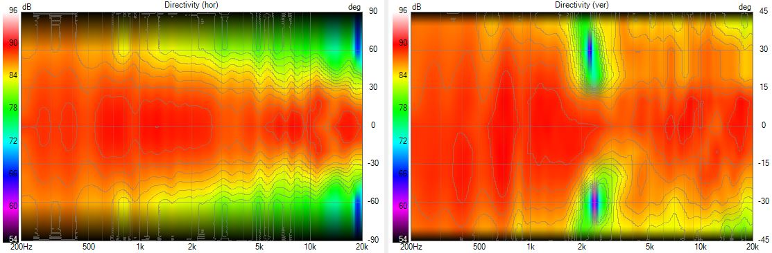
    Abstrahlverhalten, Basis hor +/-60° und ver +/-40°:
    Anhang 69948



    Vertikale Winkelfrequenzgänge +/-40°:
    Anhang 69949


    Klingt rund, darf nach ein paar Hörschleifen mit den "Trimmbauteilen" rauf/runter jetzt mal so bleiben.


    Interessant ist , dass das Abstrahlverhalten im Hochton - Breitbandige Einschnürung 5-10kHz, starke Aufweitung / Peak 11-12kHz - wohl Charakteristisch für den DXT in so einer Gehäuseform ist.
    Edelstoff Sonogramm hor, normiert auf 0°:
    Anhang 69950

    Kii Three Sonogram hor, normiert auf 0°
    Anhang 69951
    Quelle: https://www.spinorama.org/speakers/Kii%20Audio%20Three/ErinsAudioCorner/index_eac.html


    Viele Grüße
    Peter
  • 17.03.2023, 09:23
    4711Catweasle
    Liste der Anhänge anzeigen (Anzahl: 3)
    Moin Peter,

    schöne Kiste hast Du da gestrickt.:prost:

    Zitat:

    Zitat von kwesi Beitrag anzeigen

    Interessant ist , dass das Abstrahlverhalten im Hochton - Breitbandige Einschnürung 5-10kHz, starke Aufweitung / Peak 11-12kHz - wohl Charakteristisch für den DXT in so einer Gehäuseform ist.
    Edelstoff Sonogramm hor, normiert auf 0°:
    Anhang 69950

    Ich hatte der DXT (mit TB W6-623) damals eine schräg angefaste Frontplatte verpasst, das sah dann so aus:
    Anhang 69953

    Anhang 69954
    Anhang 69955
  • 17.03.2023, 11:19
    ArLo62
    Bei mir liegt auch noch ein Satz dxt. Ich äuge die ganze Zeit mal hier rüber. Das Ergebnis gefällt mir auch sehr gut und die Doku erst recht. Danke dafür. Vermutlich werde ich das ähnlich machen nur mit PM. Da bin ich flexibler und vermeide das Problem mit den Resos (teilweise).
    Irgendwie gehen grosse Lautsprecher viel einfacher als so kleine Böxchen finde ich.
  • 19.03.2023, 23:48
    kwesi
    Zitat:

    Zitat von 4711Catweasle Beitrag anzeigen
    schöne Kiste hast Du da gestrickt.:prost:
    Ich hatte der DXT (mit TB W6-623) damals eine schräg angefaste Frontplatte verpasst, das sah dann so aus:

    Danke! :)

    Ja solche konsequenten Schrägen wie bei dir oder Heißmann, oder so ein Gehäuse wie bei der ASR Directiva r2 sind bei der DXT noch am besten, möglichst kleine Schallwand neben dem HT. Oder ganz breit das geht das auch wieder mit der DXT.

    Zitat:

    Zitat von ArLo62 Beitrag anzeigen
    Bei mir liegt auch noch ein Satz dxt. Ich äuge die ganze Zeit mal hier rüber. Das Ergebnis gefällt mir auch sehr gut und die Doku erst recht. Danke dafür. Vermutlich werde ich das ähnlich machen nur mit PM. Da bin ich flexibler und vermeide das Problem mit den Resos (teilweise).
    Irgendwie gehen grosse Lautsprecher viel einfacher als so kleine Böxchen finde ich.

    Ja mach das. Verbesserungsmöglichkeit wäre tatsächlich andere Fasen wie o.g., ich bin mir aber unsicher wie sich das auch die Abstimmung auswirkt.
    Bzgl. Passivmembran: Ich habe mal Simulationen mit SB15SFCR-00 und SB16PFCR-00 gemacht, das sah sehr brauchbar aus und die Teile sind nicht so teuer.
    Vlt. kommt das bei mir auch noch irgendwann.

    Die 4-Ohm Treiber an der Beschaltung verlangen einen nicht übermäßig leistungsstarken, aber stromlieferfähigen und kräftigen Verstärker, das Impedanzminimum ist bei 2,7 Ohm@300Hz.
    Die Kleinen spielen bei einigermaßen freier Aufstellung im WZ recht kräftig, das sind keine "Regallautsprecher". Vorderkante Lowboard mit sonst Platz drum sollte funktionieren, lt. Simulation ist mit der "Schallwanderweiterung" nach unten der Bafflestep im Achsfrequenzgang <600Hz dann genau linearisiert.
    Und: Die Boxen sounden recht "Monitorhaft" d.h. nicht "schön" sondern eher trocken und klar. Der Bass ist irgenwie etwas "punchy", die Eigenschaft legt der TMT trotzt Zusatzmagnet nicht ab. Hätte auch Lust noch mal den SB15CRC30 zu testen in der Box, der hat wohl neben der anderen Membran eine leicht andere Aufhängung und etwas mehr Maximalhub.

    Viele Grüße
    Peter
  • 30.12.2023, 15:22
    Sathim
    Hallo Peter, ich bin gerade in der Vorauswahl für meinen Dreiweger und überlege ebenfalls die dxt Kalotte dort zu verbauen.

    Die läuft ja bereits in meinen kleinen Monitoren und macht immer wieder eine Menge Spass.

    Nun würde ich gerne deine Beschaltung der Membranresonanz übernehmen.
    Ist die Serienkonstanz der Hochtöner gut genug oder muss ich das selbst neu messen?
Powered by vBadvanced CMPS v4.3.0