» über uns

  • 13.01.2024, 12:29
    NuSin
    Liste der Anhänge anzeigen (Anzahl: 1)
    Sooo, mir hat das mit den Messungen keine Ruhe gelassen und ich habe mal kurz das Mikro im Nahfeld (2cm) an die Treiber und an den Port gehalten.

    Die Welligkeit beim TMT kommt offensichtlich auch daher, dass der Port erhebliche Sauereien produziert (Das Gehäuse ist ja auch noch nicht bedämpft, der Port ist aber natürlich verdammt lang). Der Treiber selbst sieht ziemlich gut aus. Man sollte ihn aber bei 2,5kHz dann aus dem Rennen nehmen. Port und Treiber dürften sich ansonsten aber gut ergänzen denke ich.

    Also doch erstmal die Box komplett fertig machen, dann nochmal messen. Für die zweite Schallwand habe ich Befestigungsbohrungen für den Dayton NHP25Ti-4 vorgesehen. Der sollte dann hoffentlich genauso gut an das Waveguide andocken können.


    https://www.diy-hifi-forum.eu/forum/...5&d=1705148752





    Anhang 73005
  • 13.01.2024, 14:03
    mechanic
    Die Resospitze bei ca. 650Hz passt zu einer Rohrlänge von 25cm - habe ich nicht in einem screenshot 24cm Rohrlänge gesehen ?
  • 13.01.2024, 17:28
    NuSin
    Jepp, sehr gut erkannt :)

    Dann wäre es wohl einen Versuch wert das BR Rohr mittig zu löchern und eine bedämpfte Kammer drumrum zu konstruieren?
  • 21.01.2024, 15:06
    NuSin
    Liste der Anhänge anzeigen (Anzahl: 2)
    Heute war forschen in Richtung BR Rohr angesagt.

    Ich habe zunächst ein Gehäuse etwas bedämpft. Dazu belege ich die Innenwände mit selbstklebender Teppichfliese und in der oberen Hälfte der Box gab es eine gefaltete Lage Sonofil.
    Im Impedanzgang des TMT sind jetzt außer der Reso des BR Rohrs selber keine "Pickel" mehr zu sehen. So weit so schön. Die Reso selbst ist auch minimal besser bedämpft.

    Daraufhin habe ich nun mal ein BR Rohr mittig gelocht und darum eine Lage geschlossenporigen Schaum mit einem Kabelbinder fixiert. Der Tipp fand sich auch hier im Forum. Das Ergebnis überzeugt allerdings nicht so wirklich. Die BR Abstimmung verschiebt sich deutlich nach oben und der Effekt ist breiter aber mit weit weniger Pegel. Die Reso um 650Hz wird abgeschwächt, dafür kommt aber eine neue bei ca. 450Hz dazu.

    Das ist also nicht die Lösung.

    Ich könnte jetzt an das BR Rohr einen IRR dran konstruieren. Dazu müsste ich es zweiteilig gestalten. Welchen Querschnitt sollte so ein IRR denn haben? Meine Idee wäre es den IRR unten mit einem Stöpsel zu verschließen, der eine Gummidichtung hat. Den Stöpsel könnte man dann zwecks Abstimmung im IRR Rohr verschieben. Das wird nur von den Abmessungen her etwas haarig, da ich im Gehäuse nach unten hin nicht mehr viel Luft habe.

    Abgesehen davon will ich jetzt auch erstmal zwei Boxen fertig machen und aktiv betreiben. Irgendwann muss man ja auch mal mit dem Hören anfangen. Und für die Nachbauer soll das Konzept ja auch nicht zu komplex werden.

    Anbei noch ein Bildchen.

    Viele Grüße
    Sebastian

    https://www.diy-hifi-forum.eu/forum/...0&d=1705849479

    Anhang 73059Anhang 73060
  • 21.01.2024, 15:28
    4711Catweasle
    Liste der Anhänge anzeigen (Anzahl: 2)
    Moin Sebastian,
    Zitat:

    Zitat von NuSin Beitrag anzeigen
    Daraufhin habe ich nun mal ein BR Rohr mittig gelocht und darum eine Lage geschlossenporigen Schaum mit einem Kabelbinder fixiert. Der Tipp fand sich auch hier im Forum. Das Ergebnis überzeugt allerdings nicht so wirklich. Die BR Abstimmung verschiebt sich deutlich nach oben und der Effekt ist breiter aber mit weit weniger Pegel. Die Reso um 650Hz wird abgeschwächt, dafür kommt aber eine neue bei ca. 450Hz dazu.

    mit dem Effekt von geschlossenporigem Schaum um die Bohrungen kenne ich mich nicht aus.
    Mittige Bohrungen am Port setzten leider die Tuningfrequenz hoch - hier gibts Lesestoff:
    https://www.hifi-selbstbau.de/index....sprecher/marko

    Habe ich selber schon gemacht - hat bei mir die Portreso um mehr als 9dB reduziert.
    Port Nahfeld unbehandelt vs mit Bohrungen:
    Anhang 73061
    Anhang 73062
    Das war damals ein HT DN75 mit 5x8mm Bohrungen.

    IRR innen im Port hat Ton-Feile Rainer, glaube ich, mal gemacht und außenliegend wars, glaube ich, Bizarre Manfred.
    Beiträge und Messungen dazu müßten in den Tiefen des Forums zu finden sein - scheint sehr gut zu funktionieren.
  • 21.01.2024, 17:24
    Gaga
    Hi Sebastian,

    Zitat:

    und darum eine Lage geschlossenporigen Schaum mit einem Kabelbinder fixiert.
    Ich denke geschlossenporiger Schaum macht keinen Sinn an der Stelle. Ich vermute, dass Du so nur eine undefiniert große Undichtigkeit schaffst. Daher wundert es mich auch nicht, dass das erstmal nicht gut funktioniert hat.

    Da das BR-Rohr eh schon durchborht ist, könntest Du versuchen
    a) ein offenporiges Material anbringen (Basotect, Filz, etc,...), so dass dort eine Dämpfung stattfindet. Mit der Menge und Dicke des Dämpfungsmaterials könntest Du spielen.
    b) Um den gelochten Bereich herum eine 'Kammer' zu drucken und diese mit Dämpfungematerial zu füllen.

    Grüße,
    Christoph
  • 21.01.2024, 18:36
    Sathim
  • 28.01.2024, 20:27
    NuSin
    So, kurzes Update. Habe gerade etwas Frust.

    Beim Basteln habe ich das BR Rohr mit Löchern zerbröselt. Da ich vorwärts kommen will, habe ich daher erstmal beide Boxen mit "normalem" BR Rohr fertig gemacht.
    Da kommen jetzt auch Töne raus.

    Leider scheitere ich gerade daran EQ Apo auf meinem Laptop ans Laufen zu bringen. Es funktioniert weder mit der eingebauten Soundkarte, noch mit einem USB DAC, noch über HDMI an meinem AVR (den ich dafür brauche).

    Deinstallation und Neuinstallation, verschiedene Versionen und verschiedenstes Bugfixes inkl. Editieren der Registry helfen nicht. Der Configurator erkennt alle Geräte (auch den AVR, korrekt mit 7.1 Kanälen), der Editor sieht diese ebenso aber kein Filter und keine sonstigen Manipulationen haben einen Effekt. Damit habe ich jetzt den gesamten Nachmittag und Abend verbracht. Leider ohne Erfolg.

    Auf meinem Desktop PC geht EQ APO, das nützt mir nur leider für den konkreten Fall gar nichts...
    Ich hätte meinen MiniDSP NanoAVR wohl doch nicht verkaufen sollen :(


    Mal schauen ob ich die Tage noch einen entscheidenden Hinweis finde.
  • 15.08.2024, 20:58
    Gaga
    Moin,

    wie ist's denn weiter gegangen hier? Warst ja fast fertig und ich bin gespannt, ob die Box läuft und falls ja, wie's klingt....

    Grüße,
    Christoph
  • 16.08.2024, 10:50
    Jesse
    Zitat:

    Zitat von NuSin Beitrag anzeigen
    Daraufhin habe ich nun mal ein BR Rohr mittig gelocht und darum eine Lage geschlossenporigen Schaum mit einem Kabelbinder fixiert.

    Moin,

    Dämpfungsmaterial in der Nähe der Bohrungen war bei meinen Versuchen stets kontraproduktiv.

    Die besten Ergebnisse hatte ich mit dicht aneinander gesetzten Bohrungen mit möglichst viel Abstand (ca. >/= 5 cm) zu jeglichem Dämmmaterial.
  • 27.08.2024, 21:14
    NuSin
    Zitat:

    Zitat von Gaga Beitrag anzeigen
    Moin,

    wie ist's denn weiter gegangen hier? Warst ja fast fertig und ich bin gespannt, ob die Box läuft und falls ja, wie's klingt....

    Grüße,
    Christoph

    VIelen Dank für die Nachfrage.

    Aktuell ist noch gar nichts weiter gegangen. Eine temporäre berufliche Veränderung hat gerade einen nicht kleinen Teil meiner Freizeit aufgezehrt. Da Hobbies auf Kosten der Familienzeit gehen, musste ich hier erstmal die Notbremse ziehen. Das geht noch bis etwa Oktober so, dann normalisiert sich das und die Lautsprecherprojekte werden wieder aufgegriffen.

    Aktuell fehlt mir auch mein AVR zum Messen, da der AVR im Wohnzimmer sich in den Siliziumhimmel verabschiedet hat, musste mein Reservegerät diese Rolle einnehmen.

    Aber: Das Projekt ist nicht vergessen. Zur kalten Jahreszeit nehme ich es wieder auf (auch das 12" Zwei Wege Projekt und den Battle).

    Viele Grüße
    Sebastian
  • 27.08.2024, 21:39
    Gaga
    Hallo Sebastian,

    vielen Dank für Deine Rückmeldung.

    Zitat:

    Aber: Das Projekt ist nicht vergessen. Zur kalten Jahreszeit nehme ich es wieder auf (auch das 12" Zwei Wege Projekt und den Battle).
    Das freut mich - bin gespannt, wie's weitergeht....

    Grüße,
    Christoph
  • 31.08.2024, 14:56
    Azrael
    Zitat:

    Zitat von 4711Catweasle Beitrag anzeigen
    mit dem Effekt von geschlossenporigem Schaum um die Bohrungen kenne ich mich nicht aus.

    Sorry, dass ich so übelst reingrätsche: ich kenne mich mit geschlossenporigem Schaum an so einer Stelle auch nicht aus, kann mir aber lebhaft vorstellen, was es bringen würde, nämlich genau nichts, nada, niente.

    Was wird damit erreicht? Dass die vorher mühsam geborten Löcher ihrer Wirkung wieder komplett beraubt werden.

    Sennheiser verwendet bei seinen KH-Monitoren ja auch Schaum um Öffnungen in Ports ähnlicher Art. Ich würde schwören, dass das offenporiger Schaumstoff ist.

    Um ehrlich zu sein: mir fällt überhaupt kein sinnvoller Einsatzzweck für geschlossenporigen Schaum in der LS-Entwicklung ein. :denk:

    ....außer vielleicht zum Abdichten von was auch immer.

    Viele Grüße,
    Michael
  • 12.02.2025, 21:20
    NuSin
    Liste der Anhänge anzeigen (Anzahl: 3)
    Sooo, nach langer Zeit ein Update. Irgendwie hatte ich schon ein schlechtes Gewissen.
    Nachdem ich neulich eine Sammlung an Weichenbauteilen günstig gebraucht geschossen hatte, wollte ich mal schauen ob ich daraus nicht eine Weiche stricken kann.

    Das ist fernab von ideal und ich denke ich werde Rouvens Vorschlag zum Vergleich auch noch aufbauen. Aber immerhin kommen jetzt Töne aus den beiden Bambuskisten und das besser als es die Simulation erwarten lassen würde.

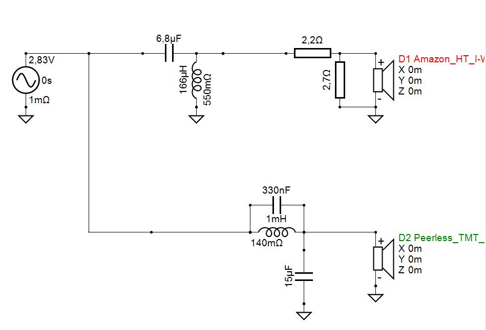
    Die Weiche schaut jetzt so aus:

    Anhang 76977

    die Simulation dazu so:
    Anhang 76978

    Problem:
    Mein Topping MX-5 Class D Verstärker gibt die Lautsprecher nicht frei. Er geht in die Schutzschaltung. Vermutlich wegen dem Impedanzminimum, welches zwar bei ca. 3,2 Ohm liegt, dafür aber bei sehr hohen Frequenzen.


    Der gemessene Impedanzschrieb sieht so aus:

    Anhang 76979


    An einem alten Class-AB Verstärker laufen die Teile aber genausogut wie an einer 7€ Class-D "Briefmarke" aus Fernost.
    Aktuell stehen die beiden neben meinem Bildschirm. Das Bassfundament ist ziemlich beachtlich.
  • 13.02.2025, 14:41
    Roul
    Ab 500 Hz aufwärts ist alles im Schnitt ca. 4dB lauter, als darunter. Das wird einem ausgewogenen Klang nicht entgegenkommen. Die Weiche ist zwar einfach, ich denke aber, dass hier mehr drin ist. Siehe auch die beiden Simulationen, die ich dazu mal angestellt habe. Ich würde mich aus Preisgründen wohl für die zweite Variante entscheiden oder sie zumindest mal aufbauen. Mit nach oben hin lauterem Pegel ist das aber aus meiner Sicht nichts - da verschenkst du Potenzial.
  • 13.02.2025, 15:33
    NuSin
    Danke für das Feedback.

    Ja, das verschenkt definitiv Potenzial aktuell. Aber die Teile waren vorhanden, daher hat der Aufbau nur etwas Zeit gekostet.

    Als Desktop-Lautsprecher fällt das aktuell nicht ins Gewicht, mit Wand im Rücken, Dachschräge darüber und Reflexionen von der Tischplatte, ist untenrum derzeit sehr viel Pegel vorhanden.

    Aber da sollten die Boxen nicht bleiben.

    Positiv anzumerken: Das Gehäuse verhält sich akustisch relativ tot
    Insbesondere die Rückwand macht keine Probleme diesbezüglich.
  • 13.02.2025, 15:56
    Roul
    Das ist in der Tat erfreulich. Da hatte ich ehrlich gesagt schon Bedenken. Aber wenns passt, dann passts ;)

    Und ja: mit der Tischplatte wird alles unter ca 250 Hz gut angehoben, sodass die "Fehlabstimmung" da nicht so sehr ins Gewicht fällt.
  • 15.02.2025, 20:02
    NuSin
    Liste der Anhänge anzeigen (Anzahl: 1)
    So, ich habe den Lautsprecher heute mal mit Weiche gemessen.
    Passt ganz gut zur Simulation würde ich sagen.



    Anhang 77037

    Leider traue ich aktuell meinem UMIK-1 nicht mehr so recht über den Weg. Vielleicht misst das Ding im unteren Frequenzbereich Blödsinn. Bei der Messung einer anderen Box, hatte ich zum Tiefton hin auch einen seltsamen Abfall. Das musss ich mit einer anderen Konstellation mal gegenprüfen...
  • 15.02.2025, 22:53
    Kalle
    Moin,
    die USB-Buchse im Umik1 ist nicht die beste:(, ich habe schon ein paar mal seltsame Messungen gemacht.....aber dann über das Notebookmikro........immer auf festen Sitz des Kabels im Mikro beachten.
    Gruß Kalle
Powered by vBadvanced CMPS v4.3.0