» über uns

HF Rolloff

Druckbare Version

  • 31.05.2025, 09:41
    Finnito
    Liste der Anhänge anzeigen (Anzahl: 1)
    HF Rolloff
    Hallo,

    ich habe ein gebrauchten Aurora DSP limited edition im Forum gekauft und musst bei der Inbetriebnahme leider feststellen, das es ein High Frequency Rolloff gibt:
    Anhang 77482
    Ich habe die neuste Firmware 2.2.2 aufgespielt. Laut dem Vorbesitzer: "Ich hatte mal per analog in Messungen gemacht und Abweichungen im Hochton festgestellt- vermutlich ist es das? Dachte dann das kommt wohl vom ADC. Ansonsten hab ich nur den digital Input verwendet." war das wohl bekannt. Ich benötige nur die analogen Inputs, hoffe also das sich das reparieren lässt und ich jetzt kein defekten DSP hier umliegen habe.

    Kann mir jemand weiterhelfen bzw. hätte noch Ideen was ich ausprobieren kann? Ich werde nochmal ausprobieren ob ich das Problem bei digitalen Inputs reproduzieren kann.

    Danke

    Finn
  • 31.05.2025, 22:04
    MK_Sounds
    Ich würde einfach mal in Sigma Studio ein sauberes, leeres Projekt (vom Template) anlegen und dann einen Signalgenerator mit White Noise auf alle Ausgänge routen. Auf dem ESP32 dann nur die notwendigen Inits drin lassen. Dann kannst du den DAC und einen Großteil der restlichen Software als Fehlerquelle ausschließen.
    Dann die analogen Eingänge routen und so weiter vorarbeiten.
  • 01.06.2025, 00:10
    Finnito
    Wie kann ich das template ohne die Software flashen? Wäre auf jeden Fall ein guter nächster Schritt.

    Ich hab vorhin nochmal die Firmware per USB aufgespielt. Beim nächsten Boot wurde das AP WLAN dann als verschlüsselt angezeigt. Ich hatte vorher ein Passwort für den AP festgelegt. Konnte mich nicht mit dem AP verbinden. Das lässt mich vermuten daß der flash des esp nicht komplett gelöscht wird und nvs, spiffs, littleFS bestehen bleiben. Konnte auf die schnelle nicht den Partitiontable parsen, hat da jemand ein Plan wie der ist? Hab den auch nicht im source code gefunden.
  • 01.06.2025, 10:38
    Rainer
    Hallo Finn,

    wenn du die Update.bat nimmmst wir der Flash gelöscht. Ist im Zip enthalten.
    Dann solttest du eine saubere Intalation der Firmware haben.
  • 01.06.2025, 11:53
    Finnito
    Zitat:

    Zitat von Rainer Beitrag anzeigen
    Hallo Finn,

    wenn du die Update.bat nimmmst wir der Flash gelöscht. Ist im Zip enthalten.
    Dann solttest du eine saubere Intalation der Firmware haben.

    Das habe ich gerade nochmal verifiziert. Hab nach dem flashen nochmal nvs und spiffs gedumped und die waren komplett gelöscht bis auf die nvs da waren noch 2 zeilen die nicht gelöscht waren. Glaube aber nicht das dass Problem daher kommt. Muss ich nochmal genauer überprüfen...

    Edit: hab nochmal nach dem löschen des flash ein dump gemacht und der wird vollständig gelöscht....
  • 01.06.2025, 16:43
    Finnito
    Raphael,

    hat mir geantwortet und vermutlich sind er die Kondensatoren der Eingangsstufe. Sollte also gut zu beheben sein. Ich werde berichten.
  • 01.06.2025, 17:01
    capslock
    Berichte bitte mal, was es war. Ein vertrockneter Elko wird es nicht sein, der hätte einen Hochpass gemacht. Fehlbestückung in einem Produktionslos?
  • 01.09.2025, 13:29
    Finnito
    Liste der Anhänge anzeigen (Anzahl: 2)
    Zitat:

    Zitat von capslock Beitrag anzeigen
    Berichte bitte mal, was es war. Ein vertrockneter Elko wird es nicht sein, der hätte einen Hochpass gemacht. Fehlbestückung in einem Produktionslos?

    Selbstverständlich.

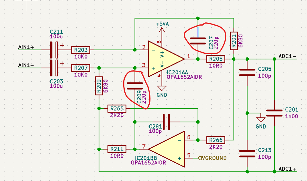
    Defekt waren diese Kondensatoren:

    Anhang 77843
    Sind auf der Platine diese:
    Anhang 77844
    Beim Löten aufpassen die Kondensatoren sind mit Weichlot gelötet und gehen bei mehr als 230° C kaputt. Ich habe die Elkos daneben ausgelötet um mit der Lötzange besser and die Kondensatoren zu kommen.
Powered by vBadvanced CMPS v4.3.0