» über uns

  • 17.01.2025, 07:24
    Kleinhorn
    Liste der Anhänge anzeigen (Anzahl: 1)
    Kleines SNT verursacht brummen ? Hier kommt Alice
    Hier kommt AmyAlice.
    Der User Brijac hat eine Platine entworfen und zur Verfügung gestellt. Ein Filter nach einem SMPS. Seine Platinenversion hat mir am Besten gefallen.
    https://www.diyaudio.com/community/t.../#post-7613379

    Warum ich darauf kam....ich habe leider ein leises Brummen bei MC Betrieb meines Plattenspielers. Ich habe lang herum gesucht um die Quelle der Verusachung zu finden. Anfangs hab ich alles Mögliche versucht rund um den Preamp.
    Leitungen anders verlegt, Feritthalbschalen, Abstand zwischen Netzteil und Preamp, Groundlift Widerstand in der Groundführung usw...
    Ein leises Brummen blieb.

    Ich mußte leider feststellen, dass das mitgelieferte Stecker SNT von TEAC der Versucher ist. Nur bei MC, bei MM hatte ich dieses Problem nicht. Da aber die Verstärkung sehr hoch ist, 0,3 mV die sehr hoch verstärkt werden müssen sind halt nicht viel, strahlt da viel in den Preamp ein. Ein Forenuser machte mich auf das Filter für ein SNT aufmerksam.

    https://www.diyaudio.com/community/t...ax-48v.405099/

    Den Abstand zu vergrößern zwischen TEAC Netzteil und Plattenspieler bringt leider nichts. So habe ich auch hier mal Platinen bestellt.
    Anhang 76799
    Die Platine ist ein Winzling. Die Teile habe ich bei Mouser bestellt, nach Boom. Die paar Teile werde ich in SMD wohl verlötet bekommen.

    Sollte das Filter nicht funktionieren versuche ich eine CRC Siebung nach dem doofen SNT. Die Kondensatoren sind dann jeweils 1000 µf/35 Volt, 2 parallel, 1 Ohm 1 Watt Widerstand und wieder 2x 1000 µf.
    Silcherlich könnte ich auch ein Linear Netzteil aufbauen, ein LM350 einsetzen und einen recht großen Kühler.
    Das will ich vermeiden. Das SNT hat 24 Volt 1,5A.

    Fröhliches Basteln...

    Pedda
  • 17.01.2025, 07:45
    SimonSambuca
    Ich bin leider an der SMD Löterei gescheitert. Von drei original AmyAlice funktioniert leider nur ein Modul :doh:
    Jetzt habe ich auch eine Abneigung gegen die mini Bauteile. Gut ich hab nur eine uralt Weller Station und hab in der Summe bisher auch noch nicht viel gelötet (zumindest an Lot...).

    Hier die Urversion:
    https://www.diyaudio.com/community/t...ax-48v.405099/


    Den älteren Filter bekommt man da eher problemlos hin:
    https://www.diyaudio.com/community/t...be-etc.354213/
    https://diyaudiostore.com/products/s...ter-p089zb-kit
  • 17.01.2025, 08:02
    Kleinhorn
    Ich hab auch nicht viel Erfahrung mit SMD. Ich hab ein paar Bauteile verlötet und IC's auf Adapterplatinen gelötet. Letzteres klappt allerdings hervorragend. Mittlerweile auch mit 1,5mm Lot und einer mitteldicken Spitze. Ich denke, dass wenn man nur einen Lötkolben zur Verfügung hat, bleihaltiges Lötzinn ein Muß ist, da es wesentlich besser fließt. Im Moment bekommt es noch. Ansonsten zu Flußmittel greifen. Das bleifreie Zeug hab ich zwar auch, nehm es aber nur für THT und eher selten.

    Die SMD Variante gefällt mir, hab ich doch wenig Platz hinter dem Dreher...
  • 18.01.2025, 09:06
    curryman
    Hi Pedda,

    ich würde mich doch sehr wundern, wenn dir der Filter bei einem Brummproblem hilft (sofern mit Brummen wirklich das tieffrequente 50Hz oder 100Hz Brummen gemeint ist). Der Filter wirkt nur hochfrequent, dort wo die Schaltfrequenz und deren Vielfachen sowie insbesondere auch die nochmals höherfrequenten Störungen (die Störung entsteht insbesondere auch im Schaltmoment, der je nach Schaltelement z.B. 3-10ns dauert, entsprechend 100-300 MHz, da dann der Strom in einer Leiterschleife fließt und Störungen emittiert) liegen. Das filtert der Filter sehr effektiv (gut designt!) und das macht sicher auch Sinn, den einzusetzen.

    Viele Schaltnetzteile haben aber leider auch noch ordentlich Restbrumm bei 50/100Hz (und die Vielfachen), da die Siebung nach der Gleichrichtung der AC Spannung zu klein ausgelegt ist und der Regler das nicht komplett weg regelt. Hier hilft AmyAlice leider nicht, dafür ist der Tiefpass zu hoch (grob 2kHz). Da bleibt nur ein Regler...

    Bei MC kann es natürlich auch sein, dass man sich den Brumm anders einfängt, die Verstärkung ist ja schon sehr hoch und es reicht eine kleine Leiterschleife auf einer ungünstig gerouteten Platine in einem entfernten Streufeld eines Trafos...

    Gruß, Daniel
  • 18.01.2025, 12:17
    Kleinhorn
    Hi Daniel,
    danke für die Info....
    Ich werde Beides versuchen. CRC Siebung und den Filter.
    Ich glaube nicht, dass es an dem Design der Platinen im Pre liegt. Das wäre ein großer Zufall. Es tritt ja bei zwei unterschiedlichen Vorverstärker Platinen auf. Zieh ich den Stecker des Netzteils ist ja Ruhe. Daher kann es schon sein, dass zu wenig Siebung im Schaltnetzteil vorhanden ist. Einstrahlung hab ich auch vermutet, nur bringt Entfernung nichts. In 1 Meter Abstand das gleiche Problem.
    Aber ich werde sehen bzw hören. Irgendeine Lösung werd ich finden...
    Ich sehe mich schon ein Linear Netzteil bauen...:)

    Pedda
  • 18.01.2025, 12:33
    mechanic
    Und dran denken, Pedda - zu viel Siebung hinter dem SNT kann beim hochfahren Probleme machen. Bei der Suche nach dem Bug an meinen CONNEX bin ich da auch drauf gestoßen, dass (bei diesem NT) die maximale zusätzliche Kapazität nicht größer als die Kapazität am Ausgang des SNT sein soll, sonst täuscht der Ladestrom einen Kurzschluß vor und das Ding bleibt im Standby-Modus hängen.
  • 18.01.2025, 19:41
    Kleinhorn
    Hi Klaus,
    ja ich denk dran..ich hab eh keine Ahnung was im SNT verbaut ist...da das Ding eh kac...ist, versuch ich halt..was soll passieren..ein neues schlimmes Ding kostet 15 Euro.
    Entweder es startet nicht oder es pfeift oder gibt den Geist auf...:)

    Pedda
  • 23.01.2025, 06:36
    Kleinhorn
    Mein Experiment mit der TEAC Warze eine CRC Siebung hinzu zu schalten, hatte den Brumm verbessert, aber nicht im gewünschten Maß. Höchstens 20-30 %. Mit 470µ/1Ohm/470 µf funktionierte das SNT noch, bei 680 µf nur im Leerlauf, mit Dreher stieg es aus.
    Ich kaufte mir ein anderes SNT mit gleicher Spannung und Leistung. Ganz verschwunden ist der Brumm leider nicht, aber zu 70 % besser.
    Die TEAC SNT sind für die Tonne. SNT für Audio und Video..von wegen....
    Wenn man bei MM bleibt, dafür ist der TEAC eigentlich ausgelegt, auch mit seinem eingebauten VV (der auch für die Tonne ist) hat man das Problem nicht.

    Aber nun, konnte ich vorher nicht wissen....

    Gestern kamen die Amy Alice Platinen und die SMD Teile von Mouser sind auch eingetroffen. Mache ich mal den Versuch....

    Bringt das Filter nicht den Erfolg, baue ich mir ein Linearnetzteil.
    Erst hatte ich gedacht ich benutze einfach ein LM350, zu beschalten wie ein LM317. Aber nö....das LM müßte dann schon sehr gut gekühlt werden. An Vin Max bin eh recht nah rechnerisch (34 Volt) und das LM350 müßte 10 Volt in Wärme umwandeln, dass bei 1,5 Ampere...

    Daher bau ich eine Längsregelung mit TL431. So jedenfalls der Plan.

    Pedda
  • 23.01.2025, 07:39
    ArLo62
    Hättest Du mir nicht den Tipp mit dem LT3042 gegeben? Für das Geld baut man nix mehr.
  • 23.01.2025, 07:44
    mechanic
    Zitat:

    Zitat von Kleinhorn Beitrag anzeigen
    Daher bau ich eine Längsregelung mit TL431. So jedenfalls der Plan.

    Moin,
    so was https://www.audiophonics.fr/en/regul...a-p-14094.html?
  • 23.01.2025, 08:37
    curryman
    Zitat:

    Zitat von Kleinhorn Beitrag anzeigen

    Bringt das Filter nicht den Erfolg, baue ich mir ein Linearnetzteil.
    Erst hatte ich gedacht ich benutze einfach ein LM350, zu beschalten wie ein LM317. Aber nö....das LM müßte dann schon sehr gut gekühlt werden. An Vin Max bin eh recht nah rechnerisch (34 Volt) und das LM350 müßte 10 Volt in Wärme umwandeln, dass bei 1,5 Ampere...
    Pedda

    Reden wir über einen MC Phono Verstärker? 24V bei 1,5A, also 36W? Was ist das für eine Schaltung? Also meine MM Phono mit PL802 Leistungspentoden im Eingang verballert auch knapp 50W, aber bei OPAmp Schaltungen würde ich mich schon etwas wundern.

    Gruß, Daniel
  • 23.01.2025, 09:45
    Kleinhorn
    Nein, nein...wir reden über das Netzteil vom Plattenspieler, nicht der Pre. Der Kommt mit 2x 18 VA, 15Volt aus.
    Der Pre läuft an einem Denoiser Netzteil oder irgendwas Anderem...mit LM317/337
    Ich hab den Strom, der wirklich gezogen wird für den Motor nicht gemessen, könnt ich mal machen. Mir fehlt noch eine Hohlstecker Buchse und Stecker.
    Der Interne VV ist eh ausgeschaltet, so sagt der Schalter. Ich möchte den Dreher ungern öffnen.
    Jedenfalls hatte das alte SNT 24 V 1,5 A. Daher hab ich ein Gleiches gekauft...

    @Klaus
    Ja sowas, nur werde ich die Schaltung selbst bauen.
    Bis auf ein blödes kleines Poti hab ich alles hier. Die Schaltung von den Franzosen ist mir suspekt. Der Kondensator hat nur 36 Volt. 50 Volt sollten es schon sein. Ein LM317 zu belasten mit 1,5A mmhmm, glaub eher nicht, dann eher das LM350, welches ich erwähnte. Den Kühler halte ich für unterdimensioniert. Ein Spannungsregler braucht eigentlich keine einstellbare Diode...rauscht das Netzteil dann weniger mit TL431, könnte sein...

    Wenn später weniger als 1,5 Ampere gezogen werden, ist es auch gut...ich lege das Netzteil jedenfalls dafür aus.

    Ich habe einen Trafo, Ringkern, von Sedlbauer/Politronik mit zwei Wicklungen, 2x24 Volt, 2x 1A. Parallelschaltung geht laut Datenblatt, also 2A.
    Ein nicht so großes Alugehäuse ist vorhanden, wenn auch mit Fräsung für ein Poti. Der Längsregler soll ein BD249 sein, der wird mit dem Gehäuse verschraubt.
    2200 µf x 4, 50 Volt hab ich hier, damit bau ich CRC usw...

    Pedda
  • 23.01.2025, 16:53
    Kleinhorn
    Liste der Anhänge anzeigen (Anzahl: 2)
    Hi,
    habe fertig. einen Spannungsfall hab ich nicht festgestellt.
    Anhang 76850 Anhang 76851
    Heute probier ich das Filter nicht mehr aus, werde aber berichten.
    Ich denke, die LED werde ich nicht brauchen, dann kommt der Widerstand wieder runter ...

    Pedda
  • 24.01.2025, 06:21
    Kleinhorn
    Wie Daniel schon geschrieben hatte, das Filter nützt nichts für mein Problem. Filter bewirkt nichts, das Brummen bleibt....

    Ok, war ein Versuch und das Filter hätte ich gut unterbekommen....

    Also nun der Bau eines Linearnetzteiles...
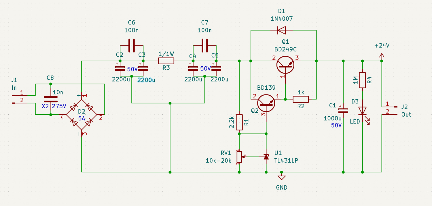
  • 31.01.2025, 06:56
    Kleinhorn
    Liste der Anhänge anzeigen (Anzahl: 2)
    Ich habe mir etwas erbastelt....
    Die Idee war einen Längsregler zu bauen. Bei der Spannung hinter dem Trafo komme ich auf ca 34 Volt. Das ist nah dran an der max Eingangsspannung von einstellbaren Reglern. 10 Volt müssen in Wärme umgesetzt werden.
    Da ich nicht viel Ahnung von Elektronik habe, bin ich auf die Suche gegangen und habe mich für eine Lösung mit einstellbarer Zener Diode, TL431, entschieden.
    Nach dem TL431 ein Leistungstransistor, angesteuert von einem kleineren Transistor.
    Mit dem was bei der Google Suche so gefunden habe, konnte ich echt nicht viel anfagen....KI hilft wohl auch nicht, Google wird immer blöder...anderes Thema...

    Ich habe mir folgenden Plan gemacht...Anhang 76895
    Am Ausgang bekomm ich nun 24 Volt. Die angestrebten 1,5 A sind wohl auch gegeben. Ich werde noch einen Versuch machen und einen kleinen 100 µf Kondensator am Poti einbauen. Die Einstellung funktioniert, aber man muß Geduld haben bei der Potijustierung.
    Den Vorwiderstand habe ich für 2,5 Volt gewählt in Abhängigkeit der 34 Volt nach Siebung.

    Schön ist, dass ich alles in der Restekiste hatte.
    Ob die Schaltung dann funktioniert und das Brummen verschwunden, wird sich zeigen...
    Anhang 76896
    So sieht das Teil fertig aus. Die Sicherung hab ich vorsichtshalber isoliert, damit ich keine versehentliche Berührung riskiere.
    Fehlt noch eine Ausgangsbuchse und die LED muß dunkler...im Moment 100 k, das reicht noch nicht...muß in den MOhm Bereich...
    Die Transistoren sind mit dem Gehäuseboden verschraubt, natürlich isoliert und mit Wärmeleitmatsche versehen...

    Pedda
Powered by vBadvanced CMPS v4.3.0