» über uns

  • 15.10.2022, 17:58
    kwesi
    Liste der Anhänge anzeigen (Anzahl: 27)
    Edelstoff MkIII | Seas 27TBCD/GB-DXT | SB Acoustics SB15NBAC30-4
    Hallo zusammen,

    einige herausragend gut spielende kleine Böxchen auf dem DIY-Contenst 2022 haben mich angefixt, meinen "Edelstoff" etwas Aufmerksamkeit zu widmen, sie nochmal aufzuhübschen und einer weiteren Iteration zu unterziehen:

    Anhang 67617




    Anhang 67618

    Anhang 67619

    Name: Edelstoff MkIII
    Typ: 2-Wege Constant Directivity Bassreflex Kompaktlautsprecher

    Impedanz: 4 Ohm (> 2,7 Ohm @ 300 Hz)
    Kennschalldruck: ~86dB @ 2,83V @ 1m
    Übertragungsbereich: 60Hz .. 30kHz +/- 1 dB, -6dB @ 47 Hz

    Bassreflexabstimmung: 10l brutto / 8,5l netto @ 45Hz
    Frequenzweiche: Quasi-Linkwitz/Riley Filter ~4. Ordnung (akustisch) @ 2,2 kHz

    Gehäuse: Multiplex Birke 18 mm, MDF 19 mm schwarz durchgefärbt, Clou Hartwachsöl
    Dämmung/Bedämpfung: 3,5 mm Bitumen + 8 mm Wollfilz / Isobond WLG 040
    Abmessungen (b x h x t): 18cm x 33 cm x 27 cm

    Hochtöner: Seas 27TBCD/GB-DXT, optimierte Rückkammerbedämpfung
    Tiefmitteltöner: SB Acoustics SB15NBAC30-4, Zusatzmagnet N42 70/30x10 mm
    Bassreflexrohr: Intertechnik Highpower BR/HP 50/180, mittig angebohrt zur Stehwellenbekämpfung (Forschungsstand)

    Die Einzelchassis in der Box wurden im Garten auf einem Stativ mit Drehteller in 1m Abstand, Mikro 1-2 cm unterhalb der akustischen Achse vom Hochtöner gemessen.
    Zunächst +/- 60° horizontal und +/- 40° vertikal auf einem sehr schlanken Lautsprecherständer (siehe oben im Bild),
    dann nochmal +/- 60° horizontal aufgestellt auf dem anderen LS (künstliche Verlängerung der Schallwand nach unten "ins Unendliche", Anwendungsfall z.B. Aufstellung auf Subwoofer oder vorne auf dem Lowboard/Sideboard).

    Einzeltreiber in Box auf schlankem Ständer:

    Anhang 67620

    Anhang 67621


    Frequenzgang Box mit Weichensimulation in VirtuixCAD:
    Anhang 67622

    Vergleich Aufstellung auf schlankem Ständer (durchgezogen) und auf dem anderem LS (gestrichelt):
    Anhang 67623

    Winkelfrequenzgänge hor +/- 60° auf schlankem Ständer:
    Anhang 67624

    Winkelfrequenzgänge hor +/- 60° auf anderer Box:
    Anhang 67625

    Der 0°-Frequenzgang wurde mit Nahfeldmessungen gemerged, die Winkelmessungen sind gegatet:
    Anhang 67626

    Zum Vergleich die ungefensterten Messungen, TT-Zweig 1/3-Oktav geglättet, HT-Zweig mit 1/6-Oktavfilterung:
    Anhang 67627

    akustische Filterwirkung:
    Anhang 67629

    Elektrische Filterwirkung:
    Anhang 67630


    Impedanzverlauf:
    Anhang 67628

    akustische Phase und Gruppenlaufzeit:
    Anhang 67631

    Leistungsfrequenzgang und Direktivitätsindex hor +/- 60° (durchgezogen) und hor +/- 60° plus ver +/- 40° (gestrichelt):
    Anhang 67632

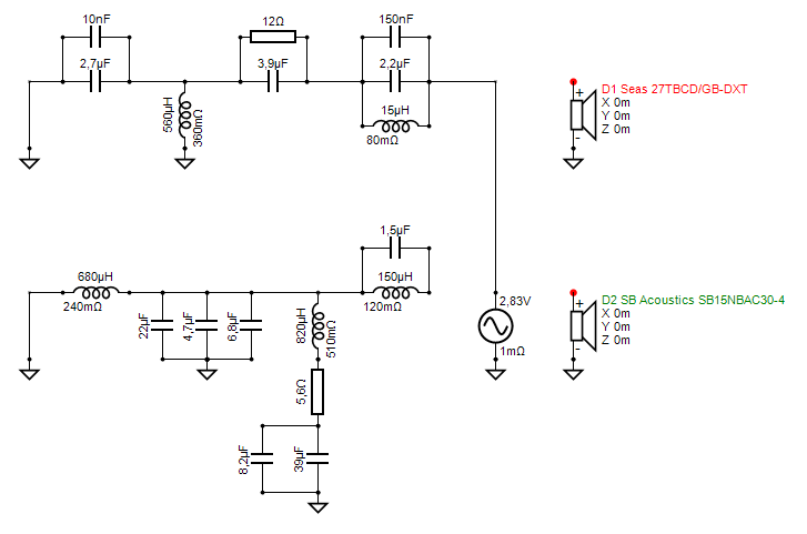
    Frequenzweichenschaltung (die Parallelschaltung von Bauteilen resultiert tlws. aus möglicher Wiederverwendung von Komponenten aus meinem Fundus):
    Anhang 67633


    Den SB habe ich mit einem fetten Neodym-Zusatzmagneten gepimpt um die TSP-Daten im Grundton etwas zu pushen und mittels Durchsättigung der hinteren Polplatte die Gegenfeldstabilität des Eisenkreises bei tieferen Frequenzen zu erhöhen, hier hat der SB tendenziell eine Schwäche.
    Anhang 67634

    Anhang 67635


    Das BL-Produkt steigt lt. meinen Messungen um ca. 7-8%, die magnetische Flussdichte lt. SB-Datenblatt somit von 1 Tesla auf ca. 1,07 - 1,08 Tesla, was sich nach Simulation positiv auf die Gesamtabstimmung auswirkt:
    Anhang 67636

    Hab mal in nem halbem Meter Entfernung einen Farina-Sweep drüberlaufen lassen, das Monacor ECM-40 scheint allerdings recht viel k2-Klirr beizutragen:
    Anhang 67637

    An k3 und k4 ist jedenfalls zu erkennen dass der Treiber an ca. 90dB/1m kaum klirrt, auch nicht im Gundton und Oberbass. Eine Vergleichsmessung ohne Magnet habe ich leider nicht gemacht (nur TSP-Messungen).

    Hier noch der HT @50cm an gleicher Klemmenspannung:
    Anhang 67643


    Um die Vorechos der Membranresonanz im Klirrverlauf zu bekämpfen haben sowohl Tiefmittel- als auch Hochtöner einen Sperrkreis verpasst bekommen, der dort auch die Quellimpedanz hochzieht und die Stromverzerrungen senken soll, siehe https://purifi-audio.com/wp-content/...otchfilter.pdf

    Anhang 67638
    Anhang 67639


    Anhang 67640
    Anhang 67641


    Aktuell kämpfe ich noch mit der Halbwellen-Längstreso des Reflexrohrs welche auch in den Frequenzgangmessungen durchschlägt, mittiges Anbohren zeigt aber schon vielversprechende Wirkung:
    Anhang 67642

    Blau: ohne Bohrungen
    Grün: 8 Bohrungen á 3mm mittig über Umfang
    Rot: 8 Bohrungen á 3mm mittig über Umfang, außen umwickelt mit Isobond + Gaffatape


    Ich berichte wieder wenn die Weiche aufgebaut ist, die noch fehlendenen Bauteile sind im Zulauf...


    Viele Grüße
    Peter
  • 15.10.2022, 18:27
    kboe
    Sehr sehr schön!
    Sowohl die Box als auch die Doku! :prost::prost:
  • 15.10.2022, 21:30
    fosti
    Sehr schöne Böxli! :prost:
  • 16.10.2022, 07:13
    wholefish
    Sehr schön dokumentiert!
    Was für eine Modifikation hat du am HT genau vorgenommen und wieso?
  • 16.10.2022, 09:00
    kceenav
    Hübscher Lautsprecher, überzeugendes Konzept, messtechnisch exzellente Umsetzung. Gefällt mir.
  • 16.10.2022, 10:07
    SNT
    Wirklich beeindruckend Peter!

    Gruss von Sven
  • 16.10.2022, 10:15
    ArLo62
    Japp, vor allem dran weiter zu machen :prost:
  • 16.10.2022, 10:30
    tiefton
    Hallo Peter,

    sehr fein, erinnert mich an meine kleine Heißmann Kiste
    https://heissmann-acoustics.de/dxt-mon-rly/

    Ich bin mir sicher, dass der Sound sehr gut sein wird, messtechnisch schonmal sehr fein:prost:
  • 16.10.2022, 13:52
    Joern
    Danke fürd teilen !

    zum BR zwei Ideen:

    BR in der Mitte der Box bringt am wenigsten Noise
    Wenn das BR nach hinten geht - dann kann man das doch auch gut so lassen 😉
  • 16.10.2022, 16:17
    Olaf_HH
    Moin, schöne Box.
    Kleine 2 Weger können ganz gut sein :-)
  • 16.10.2022, 17:17
    Franky
    Ja, sogar sehr gut auch in geschlossen. Finde zwar Chassis mit solchen Resonanzen eigentlich nicht gut aber habe Respekt wenn die Entzerrung funktioniert.
  • 17.10.2022, 10:49
    kwesi
    Liste der Anhänge anzeigen (Anzahl: 5)
    Hi zusammen,

    danke für die Rückmeldungen! :)

    Zitat:

    Zitat von wholefish Beitrag anzeigen
    Was für eine Modifikation hat du am HT genau vorgenommen und wieso?

    Nix wildes; habe nur festgestellt dass die DXT ab Werk von ihrer Impedanzkurve tlws. variieren - und "passend" dazu der Bedämpfungsgrad der Polkernbohrung. Ich habe lediglich bei allen HTs das Dämpfungsmaterial durch eine jeweils gleiche Menge Isobond ersetzt, gerade soviel dass der Doppelhöcker verschwindet und sich der "ab Werk" spezifizierte Impedanzverlauf auch einstellt:
    Anhang 67655

    Fröhliches Treiberselektieren:
    Anhang 67656

    Zitat:

    Zitat von Olaf_HH Beitrag anzeigen
    Kleine 2 Weger können ganz gut sein :-)

    Definitiv! ;):rolleyes::D:prost:

    Zitat:

    Zitat von Joern Beitrag anzeigen
    BR in der Mitte der Box bringt am wenigsten Noise
    Wenn das BR nach hinten geht - dann kann man das doch auch gut so lassen 😉

    Ein gewinkeltes Rohr zu verwenden hatte ich auch schon überlegt, es geht in dem kleinen Gehäuse aber schon sehr eng zu...
    Der Einfluss der Rohrresonanz ist in den Frequenzgang- und Nahfeldmessungen des Treibers eindeutig präsent, da muss ich definitiv ran. Bei dem Projekt bin ich etwas perfektionistisch unterwegs...

    Hatte anfangs überlegt eine Passivmembran einzusetzten, SB15SFCR-00. Grundsätzlich passt die Abstimmung auch damit, aber ursächlich die mech. Verluste der Passivmembran von Qms = 2,7 zeigten relevante Einbußen bei der unteren Grenzfrequenz im Vergleich zum Reflexrohr (Q ~ 15) in der Simulation.


    Zitat:

    Zitat von Franky Beitrag anzeigen
    Finde zwar Chassis mit solchen Resonanzen eigentlich nicht gut aber habe Respekt wenn die Entzerrung funktioniert.

    Ja, die Resonanzen muss man "behandeln". Im Zuge dessen fand ich das Thema "Rückwärtsdämpfung der Stromverzerrungen" und somit die Quellenimpedanz, welche der Treiber durch das Weichennetzwerk rückwärts sieht auch interessant:

    Anhang 67657

    Quellenimpedanz HT (durchgezogene Linie, mit zusätzlich angeschlossenem Treiber = gestrichelt):
    Anhang 67658

    Quellenimpedanz TT (durchgezogene Linie, mit zusätzlich angeschlossenem Treiber = gestrichelt):
    Anhang 67659

    Viele Grüße
    Peter
  • 17.10.2022, 11:15
    Azrael
    Zitat:

    Zitat von kwesi Beitrag anzeigen
    Der Einfluss der Rohrresonanz ist in den Frequenzgang- und Nahfeldmessungen des Treibers eindeutig präsent, da muss ich definitiv ran. Bei dem Projekt bin ich etwas perfektionistisch unterwegs...

    Ich hab' da mit Paint mal was hochprofessionelles gezaubert. :D

    Wie wäre es mit einem integrierten IRR, hier realisiert mit einem über das BR-Rohr gestülpten, etwas größeren Rohr halber Länge?

    https://www.diy-hifi-forum.eu/forum/...1&d=1665997863

    Viele Grüße,
    Michael
  • 17.10.2022, 11:52
    kwesi
    Zitat:

    Zitat von Azrael Beitrag anzeigen
    Wie wäre es mit einem integrierten IRR, hier realisiert mit einem über das BR-Rohr gestülpten, etwas größeren Rohr halber Länge?

    Ich glaub' ich muss zum Baumarkt... :D Danke! :prost:

    Grüße
    Peter
  • 17.10.2022, 12:30
    tiefton
    Raìner - ton-feile- hätte beim KFLs50 mit Strohhalmen und einem röhrechen im BR Kanal experimentiert.
    Da hat die Wirkung eigenes IRRs und war gut zu fixieren und von aussen anzupassen.
  • 17.10.2022, 12:32
    tiefton
    Hier müsste das irgendwie vermerkt sein.
    http://www.hifi-forum.de/viewthread-104-26095.html
  • 17.10.2022, 12:40
    Azrael
    Das sind diese Hasenzähnchen, nicht wahr? :)

    Nachteilig könnte es hier werden, dass eine derartige Unterbringung die Querschnittfläche des Ports verringert (fb sinkt, Neigung zu Strömungsgeräuschen steigt).

    Viele Grüße,
    Michael
  • 17.10.2022, 12:44
    tiefton
    Ich denke, nur die Güte verändert sich. Der Querschnitt in der Wirkung ist der gleiche - zumindest bleibt die Luftlast die gleiche... oder?
    Ist halt die Frage nach der gewünschten Wirkung.. aber das wird OT
  • 17.10.2022, 13:04
    Azrael
    Die Experimente mit den Hasenzähnchen stammen übrigens aus diesem Thread.

    Eine Vergleichsmessung gibt es in diesem Beitrag: man sieht, dass u.a. fb sinkt, was für eine Verringerung der wirksamen Querschnittfläche durch die eingeklebten IRRs spricht.

    ton-feile schreibt denn auch in diesem Beitrag:

    Zitat:

    Zitat von ton-feile
    In meinem Fall rutscht durch den geringeren Querschnitt die Tuningfrequenz des BR-Rohres etwas nach unten. Das ist mir aber hier ganz recht, weil ich ja "runde" nach unten sanft abfallende BR-Konstrukte sehr mag.

    Viele Grüße,
    Michael
  • 17.10.2022, 13:06
    tiefton
    Danke für die erhellung:prost:
Powered by vBadvanced CMPS v4.3.0